2012年8月16日消息,开发者们的数量就是保障一个平台是否有足够应用的根本!那么Android、iOS、WindowsPhone、Blackberry OS四大移动平台的开发者们的“经济状况”又怎么样呢?VisionMobile 网站发布了 2012 开发者经济研究报告,对移动平台开发者的状况做出了详细的分析。根据这些数据,该网站制作了一副信息图,以帮助我们更形象的了解目前移动开发市场的情况。其中:
—iOS/Android 的主导优势应该是众所周知的事实。
—移动网页在开发者心目中占有的地位有所下降,但是仍然占据第三位。
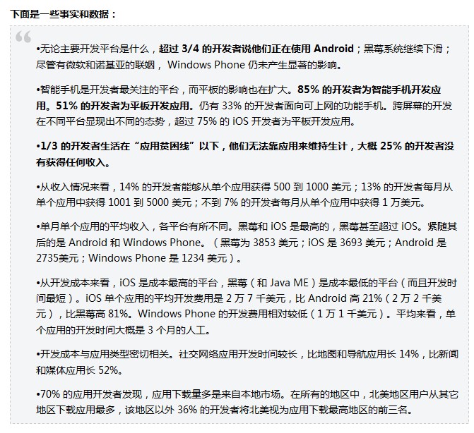
—开发者的日子并不好过,1/3 的开发者生活在贫困线以下(无法依靠应用来维持生计),超过 25% 的开发者没有任何收入,而 70% 的开发者发现其应用的最多下载量来自本地市场。


更多阅读:
