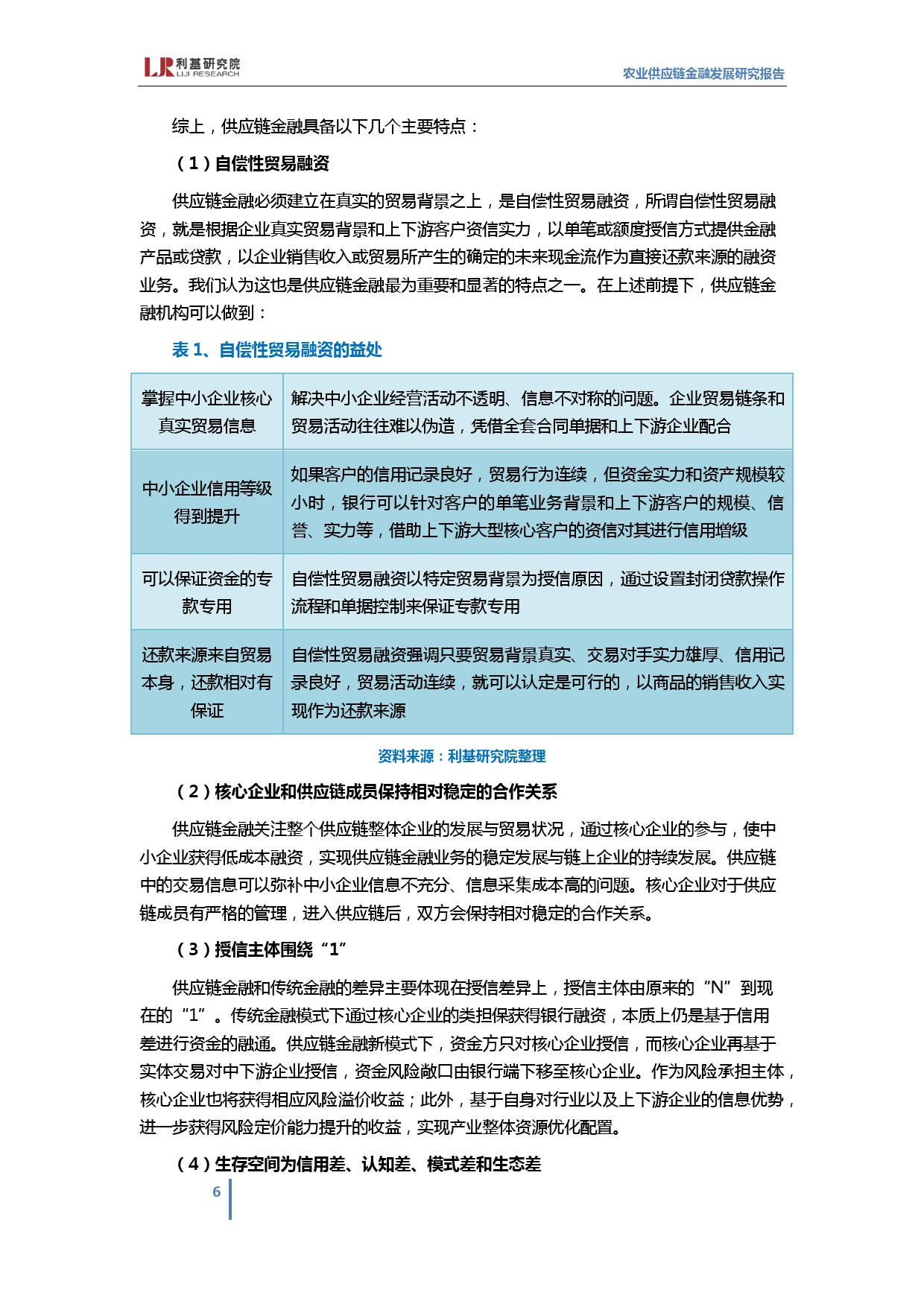
供应链金融关注整个供应链整体企业的发展与贸易状况,通过核心企业的参与,使中小企业获得低成本融资,实现供应链金融业务的稳定发展与链上企业的持续发展。供应链中的交易信息可以弥补中小企业信息不充分、信息采集成本高的问题。核心企业对于供应链成员有严格的管理,进入供应链后,双方会保持相对稳定的合作关系。
供应链金融和传统金融的差异主要体现在授信差异上,授信主体由原来的“N”到现在的“1”。传统金融模式下通过核心企业的类担保获得银行融资,本质上仍是基于信用
差进行资金的融通。供应链金融新模式下,资金方只对核心企业授信,而核心企业再基于实体交易对中下游企业授信,资金风险敞口由银行端下移至核心企业。作为风险承担主体,核心企业也将获得相应风险溢价收益;此外,基于自身对行业以及上下游企业的信息优势,进一步获得风险定价能力提升的收益,实现产业整体资源优化配置。
获取PDF版微信扫描上面二维码

199IT小密圈已有1400+资深用户、3000+份最新最好的行业文档,欢迎您的加入!
更多阅读:

































