目前,我国出境游的竞争焦点已经从出发地维度转为目的地维度,携程、海航、众信纷纷海外布局,收购目的地资源。海外目的地布局对旅游企业实现增长和国家消费回流都有重要意义。日本人出国旅游,坐日本飞机,住日本饭店,吃日本饭菜,利润又回流到了日本。那么,现在是海外布局的最好时机吗?应该布局哪些资源?我们以JTB 的百年发展历程为主线,分析了日本宏观经济、旅游行业发展和消费升级的历史变迁,从二战后至今跨越70年时间,希望从JTB 的战略布局演变中找寻这些答案。为什么是日本和JTB?日本是一个宏观经济由荣至枯、出境游渗透率出现天花板的样本,而JTB 是全球第三大旅游集团,是旅行社布局海外目的地的开拓者。
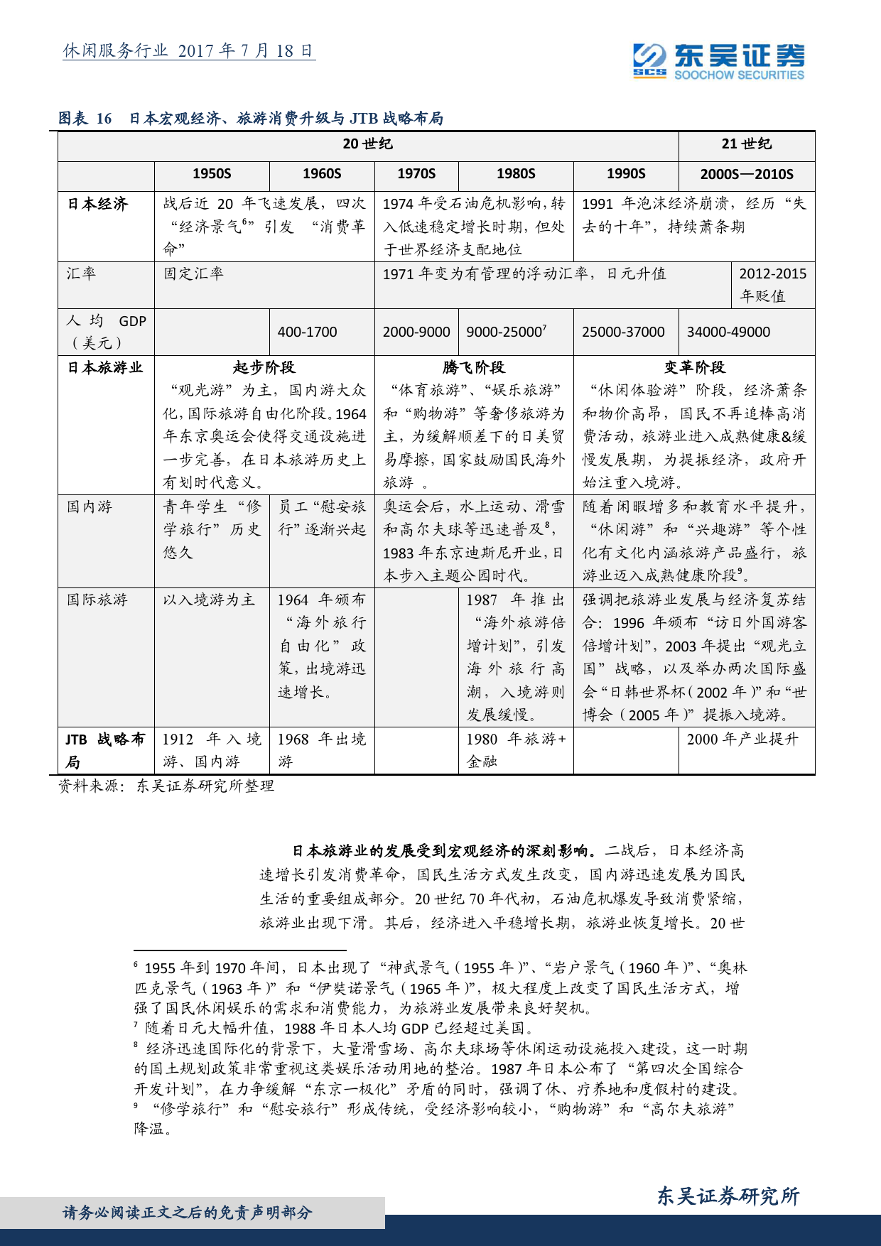
日本旅游业在宏观经济调控中起到了非常积极的作用。1987年,日本颁布“海外旅游倍增计划”鼓励国民出境游,目的是缓解日美贸易摩擦;1986年颁布“访日外国游客倍增计划”提振入境游是为了寻找新的经济增长点,可见旅游业在日本宏观经济调控中起到了非常积极的作用。
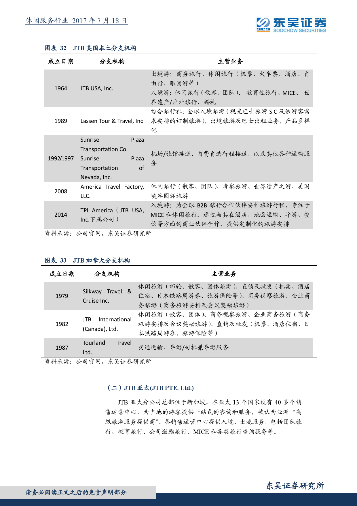
相对于海外布局刚起步的中国旅游企业,JTB 在日本出境游发展的初期就布局了海外目的地。1964年,日本出台“海外旅行自由化”政策,同年JTB 在日本出境游第一目的地—北美设立分社,1968年推出海外包价旅游业务。1987年,“海外旅游倍增计划”颁布,日本游客出境游目的地更加多元化,JTB 相继在欧洲、澳大利亚和亚洲设立分社,进一步拓展海外市场。
综合比较经济增长、人均收入、汇率变化趋势以及旅游消费特征等方面,当前中国与1980年左右的日本非常相似。2016年我国人均GDP 超过8000 美元,日本在1978年人均GDP 首次超过8000 美元;1980年日本经济增速从两位数切换到个位数;1979-1985年期间,日元持续的贬值。在20 世纪70-80年代,日本国民旅游以“体育旅游”和“购物游”等奢侈消费为主,1983年东京迪斯尼开业,日本步入主题公园时代。而“买买买”、“主题公园”和“马拉松”也正是当前中国旅游关键词。
中国出国游渗透率仍有较大提升空间。日本出境游渗透率在相对较低的水平14%就达到饱和,主要是经济长期萧条和人口老龄化所致。2014年,与中国大陆文化更加相近的香港和台湾出境游渗透率分别为127%和50.5%,目前中国出国游渗透率仅有5.2%,相比台湾和香港仍有较大提升空间。此外,日本经验表明,出境游出现天花板以后,仍有目的地多元和旅游消费升级带来的结构性机会。
PDF版下载可加入我们小密圈,199IT感谢您的支持!

更多阅读:









































