报告下载:添加199IT官方微信【i199it】,回复关键词【国人工资报告】即可
研究报告显示,2005年至2016年,中国居民工资理财规模大幅提升9.6倍,远超同期工资涨幅。这表明中国居民工资收入中用于主动理财而非被动储蓄的规模正在大幅上升,越来越多的人对工资收入进行了更多元化的配置,如互联网理财等。
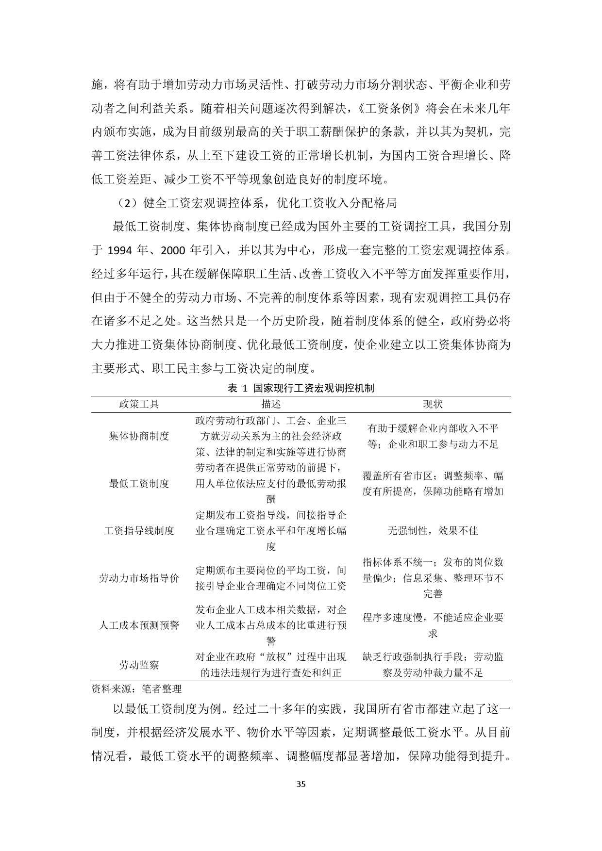
中国社会科学院联合腾讯研究院金融研究中心等17日发布的中国首份《国人工资报告》显示,中国居民工资水平在2004-2015年间上涨了2.95倍,国人工资水平整体呈增长态势。但在行业、区域等维度上的差距也更加明显。2000年以后,在城镇居民家庭总收入中,工资性收入占家庭总收入的比重呈持续下降趋势,而家庭收入中的投资性经营性等具有主动理财性的收入在不断加大,说明居民主动理财意识增强。
报告称,不同行业的工资水平继续呈现高者愈高、低者愈低的“马太效应”。以高薪著称的金融业连年占据行业工资排行首位,IT等高新技术产业紧随其后。行业间的工资差距主要集中在高、中层职位。而基层行业中,汽车评估员、保养员、月嫂、保健等技能性职位月薪高达万元人民币。在地域上,北京、上海、天津等东部城市工资水平大幅领先其他地区,河南、黑龙江等中部及东北地区工资水平增长幅度缓慢。
报告下载:添加199IT官方微信【i199it】,回复关键词【国人工资报告】即可
更多阅读:
























































































