这是一个艰难的寻找过程。21世纪经济报道记者试图找到国内几家成熟的VR产业里的公司,不管是从事硬件生产,还是VR内容制作,但遗憾的是,行业内形成稳定而成熟经营模式的少之又少。
相比之下,投资方的热情却很高,生怕失去这个新兴技术领域的投资机会,因此许多项目虽然并不一定成熟,但估值也跟着水涨船高。
2016年被认为是VR元年,但真正的市场爆发点会在哪里?现在似乎还看不出来。
李熠的初步成功得益于他进入了一个相对细分的领域,这个领域需要更好的噱头,虽然产品并不完美。但国内大多数VR内容制造公司并没有这么幸运,他们大多还处在烧钱的阶段。
在北京南五环外的一间办公室里,堆满了芯片和电路板,角落里随处可见Oculus头盔和HTC Vive。
这里是郭林的办公室,他曾是北京大学软件与微电子学院的教授,2009年就开始研究VR,几年前他下海创业,创办了一家叫“光影无限”的公司。
4月8日上午,在等待了十几分钟之后,这位30多岁的中年男人上来了,他穿了一件格子衬衫和牛仔裤,卷曲的头发似乎有几天没洗。更多的时候,他并不在这里,而是在实验室里做实验。
他的目标很明确——开发一款VR游戏产品。为了实现这个目标,他也不得不接一些针对特定客户的小商业项目,以维持公司的运作。
无论是在股权投资市场,还是二级市场,VR都是一个火热的概念。但在现实却有些“残酷”。
21世纪经济报道记者在半个月时间里走访了多家硬件研发和生产商、内容制作方,但却很难找到提供成熟VR产品、有成熟盈利模式的国内公司。硬件的技术仍有许多不过关,内容十分匮乏,而且市场需要什么样的内容却仍不清晰,不过投资方的热情却很高。
“大家都在摸索。”一位业内的资深人士对21世纪经济报道记者说。他认为,目前国内的硬件制造商技术上普遍比较落后,主要是承接国外巨头提供的单子,技术研发能力严重不足。市场上以VR名义出现的产品却是鱼龙混杂,有些甚至完全不是VR。
郭林对VR游戏的前景很看好,在他的实验室里,他向21世纪经济报道记者介绍一款新的硬件产品,他正在开发适配的游戏,“这个带来的体验是颠覆性的。”他兴奋地说。
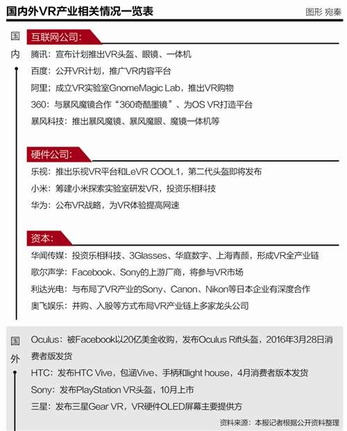
像他一样,虽然现实很尴尬,但理想很丰满,许多人都在为他们的梦想而努力。根据Digi Capital的预测,到2020年,全球AR与VR市场规模将达到1500亿美元。从国内市场来看,iiMedia Research数据显示,2015年中国虚拟现实行业市场规模为15.4亿元,预计2016年将达到56.6亿元,2020年市场规模预计将超过550亿元。
然而,现阶段要实现这个目标似乎还存在重重困难。
幸运儿
“这个月开始,我们就可以盈利了。”在东直门的办公室里,无忧我房的创始人李熠告诉21世纪经济报道记者。他刚从美国参加GTC峰会回来。交谈中,30岁的他难以掩饰行业利好和公司盈利带给他的兴奋感。
无忧我房是一家利用VR看房的公司,帮助开发商卖更多的房子。今年3月就拿到了50个订单,这是过去半年的总和。
21世纪经济报道记者试图寻觅已经实现或接近盈利的VR内容制作公司,无忧我房被认为是其中之一,这样的公司很少。虽然他们的公司去年才成立。但李熠说,他们很快会成为中国VR内容领域第一家盈利的公司。
他的商业模式并不主流,完全与娱乐、网游没有关系,而是在房地产领域。2014年年底,李熠在硅谷附近拜访了一家VR看房的公司,这是他第一次接触到VR看房。
基于过去在房地产行业的从业经历,他觉得这是一门好生意,“第一,做出产品的时间很快;第二,相比于传统样板间的搭建,成本低;第三,可以实现异地看房;第四,可以个性化切换定制。”
回国后,他开始通过众筹方式筹集资金。2015年1月,首期项目筹到2450万,4月份就突破了亿元。于是,无忧我房公司正式注册成立。短时期募集到这么多资金,并不完全是VR的因素,还包括房地产市场的火热。
去年5月,李熠开发了第一款VR看房内容产品“VR样板间”,适配于oculus。但这款产品有缺陷,交互性并不好。不过,即使如此,7月份他就收到了订单,市场关心的是VR这个噱头。
去年10月,基于HTC VIVE开发的第二代产品发布后,李熠又拿到了绿地的单子。截至21世纪经济报道记者采访时,公司已经有了100多个订单。在他们公司的官方网站上,李熠列出的合作伙伴有包括了万科、绿地在内的多家地产企业。
李熠的初步成功得益于他进入了一个相对细分的领域,这个领域需要更好的噱头,虽然产品并不完美。但国内大多数VR内容制造公司并没有这么幸运,他们大多还处在烧钱的阶段。以VR电影为例,保守估计,一部VR电影制作成本是普通电影的4-6倍,而且其播放渠道还依赖于VR的硬件设备。
市场上号称的VR看房的公司已出现了多家。“VR买房,这是我的下一个计划。”李熠说。他计划在一年内实现这个愿望。VR内容正处于爆发的前夜,但不是每个人都找到了“爆点”。
盲人摸象
兰亭数字是国内一家较早介入VR内容制作的公司,今年3月初,获得三家上市公司3150万人民币的Pre-A投资,估值2.1亿。此前,兰亭已经获得了华闻传媒2000万的投资。
庄继顺对21世纪经济报道记者说,过去一年,他最真实的感受是迷茫。由于内容市场还在早期,爆发的方向并不清晰,庄继顺觉得无处发力。
为了找到爆发的方向,兰亭数字去年拍了近80部VR视频,涉及包括旅游、直播、赛事、电影等。
当时,旅游是业内比较看好的方向之一,庄继顺决定首先尝试,但也是首先被他放弃的方向。 “它的商业逻辑是不通的,这个领域走B端是可以的,但市场不大。而且C端黏性极差,用户付费观看一次或许可以,再往后就做不下去。”他说,“内容真正的爆发一定在C端。”
于是,经过视频数据倒推,他们锁定了下一个方向:泛娱乐。比如,通过VR直播观看明星演唱会,通过粉丝经济赚钱。但这条路目前也还难言找到了一个成熟的盈利模式。
与庄继顺一样,试图找到VR内容风口的还有很多。VR游戏被认为是最热门的方向之一。
郭林曾是北大软件和微电子学院的教授,2009年就开始研究VR技术。2012年他创立了自己的公司光影无限,但遇到了资金困境。初创阶段,为了保证现金流,公司只得接一些商业合作,包括汽车、房地产在内的“to B”项目,以维持公司的运营。
但郭林真正的目的是开发一款VR游戏。“VR最核心技术是游戏的实时渲染,这个技术在北大我就在研发了,做虚拟校园、三维建模,在屏幕上看到三维的东西,二者之间的技术存在相通之处。”
拿到HTC Vive样机后,他利用Vive的优势开发了一款游戏的demo(测试版)。在HTC Vive适配的游戏中,这款游戏是唯一可以联机操作的,这也是HTC看重他的原因。
尽管如此,郭林能拿出的也只有测试版,能不能真的开发一套完整成熟的游戏还是个考验。
寻找代工厂
与VR内容制作领域的尴尬境地有些类似,硬件设备的技术成熟度也还在摸索之中。
已经估值8亿的乐相科技是国内硬件领域的典型之一。通过和三星OLED屏幕合作,这家公司取得了在这个初创行业里的江湖地位。
在VR的硬件设备中,OLED屏幕至关重要。三星在此领域一家独大,占据了主要市场份额。
2014年,国内VR硬件市场刚起步不久,涌现出了以乐相科技、蚁视、3Glasses为代表的一批硬件企业。经过将近持续一年的努力,去年3月,乐相成为唯一一家和三星合作的公司。
双方合作之后,他们制定了一个任务:2015年7月实现大朋第二代头盔E2量产。
如何实现量产,是乐相的难题,也是几乎所有VR硬件公司的困难。由于VR头盔是一个新的产品形态,国内工厂几乎没有生产经验,甚至从未接触过这类产品形态,生产难度大,加上订单量小,几乎没有工厂愿意接单。
和工厂磨合过程很艰难,乐相产品部负责人Scott每天都去工厂刷脸,泡在老板办公室喝茶。茶喝的多了,混了脸熟,工厂开始觉得过意不去,就安排了工程与他们对接。
生产中繁琐的细节问题逐渐暴露。“很多环节都是非标的,工人不知道怎么做,其实我们也不知道。”他每天泡在产线,和工厂一起无数次打样,并把关键物料同时放在3-4个工厂同时打样。
“经常半夜两点还在工厂倒腾,结束了不知道去哪里睡。”凌晨一点,Scott给21世纪经济报道记者发了这样的微信,当时的他正在深圳某工厂旁边的酒店里,明天一早还要去塑胶厂。
如今,按照乐相公开的数据,这款OLED屏幕已在国内市场占有率达到63%,其中PC端占有率超过68%。为了更高的出货量,Scott要继续深入工厂,解决这个连Oculus都会遇到的产能问题。
泡沫初现 VR公司身价暴涨
“年后开始,好的VR项目要抢了。”看了两年的VR项目,鸿立股权投资有限公司(注:这家公司为华闻传媒全资子公司)投资总监牛思远感叹。“年前看VR的时候,几乎没有人同时看。”
随着国外多家公司2016年纷纷发布消费级的VR产品,行业内传言的VR元年就这样到了。去年底至今年初,国内二级市场先对VR进行了一轮炒作,其活跃程度远远超过了行业本身。
在股权投资市场,行业乱象也开始出现,同样一家内容制作的公司,估值从年前的4000万,一下变成1.5亿。年前看好的项目,如果没有投资,年后就一定会涨价。为了拿到项目,投资方只得抬高价钱。一时间,选择权从投资人手里,变到创业公司手里。“简直疯了。”一位长期关注VR行业的投资人多次对21世纪经济报道记者感叹。
“现在不投,等明年就来不及了”
年后价格的上涨与上市公司的进入有关。“上市公司的估值体系和创业公司完全不同。二级市场的炒作,在年后有了快速的发酵,好的项目价格瞬间高出很多。”和君资本VR基金和合伙人安乐说
因此,对于华闻而言,在资本爆发前,以2000万投资了兰亭数字是一个正确的决定。“如果是今年5月投,怎么也得5到6亿。”他说。
去年5月,牛思远第一次接触兰亭数字。当时,华闻已经基本完成了乐相、3Glasses两个硬件的投资,此时的他已经深刻地意识到内容的重要,找到合适的内容非常紧迫。
由于看好兰亭数字的团队,有“赌一把”的成分在,牛思远决定投资这家公司。
但他受到了投委会的质疑,当时国内对VR缺乏了解,大家不明白投资内容的意义何在。于是,在第一次清查后被否定了。
牛思远清楚内容市场的爆发很快就会来。他太需要好的内容了,于是坚持做了第二次清查,并在足够的行业调研后,说服了投委会。
在投资金额上,双方进行了大约一周的“砍价”。兰亭数字报出2500万的期望值,华闻的心理价位是2000万。一开始双方都不让步,在长达一周的电话往来后,牛思远表现出了一些不耐烦。
“你们是做内容的,又不是专门做融资,拿到钱赶紧做事啊,不要停在这个环节上。”牛思远这样告诉兰亭市场总监。
但他马上补充说,“如果是现在,绝对不可能跟一家做内容的公司这样说话,更别提砍价了,现在是想都不要想的事情。”
安乐投资的第一个项目是乐客VR。乐客VR通过线下体验店获取现金流,实现变现,同时也是很好的线下渠道。这个项目,让安乐看到了VR的投资回报率。如今乐客估值三亿,“如果是今年投,价格肯定要翻倍了。”但同时,他更清楚的是“现在不投,等到明年再投,就来不及了”。
“不懂”的投资人
更严重的问题是,年后进入的资本中,有上市公司、投资机构等。这其中,大多数新进入者并不了解VR。
“很多投资人来我这说,其实我就想来试试你这套设备,体验一下。”一位VR创业公司创始人对此感到无奈,但不得不去做市场的普及工作。
一家业内估值颇高的公司创始人私下发飙,“我没有教育世界的义务!不约!”
市场的真实现状是,创业市场鱼目混杂,如何判断项目的好坏,是考验投资人的第一步。
且在这样的投资环境下,一批公司获得了短期生存的机会。业内有一种说法称,2014年底出现了一大批硬件创业公司,很多在去年死掉,或快要活不下去。
活不下去的直接原因是现金流断裂,根本原因却是产品太差,技术不到位。据记者了解,不少小公司的VR设备根本不具备技术含量,其中,以移动端VR(手机盒子)最为明显。
移动端VR作为轻量化的硬件设备,以三星 Gear VR为代表。为了Gear VR,三星优化了手机操作系统,硬件本身包含触摸板、独立的朝向传感器等多个核心零部件。但这款相对成熟的移动设备,只能与三星手机适配使用。
这给了国内硬件公司机会。焰火工坊创始人娄池没有掩饰对Gear的“抄袭”,在他看来,即使真的要去抄,也要认真地学习,解析原代码、研究核心配件,将其精华部分全部学为己用,以做出更好的产品。
但在娄池看来,虽然焰火并不是以硬件为主,却比国内大多硬件从业者学习更到位,国内像他这样的跟随者并不多,大都是劣质的抄袭。“说实话,早期很多把VR当成一种跟创意厨房、创意小摆件那种难度差不多的东西,所以特别容易多人做,本质就是纯塑料家居镜片。但当时觉得概念好,做众筹,其实真正有技术含量的公司比较少。”娄池告诉记者。
打开淘宝,搜索VR镜片,价格从3元到几十元不等,按照最低廉的制作方法,与cardboard类纸壳子几乎一模一样。然而由于大多数人的不了解,这类产品包装一下也可以打出VR的旗号。
“他们第一波卖不出去,更别说后面的变现了,因为盈利模式肯定是死的。我相信还是以技术说话,有技术、专利的,才有可能获得一些好的机会。”蚁视VR创始人覃政说。
虽然这类企业一定经不住时间考验,可短期内拿到钱还是有可能的。“现在拿到钱的VR团队非常多,稍微靠谱点的团队,都有机会争取到投资。”一位投资了VR的投资人告诉记者。
作为蚁视的投资方,中技华软知识产权基金管理公司方银河甚至不在乎蚁视的产品是否完美。“现阶段不可能有完美的产品,但蚁视已经在国内硬件中处于领先地位,我认可这个团队,他的技术路线是正确的,脚踏实地研发,我看好的是未来。”
对于年后进入市场的投资人而言,最真实的声音是,已经错过了2015年投资硬件的最好机会,现在如果再不去投内容和平台,VR市场就没有自家的份了。
这带来的结果是投资价格的上涨和估值的翻倍。在互相的作用力下,价格被炒起来了,成本也变高了。“不投就会失去机会,遇到好的项目,提价也要投。”一位投资人告诉记者。
投后管理是另一个重要话题。一位上市公司的投资总监告诉21世纪经济报道记者,如果项目靠谱,投后管理远比投资本身更加有意义。
由于市场还处在早期,行业规则和发展方向并不确定,好的投后管理是可以将行业发展按照自己公司的需求制定的,包括方向性决策、资源对接、竞争环境等投后管理,比当初的投资决定更加能带来收益。
“泡沫已经很严重了,这轮泡沫我们预计会在2017年结束,行业会冷却下来。”上述投资总监说。
via:21世纪经济报道
更多阅读:



