2015年全年全国百家重点大型零售企业零售额同比下降0.1%,增速相比上年回落了0.5个百分点,也是自2012年以来增速连续第四年下降,并且零售额首次出现了负增长。
2011-2014年,全国百家重点大型零售企业零售额增速分别为22.6%、10.8%、8.9%和0.4%,呈现出持续下降的趋势。▼
2015年,全国年业绩超过4亿元的奥特莱斯项目达到40家(含港台地区3家),较2014年增加了16家,这40家奥莱单店的2015年总营业额超过400亿元,而全国200余家奥莱2015年总营业额不足700亿元(含港台地区奥莱业绩70余亿元,占10%以上),总体来看,门店数占比不足20%而市场占有率超过70%,强者垄断效应异常突出。▼
::__IHACKLOG_REMOTE_IMAGE_AUTODOWN_BLOCK__::5
其中,排名前17位、年业绩超过8亿元的奥莱项目2015年总营业额超过350亿元,虽然这17家奥莱项目仅占全国各类奥莱总数的比率不足10%,但市场占有率却超过50%,奥莱业两极分化的态势异常明显,如上海浦东佛罗伦萨小镇奥莱开业时间仅11个月,但2015年营业额却快速攀升至第17名,堪称“2015奥莱新星”。
1、新店老店秀实力,百联称王
如表单数据所示,中国三大奥莱——香港东荟城名店仓、北京燕莎奥特莱斯、上海百联奥特莱斯,均已成长为世界级奥莱单店,年业绩均上升到了40亿元以上。而新兴奥莱代表——天津佛罗伦萨小镇年业绩也首次超过30亿元。
其他如成都时代奥特莱斯、重庆砂之船西部奥莱、北京赛特奥莱、沈阳兴隆大奥莱、高雄义大世界5大奥莱年业绩首次超过20亿元门槛,使2015年营业额超过20亿元的奥莱项目达9家。
另有宁波杉井、杭州百联、北京房山首创、武汉百联、长沙友阿、无锡百联、南京仙林金鹰奥莱城、上海浦东佛罗伦萨小镇八大奥莱项目的2015年营业额位于8-16亿元之间。以及13家2015年营业额在4.5-8亿元之间的奥莱项目。
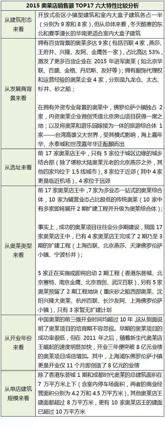
2、奥莱店王背景扫描,比实力更拼颜值
在2015年业绩排名前17的奥莱店王(多家并列)中,年业绩均超过8亿元,这些奥莱在建筑形态、发展商背景、选址、开业时间、分期扩建、奥莱类型等方面与其他项目有何差异?▼
3、初步形成龙头企业垄断局面
纵观2015年奥莱店王榜单,已经初步形成龙头百货企业(如百联、燕莎、王府井)、专业奥莱(如佛罗伦萨小镇、砂之船、首创)寡头垄断局面。▼
4、奥莱店王引进品牌中餐、奢侈品受追捧
2015年业绩在8亿元以上的TOP17奥莱店王中,引进餐饮品牌最多的6大奥莱分别是:台湾高雄义大世界、北京房山首创奥特莱斯、南京仙林金鹰奥莱城、上海青浦徐泾百联奥特莱斯、香港东荟城名店仓、成都时代奥特莱斯。▼
而在TOP17-40绩优奥莱中,引进餐饮品牌则更多,其中深圳8号仓有46家餐厅、上海米格天地有31家餐厅、宜兰兰城新月广场有30家餐厅。
引进主力店、次主力最多的6大奥莱分别是:台湾高雄义大世界、香港东荟城名店仓、沈阳兴隆大奥莱、宁波杉井奥莱、南京仙林金鹰奥莱城、长沙友阿奥特莱斯。▼
奢侈品大牌最为集中的奥莱(主要依据各大奢侈品官网店铺数据统计,不含集合店形式)项目是天津佛罗伦萨小镇,与紧随其后的苏州奕欧来、上海佛罗伦萨小镇、重庆砂之船西部奥特莱斯、成都时代奥特莱斯构成国内奥莱奢侈品的第一军团。
5、2016年新增奥莱店王预计将超过7家
2015年业绩超过6亿元的前22强奥莱中,设有影院、超市、电器或运动专业店、儿童乐园、美食广场多种业态的大型奥莱综合体无论数量还是占比均较2013和2014年大为提升,达到13家,占比高达60%,其中宁波杉井、北京斯普瑞斯均在2015年通过2期扩建工程由传统奥莱升级为综合性的奥莱综合体。且其中的北京赛特、北京首创等奥莱项目都已启动2期扩建,未来都将升级为奥莱综合体。
1、2015年大型超市企业销售业绩普遍下滑
对超市行业来说,寒冬已经持续了很久,并且将继续持续下去。永辉超市、联华超市、步步高连锁、红旗连锁等多家超市上市公司陆续公布了前三季度运营情况,营收和利润下滑仍然无法遏制。▼
营收方面:14家超市品牌呈现梯队分化,步步高、永辉、华润万家、物美及红旗领增超过10%,与企业经常见诸报端的各种经营管理举措不无关联;而高鑫、华联综超和京客隆则中规中矩;新华都(综合)、联华、人人乐、中百、三江、卜蜂莲花6家营收下跌,占比42.85%。
利润方面:因营收下跌、竞争加剧、成本上升等原因,逾57%的品牌净利及净利率双双下滑,整体净利率低至1.44%,并有超57%的品牌净利率低于1%,仅有红旗连锁净利率表现优异达5.27%,超市微利时代日趋更甚。
2、2015年十大超市企业份额及大数据解读
2015年一直被业界认为是“零售业的寒冬”,而零售商超作为快消品市场的终端渠道一直被广大食品商所关注,以下内容通过“四大区前10大零售商市场份额”大数据解读,来了解快消品行业渠道情况和市场变化。
全国来看,高鑫零售集团继续巩固其市场领先地位,市场份额从6.8%攀升至7.5%。东部和西部的强劲表现为拉动高鑫零售集团整体增长的主要推动力,市场份额分别达到15.2%和6.1%。在南区和西区也稳健增长,分别至4.3%和1.9%。▼
永辉市场份额同比整体增长0.4%,达到2.3%。通过门店扩张,永辉的顾客群不断扩大,渗透率有明显提升。在西区和北区尤为明显,市场份额分别达到4.2%和2.3%。▼
步步高在南区的市场份额稍缩减,同期下降0.5%。受其影响,步步高在全国范围内的市场份额下降到2.8%。但该集团在西区依然获得增长,市场份额达1.4%, 同期对比增长0.2%。对广西南城超市的收购进一步推动步步高在西区扩张的潜力。▼
2015数据同期对比显示,快速消费品市场整体在西区增长快于其他区域。而区域零售商近期的并购与投资活动也折射出西区的潜在机会。▼
根据国内重点百货企业销售额度增速的数据来看,自2012年百货销售额第一次下跌后,从2012年的10%一直降到2015年的3%。▼
如下表所示,2015年根据统计的30家百货中,从销售业绩来看,70%百货业绩下滑。2015年大部分百货业绩普遍下滑,少数百货虽然销售额较2014年上涨,但增长幅度不大,如西安开元商城、大庆新玛特、北京汉光百货等销售业绩比上年增长0.4-0.8%。
从地域分布来看,销售业绩在全国前列的基本在一二线城市,上述30家百货中,分布在一二线城市的百货占比83.3%,其中仅北京就占到了6家百货。▼
来自:商业地产云智库
更多阅读:

















