腾讯研究院&国脉研究院
引 言
2013年,“大米哥”栗富军依靠微信朋友圈,在三个月内卖掉了大约10万斤栗米,价值接近200万元;2014年,“道米”平台推出新米预订服务,稻子还没播种,接近100公顷的“稻花香”就被抢先预订;2015年,黑龙江互联网农业品牌“小饭围”五常稻花香米的首次网络众筹上线不到一天,就有一款产品被抢购一空。一粒小小的大米,在传统农业经济中因利润偏低和安全问题越趋低迷,却在“互联网+”的推动下洗尽铅华、脱胎换骨,掀起了一股新的风潮。站在“互联网+”的风口,中国农业经济正处在重大转型与变革的前夜。
2015年3月5日,李克强总理在政府工作报告中首次提出“互联网+”,《国务院关于积极推进“互联网+”行动的指导意见》的发布使“互联网+”迅速成为政府、产业、资本和学术界的热议焦点。我国作为一个农业大国,在发展方式上随着“互联网+”理念的不断渗透也在发生转变,互联网与农业的深度融合促进了生产力的提升,加快了农产品的流通速度,极大地盘活和繁荣了农村市场。互联网在促进城乡教育公平和医疗资源均衡方面也发挥了积极作用,从一定程度上缓解了城乡公共服务资源不均的矛盾。近年来,随着农村互联网普及率的不断提高,农民通过互联网了解国家大事、获取农业生产知识已经非常普遍,常年在外的农民工通过互联网不仅加强了与留守人员的情感交流,而且也加快了自身对城市的融入。而这些,只是“互联网+”赋能三农的些许体现。
农业文明与信息文明的碰撞与交织中,PC互联网以“高维文明”的姿态从城市向农村输出互联网价值,移动互联时代的农村正因智能手机的普及以“低维文明”的身份向城市“倒灌”日渐疏离的传统价值,并使日渐空心化的中国农村享受互联网带来的数字红利。种种迹象表明我国村镇化的进程已经展开。智能农业、农村电商能否消解“靠天吃饭”的惯性与“需求之困”,“互联网+”能否成为优化基层治理秩序以及农村教育、医疗资源配置的润滑剂;“互联网+”能否刷新和加持农村传统文化资源价值;农民工与留守人员亟待弥合的情感需求能否因“互联网+”应用而得到慰藉……信息赋能下的中国“三农”问题,“互联网+”三农给予的或许不是最佳的答案,但也许是目前为止最值得期待的解决思路。
一、现状:“双速”中国
(一)二元差距仍存
城乡二元差距早已不是什么秘密。农业增加值自2009年首次降至10%以下,近20年来每年都走出了新低,农业进入新一轮的结构调整阶段。相应地,城乡居民收入、城乡教育、城乡医疗、城乡消费、政府公共投入、就业等领域“双速并行”的态势也已经持续了很长一段时间。
乡村人口在消费水平,教育、医疗等公共服务以及网络基础设施方面与城镇居民都存在较大差距。2014年,乡村人口规模降至6.2亿,接近城镇人口规模,但人均可支配收入却不足城镇居民的4成。农村居民消费水平为0.87万,仅占城镇居民的34.4%;农村每万人拥有的卫生技术人员、注册护士和医疗机构床位数与城镇居民的比例均在30.0%-45.0%区间;城镇与农村地区的互联网普及率分别为64.2%、30.1%,相差34.1个百分点。
除了上述差异,城乡在社会保障、社会救助等方面的“双轨”问题也尚未完全解决。以养老保险为例,《国务院关于统筹推进城乡社会保障体系建设工作情况的报告》指出:由于我国社保体系建设采取先城镇后农村、分人群渐次推进的方式,再加上农村社保制度实施时间不长以及实行自愿参保政策等多种原因,目前全国还有1亿多人没有参加基本养老保险。这部分人员有很大一部分是农民工以及部分农村居民;另据统计,全国城乡居家和社区养老服务覆盖率在城市已超过70%,而农村仅为37%,养老配套服务差距较大。可见,在“双轨”向“并轨”的转化过程中,“同步”目标似乎仍未实现。
种种研究结果表明,随着农村人口结构变化以及农民公共服务需求的日益增长,城乡“双速”运行带来的问题和矛盾会愈加突出。
(二)三农痛点分析
1.生产效率低、科技含量少,旧有发展模式亮起“红灯”
我国农业发展模式陈旧,科技含量低,农业生产长期处于低效运行水平。我国人均耕地(1.4亩)与荷兰(1.5亩)类似,都是粮食进口大国,但农业生产效率仅占荷兰的30%。荷兰农业产值和农村劳动力分别占全国GDP的2%和全国人口的3%,而我国则是以近40%的人口换取GDP 9.2%的农业产值,产业结构和生产效率均有较大的优化提升空间。
再如农机化水平,尽管2014年已达61%,但发展结构尚不平衡。目前仅有9个省份的机械化水平在70%以上,4个省份低于40%;就作物而言,三大主粮中除小麦基本实现了全程机械化,双季稻地区的机插秧水平提高比较缓慢,许多经济作物的机械化环节还是空白,烘干、高效植保、初加工环节的机械化也刚起步1。另外,我国农业科技成果转换效率低、新型职业农民严重短缺也是农业生产效率低的重要原因。
2.供需匹配效率低,农民把握市场与进入市场的能力不足
“春天种什么好,秋天卖什么贵,买什么农资最便宜”往往是农民最关心的问题,“供需对接”作为农民从事农业生产活动的重要环节,也往往决定了农民的收入水平。但实际上,信息不对称和资源分配不均衡所产生的数字鸿沟仍然横亘在城乡之间,农产品陷入滞销怪圈的例子屡见不鲜。
有关数据显示,2007年至2014年期间,尽管我国有机蔬菜的产量和消费量都在增长,但产销差却在逐年扩大,2014年产销差已超过百万吨;每年约有1亿多吨果蔬因滞销导致腐烂,损失率高达25%,直接损失达1000亿元。需求信息的不对称导致供给无法最大化地匹配,阻碍了农民将资源优势转化成经济优势,进而只能以农业价值链最低端的身份被动地参与市场竞争。
3.农村传统文化沉睡,农民精神信仰缺失
在古代的农村,虽然很多农民目不识丁,但是给人感觉并不缺乏修养,诸多地方都有夜不闭户、路不拾遗的风尚,究其原因是传统文化在其中发挥了非常重要的作用。而近年来,虽然农村的物质生活水平不断提高,但在经济社会快速发展的冲击下,农民的精神文化生活却没能跟上时代的步伐,儿孙不孝、邻里不和等道德失范的现象频频出现,本有的乡村传统文化日渐消亡, 农民普遍缺乏精神信仰,这些都严重影响农村的和谐稳定,也为农村的可持续发展埋下了巨大的隐患。例如,随着互联网推动生产力的提升、生产工具的改进,农村手艺人作为曾经代表农村生活技艺水平的群体正在被快速边缘化。
4.教育、医疗等公共服务资源短缺,均等化“碰壁”
农村公共服务体系建设不足、公共服务均等化欠缺等问题是导致城乡一体化停滞不前的重要因素之一。据教育部公布的数据显示,2014年,我国小学接入互联网比例城乡差异较大,农村为74.8%,比城市小学低20个百分点。卫生总费用达35378.9亿元,而全国新农合基金支出仅占8.17%(2890.4亿元),同时,我国乡镇卫生院的床位数以及卫生人员数所占比例也较低。农村社会事业发展滞后,致使农村居民公平享有经济社会发展成果的权利难以得到保证,极大地抑制了农民生活水平的提升。
5.农民金融需求与服务错位,筹资困难
国家补贴如何落实,农民如何获取资金,是金融在“三农”领域亟需解决的重要问题。据中国人民银行统计,截至2015年9月末,金融机构人民币各项贷款余额92.13万亿元,其中本外币农村(县及县以下)贷款余额21.09万亿元,农户贷款余额6.02万亿元,农业贷款余额3.55万亿元,整体增速放缓。另一组数据显示,截至2014年末,全国银行业金融机构网点共计21.8万个,其中村镇银行、农村资金互助社、贷款公司、小额贷款公司数量分别达1254家、49家、13家和8791家3。显然,在贷款额度和机构数量上,农户和农村企业对资金的旺盛需求都尚未被充分满足。
6.政府管理手段单一,信息上传下达困难
随着农民的流动性逐年加大以及村民权利意识的不断提高, “大喇叭”喊话和意见征集箱等传统互动手段已不能满足新形势下村民参与基层治理的需求。受传统管理方式的制约和农村精英外流的影响, 与村民利益相关的政策往往无法及时传达,需村民参与讨论与表决的议题也常常难以顺利开展,村级政府管理难度逐步增大,民主决策难于推行。农村基层政府在行政管理中的信息化手段不足使得“信息难以上传下达,农民利益诉求的表达渠道不畅”成为农村治理的又一痛点。
7.大量青壮劳动力流出,“留守”带来的“缺失”问题严重
据人社部统计, 2009年到2014年的五年间,我国农民工总量增长超过4000万,其中,外出农民工总量增长超过2000万,2014年全国农民工总量已达2.7亿人,其中外出农民工1.7亿人(约占农村总人口的27%) 。大量农村劳动力的流出,不仅为城市管理带来了一定的压力,同时也造成了一系列的留守问题。2015年《中国留守儿童心灵状况白皮书》中指出,有29.4%的留守儿童一年只能见父母1-2次,15.1%的儿童一年都见不到父母。大量农村留守儿童普遍处于“生活上缺人照应、行为上缺人管教、学习上缺人辅导”的状态。这极其不利于留守儿童的健康成长,同时也不利于农村人才的进一步储备1。
当前,我国“三农”工作正处于爬坡过坎的重要关头。仅仅依靠传统思维、传统模式难以应对挑战,必须挖掘新工具,创造新的生产力,以此来刺激农业生产模式的转型,加快传统农业向现代农业的过渡,为“三农”发展注入新活力、制造新引擎。
二、借鉴:国内外经验
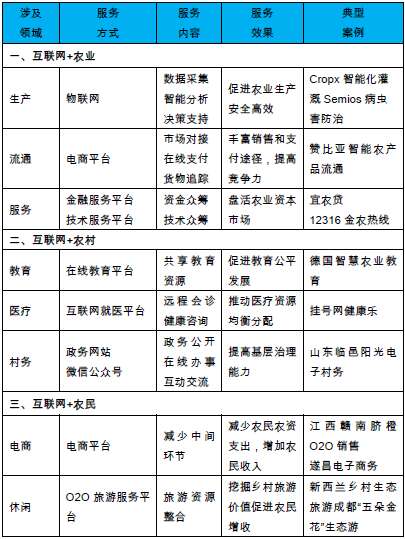
互联网作为一种新型生产力,正促使各国生产结构发生巨大变革。在其影响下,农村经济也正从主要依赖于资源消耗的粗放型经营模式转变到注重可持续性的集约型发展模式上来。欧美等发达国家的信息技术起步较早,经过多年发展,互联网与三农的融合已取得显著成效。近年来,我国也主动适应经济发展的新常态,在转变农业发展方式上寻求新突破。梳理总结国内外三农领域的发展现状和特点发现,“互联网+”三农主要有如下模式:
表 1国内外“互联网+”三农模式梳理
(一)互联网优化了传统农业发展方式
互联网凭借其强大的流程再造能力,优化甚至颠覆了传统的农业发展方式,让农业获得了新的发展机会。从国内外的发展经验来看,互联网主要从生产、流通和服务三个领域来推进传统农业的网络化和科技化变革。
1.生产领域
互联网与农业的深度融合促进了智能生产的发展, 有效地提高了农业生产的效率。智能生产主要涉及农田灌溉、施肥、病虫害防治等方面。通常的做法是农民通过物联网技术对土壤和农作物的生长情况进行探测,通过联网装置将探测数据实时传送到服务器终端进行智能分析,并给出相应的应对策略。物联网技术的引入不但可以使农民实时了解农场的土壤结构、农作物的生长进度、灌溉施肥和病虫害等情况,而且可通过及时执行决策支持系统给出的相应对策来有效保障农业生产的高效性和安全性。
2.流通领域
互联网与农业的深度融合促进了农产品的流通,极大地盘活和繁荣了农村市场。从实践来看,互联网对农业流通领域的改造主要表现为农产品电商这一形式。近年来,蓬勃兴起的农产品电商平台为涉农领域的经营主体尤其是农产品经销商提供了信息共享平台,不但帮其拓展销售渠道,而且提供了丰富的支付手段、货物追踪途径和客户关系管理服务。现在,农产品经销商可以通过电商平台实时了解市场需求,精准对接消费者,有效寻求合作伙伴,使自己更具竞争力。
3.服务领域
互联网与农业的深度融合盘活了农业资本市场,为传统金融机构触及不到的群体尤其是农民个体解决了实质性问题。尤其是众筹模式的兴起,为农业发展提供了更多的资金和技术服务途径。通常的做法是在地方小额贷款机构的参与下,农业项目创业者通过互联网融资平台发布自己的项目信息和融资需求,投资者通过该平台寻找好的创业项目并进行对接和投资,创业者按照约定的期限还本付息。凭借门槛低、回款率高和注重创意等特色,互联网金融平台成功地解决了很多农业初创项目的资金问题。
(二)互联网加快了新农村建设的步伐
互联网通过基础教育、医疗等资源的数字化开发与应用,有效地缓解了城乡公共服务资源的分配不均衡的问题,推动了城乡基本公共服务的均等化进程。另外,互联网为深化村务公开、政民互动提供了强力支撑, 极大地提高了基层治理能力,让农村真正成为农民安居乐业的美丽家园。
1.智慧教育
互联网的出现重新对教育模式进行定义,并在促进教育公平和均衡方面发挥着积极作用。为提高农村教育水平,各国政府主动适应教育新形势,加快推进教育信息化进程,以数字化课程资源开发和基于信息技术的教学改革为突破,逐步打通城乡教育资源壁垒,实现优质教育资源的线上共享,推动城乡教育均衡发展。通过互联网,农村学校的学生也可以听名师授课,在线获取优质学习资源。可以说,互联网给农村尤其是边远地区的师生们提供了一个跟上现代教育步伐的机会。
2.互联网医疗
虽然全球医疗卫生事业近年来得到了快速发展,但总体来看优质医疗资源仍旧缺乏且分配不均,医疗领域长期存在的“重城市, 轻农村”的矛盾依然突出。互联网与医疗的不断融合从一定程度上缓解了这种矛盾,目前互联网医疗领域的主要做法是依托网站或APP,提供健康管理、慢性病监测、辅助诊断、在线诊疗及预约等服务,这极大地方便了患者尤其是农村患者就医。如今借助各类医疗APP,农村患者不仅可以在线获取各类医学科普知识,而且可以实时咨询医生,并根据医生的指导进行用药以及预约进城就诊,从而减少因盲目就医而造成的医疗成本。
3.电子村务
随着互联网在农村的日益普及,村民通过电脑、手机上网获取信息已逐渐成为常态。面对新形势和新环境,基层政府也开始积极探索电子村务建设,基于互联网构建农村公共服务平台,推动村务公开、网上办事并和村民在线进行互动交流,从而打造惠农利农的阳光新窗口。实行电子村务后,村民通过互联网不仅可以在第一时间了解村里的政务、财务等相关信息,而且还能及时地反映自己的诉求,为农村发展建言献策,基层治理逐渐由单向度转为双向度、多向度,农村的民主自治建设能力不断得以加强。
(三)互联网提高了农民的收入水平
互联网对农民收入水平的提高集中体现在农村电商和休闲农业这两个方面。一方面,农村电商的发展有利于农业生产者和市场消费者的直接对接。从而通过减少农产品流通的中间环节来直接增加农民的收入。另一方面,互联网带动了乡村旅游的发展,促使城里人走进来,通过繁荣乡村旅游消费市场来有效提高农民的收入水平。
1.农村电商
农村电商的发展拉近了农业生产者和市场之间的距离。依托电商平台,农民既能够直接与最终消费者进行对接,把本地的优质农产品卖出去,也能够通过货比三家,从而买到质优价廉的生产资料。由于省去了中间的经销商环节,农民的收入得以有效增加。更重要的是,互联网从根本上改变了传统的生产和销售关系,农业生产者可以直接了解消费者的需求, 以需求为导向去组织农产品的生产和销售,从而改变了以往盲目生产的劳作方式,切实提高收入水平。
2.休闲农业
近年来,休闲农业这一概念逐渐为人们所熟识,并与度假、健身、文化娱乐等活动相互结合,由最初提供单一的观光型旅游产品转向提供吃、住、行、游、购、娱为一体的综合旅游服务,形成了一定的市场规模和较为完善的产业发展体系。在互联网快速发展的今天,休闲农业也积极触网,农户们通过自建网站或入驻旅游平台的方式,大力推广基于互联网的O2O乡村旅游模式,在线为游客提供更加人性化的服务。这不仅深度挖掘了乡村生态、旅游观光和文化教育的价值,而且帮助农民取得了可观的收入。
综上可知,互联网在优化传统农业发展方式、加快新农村建设步伐和提高农民收入水平方面都发挥了重要的作用。而与此同时,我们也必须清醒地认识到,还有相当一部分地方和企业在互联网与三农融合的探索过程中走了不少弯路。“互联网+”三农要想体现其融合价值,必须具备清晰的定位和灵活的市场应变能力,要以解决农业、农民、农村的痛点为中心,只有对产业链起良性作用的变革才会被市场选择。
三、实践:基于移动互联网的三农创新,以微信为例
移动互联时代,数字成本降低惠及了更多不发达地区,扩大了数字技术的扩散半径。截至2015年12月,农村网民规模达1.95亿,占农村总人口的31.5%。其中,即时通信工具的使用率第一,比例为87.2%1。微信作为用户数最多的社交平台,在三农中的应用日益深入,从工具到平台,从信息到服务。
(一)微信在三农发展中的应用情况
类型一:微信在农民中的应用
随着微信在农民群体中的日渐普及,农民的生活方式也在发生变化,工作和生活边界不断拓宽。据微信在四、五线城市27-28%的渗透率推算,使用微信的农村网民已超过5400万。另一方面,农民工把微信当作是一种通讯工具和连接器,通过微信连接和留守人员之间的感情,也让自己更快地融入城市生活。
打造个人品牌: 再小的个体也有自己的品牌。很多新农人依托微信打造个人品牌,开展农产品电子商务、发展乡村旅游,从而发家致富。公众号“诸暨农业”推出“每日一助”特色活动,每天推出三款特色农产品,展示图片并写下一小段介绍并留下生产该产品的农户的姓名和联系方式。
融入城市生活:目前,我国共有2.74亿农民工,其中40岁以下的新生代农民工占了58%。与第一代农民工相比,新生代农民工受教育程度较高,对互联网等新生事物接受度较高,更渴望融入城市的主流社会。通过调查,有96%的新生代农民工认为微信、QQ等社交网络对他们在城市的生活帮助很大。通讯、学习、娱乐是新生代农民工在微信上使用最多的前三大功能。微信成为农民工在城市拓展新的交际圈的重要路径,平均有43%的朋友是入城后新结识的朋友。使用社交网络的农民工有81%对城市生活更加满意,远高于非社交网络用户63%的满意度。
类型二:微信公众号平台在农村治理中的应用
PC时代,受限地理和基础设施条件等因素,大量政务和民生服务难以下沉到乡镇一级,数字鸿沟现象明显。而在移动互联网时代,政务民生微信应用的普及和渗透,在一定程度上修复了城乡之间在政务上的数字鸿沟。微信为地处偏远的农村提供了与发达先进地区同等的创新条件,增加村务的知晓率、透明化和村民参与度, 即赋权“最后一公里”。2015年,乡级部门开设的政务民生微信增幅超过70%2。主要用于以下方面:
对外传播乡村文化:低门槛、用户量大等优势使得微信公众号成为众多新农村对外传播宣传的首选平台和名片。例如,为加强对宁乡文化和农产品的宣传力度,打造时代“新农人”,湖南省宁乡县于2015年6月开设“大美宁乡”公众号,通过优美的图文形式,对外展示宁乡的风土人情,传播宁乡之美。公众号运营半年,活跃用户数约4.5万,每篇文章的平均阅读量均过万,远远领先同类公众号。
对内做好村务治理,提高在线服务能力:随着政务微信的日益渗透,越来越多的村委会把通知下发、办事指南、公共事务意见交流等村务活动,以及计生卫生、新农合、新农保、派出所户籍等公共服务延伸至微信公众号平台。村民可以随时随地在第一时间接收微信平台的消息,还可以随时查看办理各种手续的相关政策,部分服务甚至可直接在线实现。
政民交流互动,收集民意:微信公众平台提高了农村事务的知晓率,也提高了村民的参与度,有利于民情收集。例如,鸿山镇伍堡村委会每月都会在微信上收到村民对村务工作的意见和建议,并将汇总的意见和反馈情况在微信上公开,极大提高了村民的满意度;围头村根据公众号收集到的来自游客的反馈和建议,创新了首个民宿试点、战地食堂等多个旅游产品,有力地提高了景区的吸引力。据统计,当年来围头湾的游客总量达到75万人次。
类型三:微信公众平台在发展现代化农业中的应用
靠经验种田、市场信息不对称的时代正在远去:微信通过服务号和订阅号实现了农民与专家、农民与市场的连接,逐步形成了集农业信息发布、农产品宣传、农资信息查询和农业生产咨询服务为一体的综合移动服务窗口,为农民开展农业生产活动提供专业指导。
在农业生产中的应用:微信点对点、强互动的传播特性,更能满足农民对农业生产信息的即时性、互动性的需求。公众号“临安市农业局”为农户提供病虫情报,帮助农户及早防止虫害的产生。公众号“浙江海洋与渔业”为渔民精选了行业的前沿信息进行推送并进一步为其提供“明日海况”的信息。
在农业流通中的应用:传统模式下,农民一般通过设摊和外来客上门收购的形式销售,销售不稳定,有时甚至滞销。而公众号自媒体与电商结合的运营模式,可以帮助农民在传播品牌的同时建立消费者圈子,提高消费者的信任度,以口碑促发再消费,成为农产品进城的重要线上渠道。公众号“浙江农业”通过专栏“名优汇”向关注用户推荐浙江各城市在农业博览会上的金奖产品。淳化县红杏种植户张兴成在红杏成熟前通过在微信上预营销,在微信上卖出了全年40%的红杏。
(二)微信平台助力“三农”发展的价值阐述
微信通过农村与城市、农业与市场、农民与平台的连接,为“三农”发展赋能,发挥弥合城乡差距、激活农业、重塑农民的价值。
1.连接农村与城市,弥合城乡差距
移动互联网的发展与智能手机的普及可有效提升农村的信息通达率,微信作为“超级连接”,具备有效触达“最后一公里”的优势,为农村获得与城市同等水平的公共服务资源创造了条件,逐步弥合城乡差距。一大批政务、医疗、教育、文化等公共资源借助政务微信公众号的连接得以向地处偏远的农民输送。例如,村级微信公众号的开通为基于电子政务模式的信息公开、在线服务、政民互动等提供了平台支撑,加强了农村治理的透明度和民主监督的有效性,同时,畅通的互动渠道使农民更乐于主动表达自身诉求、提出建议,村民自治在一定程度上得以实现。
微信还为进城务工的农民工与农村留守人员建立起情感纽带和即时纾解乡愁的通道,在帮助改善农民工群体城市生存状态的同时,也有益于改变其情感荒漠化的现状。
2.连接农业与市场,激活“沉睡资源”
众多企业和商户,在相对贫穷、也无资源优势的两地,借助微信搭建的交易网络得以迅速成长,供需的匹配效率大幅提升。
我国农村具有丰富而珍贵的农特产品资源,并极富地域性与高度碎片化的分布特点。对于以家庭、个体为单位的农特产品销售主体,现存的大型电商平台还不能很好地解决农特产品非标准化、季节性与产品属性差异等问题。
而微信不仅帮助农民获取知识、市场动态、消费需求等信息,还可以利用强关系链优势解决互联网销售的信任问题,帮助农民“去中介”直面消费者打开销路、扩大市场边界。以微信为平台,为农特产品打造以线上互动、产品销售、线下体验的品牌化发展闭环已成为众多农民自主创业的首选模式。
3.连接农民与平台,重塑农民发展格局
微信将农民与大型的资讯、服务、商务平台连接起来,平台通过大数据分析可精准探测农民的切身需求,因地制宜地进行资源的连接和匹配,提升有效信息与服务的供给率,为农民实现自我增值创造机会,使其获得多元化的发展格局。例如,微信对于民间艺人的手艺传承与商业开发具有重要意义,正在成为这些民间艺人个体品牌的传播与服务平台。用户群体的拓展、科技与人文结合将极大地拓展民间艺人的创造力与积极性,商业化开发与城市品牌的接入也将为其个体品牌传播提供契机。
众多村落依托微信公众号平台,向外界展示和传播当地民俗文化如民谣农谚、传统手工艺、有地方特色的农事礼仪等,有力吸引了更多年轻村民继承和发扬当地民俗文化,修复农村文化延续的断层,刷新这些文化传承者的存在感和价值。
综上所述,微信在“互联网+”三农的发展过程中蕴含着巨大能量,有别于工业化、规模化、流水线的城市化逻辑,地域性、碎片化、特色化、不可复制性的三农现状,正吻合微信所倡导的价值观。值得注意的是,微信在面向农民群体时,“思维问题”、“流量问题” 、“操作问题”等成为农民与微信之间的屏障与“互联网+”三农难以逾越的“硬伤”。目前农民对微信的应用大部分还仅仅停留在社交层面,渗透到生产、销售乃至创业创新层面仍有很长的路要走。因此,对于微信而言,如何更好地破译中国农村文化密码,更有效地调动农村底层资源要素,构建符合农民实际需求的应用场景,将关系到向信息社会迁徙过程中农民群体的福祉。
四、趋势:“互联网+”三农展望
近年来,随着我国农村制度改革的不断推进和农业经济的快速发展,“三农”领域的整体发展水平在一定程度上得以提升。“互联网+”作为新常态下推动生产方式转变和生产效率提升的强力引擎,正逐步渗透到行业发展以及社会运转的每一个环节中,在弥合城乡差距、倒逼“三农”改革方面初见成效。但同时我们也应清醒地认识到,城乡数字鸿沟、农村信息孤岛等现象依然存在,诸多“互联网+”三农应用与模式尚在探索,在用户习惯、思维、能力方面的培养尚需继续加强。通过研究,“互联网+”三农可分为三个阶段,并在上网设备、互联网接受程度、典型应用、作用、价值、影响、障碍等方面呈现不同特征。
当前,我国“互联网+”三农正处在由1.0向2.0全面迈进、3.0特征初显的关键时期,而滞后的农业发展思维与快速崛起的新兴技术和消费理念之间的矛盾,本质是农业思维跨越工业思维向信息思维迈进时出现的尴尬与断层。未来,农业、农村和农民的资源要素、发展环境与现实需求将进一步被互联网渗透,互联网强大的“连接能力”所带来的生命力亦会进一步促进“三农”各主体的内生长,互联网将为每个个体赋权、赋能。在这种新的业态和格局下思考“互联网+”三农未来的发展趋势,我们有必要明确:
“互联网+”三农的首要任务是消除农民对信息化的陌生感、恐惧感和不信任感:目前我国农村网民增速放缓,其对互联网的信任度也比城镇网民低了3.1个百分点,对互联网的使用还局限于休闲娱乐等基础应用方面,缺乏深层次应用,对互联网的依赖程度较低1。毋庸置疑,农村需要互联网工具,更需要互联网精神,互联网精神的传播倚赖于农村网民习惯的培养。如何通过线上线下相结合的手段强化农民的信息化应用能力是推进“互联网+”三农的首要课题。
“互联网+”三农的愿景是提高农民在农业价值链中的主体地位:从当前发展实况来看,“农民上线、电商下乡”其实只是初步实现了“+互联网”,农民通过互联网获取信息服务、开展电子商务,但是并不具备真正与市场进行对话的能力,有时甚至还要受困于网络文化的“排斥”与电商平台的“门槛” 。“互联网+”则将打破这种规则,在未来的农业发展、农产品供销、农村传统文化传承等方面,“互联网+”将真正“赋能于农”,发挥农民在三农发展进程中的主体作用。
(一)“互联网+”应用成为新型职业农民的重要生产资料
随着“互联网+”应用的广泛拓展,中国农民正在面临生产资料的重要变革,“互联网+”三农将渗透到灌溉、种植、管理、收割、销售、服务等农业生产生活的方方面面。而微信类似超级应用所衍生的“超级连接”对新型职业农民的发展,正在由社交工具向营销工具与生产工具转变,资本与科技的完美结合,使智能农业正在为土地的属性与农民的身份带来新的内涵。新型职业农民是指具备中高等教育程度或职业教育学历、农技专业素养与互联网应用能力、农村创业发展意愿和市场主体意识,对农村有感情、对互联网有感觉的新生代农民。“互联网+”将重构土地与农民的关系,最大限度地提升土地的生产效率与价值,提升新型职业农民的创造力与积极性。
(二)“订单农业”与互联网的结合将衍生新型业态
在互联网思维的驱动下,粗放型的农产品生产销售模式将得到改进,定制化、个性化、高品质的农产品生产销售模式将逐渐成为主流,农民作为现代农业发展的主体,其在“互联网+”三农价值链中的身份与地位将得到彰显,“订单农业”与互联网的结合将衍生参与式种植、体验式收割、人格化营销与定制化销售等消费场景,以及与乡村旅游结合的“体验农业”新兴业态。这些不仅将改善农产品的品牌形象,提升产品附加值,同时还将有效解决因“一哄而上”而带来的“滞销”等流通问题。
(三)乡土传统文化资源被唤醒,融入新媒体传播范式
中国农村是民间传统文化发源和孕育之地,随着时代的变迁和外来文化的侵袭,乡村文化遗产正日渐萎缩和消失,农民精神信仰缺失的现象也越发凸显。利用微信等移动平台对民间艺术、民俗活动、传统礼仪、节庆习俗、传统手工艺术知识和技能等民间传统文化内容进行数字化、多媒体化“复活”,将成为常态。新媒体传播范式的融入将重塑传统文化对年轻一代的吸引力与影响力,有助于塑造民间文化品牌,对农村传统文化的传承与价值挖掘具有重要意义。
(四)“互联网+”将优化公共服务供给模式与服务能力
由于历史原因与空间限制,我国农村在医疗、教育等方面投入不足、资源不均与人才匮乏等问题正在陷入积重难返的境地,而在线健康咨询、在线挂号、MOOC(慕课)等互联网+医疗、教育模式的兴起,基于互联网服务平台的在线体验、互动、交易将为农村公共服务资源供给模式与服务能力带来新的变革,农民对健康咨询、远程医疗、远程教育等逐步接纳,农村医疗、教育资源的短缺将得到改善。互联网带来的免费模式、全球化资源配置与跨时空的服务供给方式,将有效地从意识上矫正根深蒂固的消费观念,从行动上降低农民对在线服务的接受门槛,从服务内容上增强对老人、儿童等弱势群体的关爱,最终使农村共享城市医疗与教育优势资源。
(五)互联网金融使农业由“劳力驱动”走向“资本驱动”
在国家惠农补贴逐年增大、农村经济结构调整、农村电商与农村创业快速发展的背景下,农业贷款、融资等涉农金融需求越发突出,传统银行的放贷与授信模式已无法满足当下农村金融发展需求,互联网金融、移动金融将成为农村小额信贷的重要补充,通过对农民的在线社交、网络交易及项目背景信息的综合评估,按照个人信用为农户提供小额信贷服务,避免审核、融资的繁琐程序,实现快速放贷,以及涉农P2P、众筹等互联网金融模式与平台的快速兴起,将推动农业从作坊式的“劳力驱动”走向“资本驱动”,真正将社会资本与现代农业的发展深度结合。
(六)“互联网+”政务的下沉提升农民的参与度与获得感
伴随政务服务平台与“两微一端”的融合发展趋势加剧,政府在线服务平台从省、市、区县直至村镇快速推进,打造“家门口的政府”正在成为当前“互联网+”政务的重要方向。未来农村居民可以通过政务服务平台、政务微信等快速获取国家最新政策文件资讯、参与在线互动,便捷的信息获取与互动交流通道将提升农民的参政热情与信心。同时,可借助大型移动社交平台的用户优势,搭建以新农合参缴、养老保险申报、日常公共缴费、证明开具、求职登记、法律援助等为主要内容的村务服务平台,为农民提供线上预约、线下办理的O2O服务,从而改善农民对政府治理的认识,提升其对政务服务的获得感。
结 语
美国学者柯布?道格拉斯说:“世界的希望在中国,因为中国在工业化的同时还保留了乡村”。近年来,“乡村沦陷” 、“农村空心化”等论调不断泛起,中国城市化的进程正在给农村带来“二次伤害”,灯红酒绿的城市文明抽空农村劳动力之后,产业资本正举着“现代农业”的旗帜进军农村空旷的青山绿水沃土,农民面对互联网的态度、能力与智慧在此刻正决定着中国农村的未来。
站在风口上的“互联网+”三农,需要面对的终极问题并非农业电商如何发展、基层治理如何更民主以及农民如何利用互联网致富,而是在高速发展的信息社会进程中,如何在拥抱信息文明的同时坚守乡土价值,并在互联网摧枯拉朽的冲击面前解决二者之间的冲突与纠葛。
“互联网+”三农绝非城市取代乡村的过程,而是在保护经济多样性的同时,逐步显现出城乡差距弥合的可能性。“互联网+”三农在对品牌、服务、流通等产生正面价值的同时,也在关注手艺、语言、文字等具有“反互联网”特质的非物质文化遗产的保护与传承。2016年中央一号文件的发布为我国三农发展带来新的契机,在政策、技术、产业、资本等多元要素的作用下,“互联网+”三农将在农业产销模式、旅游、医疗、教育、金融、政务等多层面产生更大的想象空间。
更多阅读:




















