作为全球最大的新车市场,中国的汽车后市场规模及成熟度上均较成熟市场有较大差距。根据成熟市场的发展轨迹,随着汽车产销市场和流通体制的逐渐成熟,汽车金融将会发挥越来越重要的作用。以下总结了文中的主要观点和发现:
- 2014年中国汽车消费金融渗透率约为20%,与发达国家相比仍有较大差距。随着购车主力军80、90后消费者对汽车金融的意愿和接受程度提高,刺激更多市场主体投入汽车金融业务; 加上互联网企业入场,为汽车金融行业注入更多活力。德勤预计到2020年,中国汽车金融渗透率将达到50%。
- 中国汽车融资租赁发展仍处于早期阶段,市场规模正随着专业汽车租赁公司、整车厂、经销商及银行系融资租赁公司的积极加入快速增长;另外越来越多的城市推出汽车限购限牌政策,将为汽车融资租赁市场创造强有力的需求支撑。
- 中国经营性租赁市场处于初期阶段,目前长租是市场主流,但短租业务发展更快。汽车租赁作为一个重资产、低利润的行业,当前中国市场还处于高度分散阶段,但随着市场走向成熟,今后集中度将会显着提升。
- 中国二手车市场呈现出高度碎片化和区域化,分散在各个交易市场的独立经销商,占据了70-80%的交易量,但整合趋势正在加快。消费者对于二手车的认知及接受程度也正在逐步提升,二手车相关业务将逐步成为汽车经销商关键的盈利点。
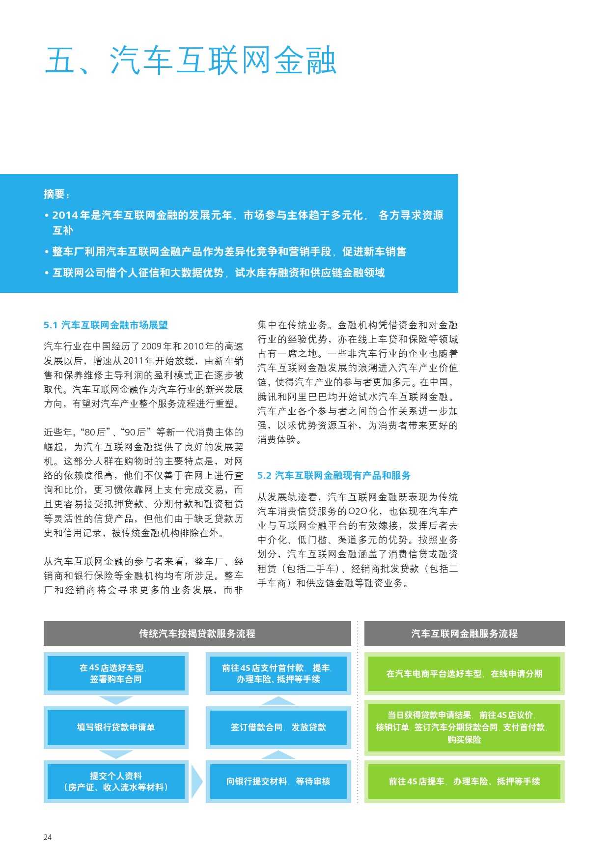
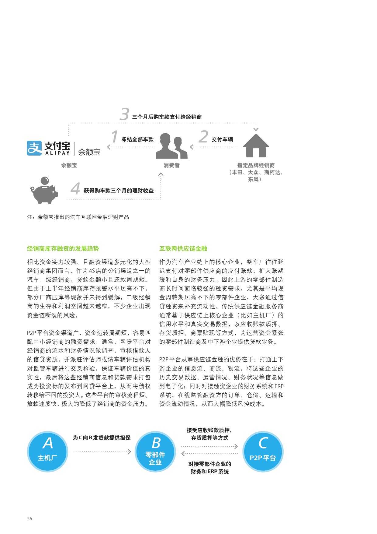
- 2014年是汽车互联网金融的发展元年,整车厂利用汽车互联网金融产品作为差异化竞争和营销手段,促进新车销售;互联网公司借助个人征信和大数据优势,试水库存融资和供应链金融领域。汽车互联网金融作为汽车行业的新兴发展方向,有望对汽车产业整个服务流程进行重塑。
更多阅读:





























