篇目1,探索性格模型分类对游戏设计的指导作用
作者:Bart Stewart
本文综合参考了多个游戏心理学系统,旨在制定一个统一的模型,以帮助游戏开发者针对特定的玩家类型设计游戏。
过去十多年相继出现了不计其数的玩家心理模型。在早期的简单模型中, Bartle分类法被认为是最有参考价值、最具持久性的模型之一。我认为,这是因为Bartle分类法能够反映玩家的游戏性格(即游戏状态下所表现出来的个性)。换而言之,Bartle之所以长期被引以为参考,是因为它借鉴了其他有效的一般性格模型。
事实上,一些流传已久的游戏类型和游戏设计模型在概念上可谓“资源共享”。所以,我的第一个主张是,无论是Bartle分类法,或者Caillois、 Lazzaro、 Bateman提出的游戏类型模型、 还是Edwards、Hunicke/LeBlanc/Zubek等人提出的游戏设计模型,都是本文所谓的统一模型的变体。
(注:作者在本文中引用的Richard Bartle、David Keirsey、Christopher Bateman等人的文献参考,是其本人的理解。因此,读者不必将其当成原作者的本意。)
Bartle分类法的四种玩家类型
最初的四种Bartle分类法(提出者在他的书《Designing Virtual Worlds》中已将其拓展成8种)的正式描述出现在游戏Multi-User Dungeon (MUD)的联合制作人Richard Bartle所写的文章《Hearts, Clubs, Diamonds, Spades: Players Who Suit MUDs》中。
提出这个分类法的基础是,观察和分析玩家在多人游戏模式下所表现出来的行为。根据Bartle分类法的描述,可以把玩家分成四种类型,即杀手、成就者、探索者和社交家:
- 杀手:干扰游戏世界的运作或其他玩家的游戏活动。
- 成就者:通过克服游戏世界的挑战,不断积累声望等。
- 探索者:探索控制和运作游戏世界的系统。
- 社交家:与其他玩家沟通交流游戏内容,从而形成社交关系。
这四种类型的玩家是根据“内容”和“控制”,这两种主要的游戏玩法喜好分化而来的。“内容”和“控制”具有两种相互排斥的形式——“内容”强调单纯而直接地对游戏世界中的物品施加行为,或与游戏系统的深入互动;“控制”着重于玩家通过两条途径,即其他玩家的动态行为或相对静止的游戏本身,来体验游戏。
杀手和成就者的兴趣主要是对物品或人物施加行为,他们把物品和人物当作外部目标。而探索者和社交家更倾向于与物品或其他玩家建立更深刻的互动关系,即更关注内在品质。
与此类似,杀手和社交家热衷于与游戏中的其他玩家之间的动态互动;而成就者和探索者的主要关注点是控制存在于游戏世界本身的、由开发者定义的游戏内容物。
Bartle分类法的理论基础是两组互补的玩家目标:动作或互动(内容)和玩家或游戏世界(控制)。Bartle据此画出了一个四分坐标图,每个象限对应一种玩家类型。玩家可以根据以上四种类型的描述和四分坐标图找到自己的对应类型。例如,偏好动作且更关注游戏世界的玩家在游戏时,更可能属于游戏中的成就者。
以下是Bartle分类法的四分坐标图(注:本图实际上是把原图顺时针旋转了90度,原图出自《Players Who Suit MUDs》,至于原因,请读者耐心往下读,自会明白)。
Bartle分类法(from gamasutra)
Keirsey性格模型的四种性格类型
上世纪70年代,心理学家David Keirsey把Myers-Briggs人格模型中描述的16种类型提炼成四种一般类型。在他的(合作者Marilyn Bates)《Please Understand Me》一书中,Keirsey描述了这4种“性格”,同时给出名称:
- 技师(感觉+理解):现实主义、策略、操作(对像为人或物)、实用主义、冲动、行动导向、感觉导向
- 守护者(感觉+判断):务实、逻辑、等级、组织、注重细节、占有、过程导向、安全导向
- 理性者(直觉+思考):创新、战略、逻辑、科学/技术、前景导向、结果导向、知识导向
- 理想主义者(直觉+感情):想象、交际、情绪、关系导向、引人注目、“以人为本”、身份导向
在这本书的第二版本《Please Understand Me II》中,作者和Richard Bartle一样,把他的4种性格类型划分为四个象限,以体现四者在内部结构上的联系。然而,在他提出这个模型时,我已经得出另一个稍微不同的分类版本。
我认为最基本的人类行为分类是,内在(偏向可能性和抽象性) vs. 外在(偏向具体性和现实性)和改变(自由和机遇) vs. 构建(规则或组织)。如此一来,四种性格就各自综合了外在/内在和改变/构建这两对元素:
四种性格各自综合了两种元素(from gamasutra)
保留Richard Bartle的四种类型,再替换上我个人主张的坐标轴,我们就得到了新的Keirsey性格模型。如下图所示:
作者提出的新Keirsey性格模型(from gamasutra)
Keirsey和Bartle
本文我主要探讨的是Keirsey 和Bartle主张的分类模型。首先,我们谈谈David Keirsey描述的四种性格类型——技师、守护者、理性者和理想主义者——分别对应 Richard Bartle描述的四种玩家类型:
Keirsey和Bartle对应的玩家类型(from gamasutra)
Bartle认为对游戏玩家施加作用的倾向,映射到性格理论上,就是偏向于内向或外向改变。以此类推,在Bartle分类法中,关注游戏玩法的倾向,在性格理论中的描述是,关注动态的玩家或静止的游戏世界的倾向。我个人版本的Keirsey性格模型认为,玩家通常倾向于改变或构建。我认为因为Bartle分类法和Keirsey性格模型之间存在两种基本的价值动机的类比,所以由这些动机产生的类型和性格之间也存在类比。
下图是Keirsey性格模型和Bartle分类法的结合版:
标准模型——Keirsey-Bartle模型(from gamasutra)
以下是关于各个组合的简要描述,表现了Keirsey和Bartle如何根据相同的基本动机总结出各种性格/玩家类型。
理想主义者/社交家:Bartle如此描述社交家:“……对人感兴趣,他们认为游戏玩家之间的关系很重要……玩家的成长是个体性的,随着不断成熟,唯一基本上有意义事就是……渐渐知道他人、理解他们、形成美妙持久的关系。”
以上描述与Keirseian对理想主义者的描述颇有联系:理想主义者充分意识到他人是自我发现(内在改变)的生命之旅中的一部分。一定程度上,想象力丰富的理想主义者总是在进行角色扮演——他们不断地创造自己的(或他人的)意象,为了达到自己渴望的感觉,他们觉得应该通过自己的行动来模拟。
守护者/成就者:对于守护者而言,游戏世界是一个危机四伏的地方,所以有必要通过积累物质财富来保护好自己……只是为了以防万一。因此,守护者注重收集金钱、争夺稀有资源、购买和储备上好货物、形成稳定而持久的团体关系、利用财富(外向构建)锁定自己与游戏世界的联系,从而保持自己在游戏世界的地位。
Bartle对成就者的描述是这样的:“成就者把积分和升级当作主要目标,……成就者为自己在等级制度森严的游戏世界占据正统地位而感到自豪,为自己能在如此之短的时间内达到这样的地位而骄傲。”升级、领导和积累大量掉落物品等行为都受到安全导向型动机的驱使,而其他动机,如强大的觉察力、对自我成长的理解则没有这样的激励作用。
这就解释了为什么守护者/成就者热衷于“重复刷任务”的行为,而其他玩家丝毫看不出这种行为的乐趣所在。对守护者/成就者而言,所谓一分耕耘一分收获,奖励应该与投入成正比。当某款游戏围绕简单明确的、能够积累地位标识的任务设计时,它必定能吸引安全导向型玩家的目光。
理性者/探索者:理性者的处世行为一成不变——探索原始数据(内向构建)背后的组织性结构能给他们带来快乐。这些原始数据可以是空间(地理)或时间(形态)特征,也可以是因果特征(要求)或关系特征(联系)。基本上,理性者的快感来自从战略的高度上理解作为整体的游戏系统。
Bartle对探索者的描述如下:“真正的乐趣来自探索和收集最齐全的游戏地图。”在核心动机——找感觉、找安全、找知识和找身份中,作为“发现”的探索最接近于理性者的知识引导倾向。对理性者/探索者而言,一旦数据背后的规则水落石出了,这就足够了——理解本身就是一种奖励。这些玩家可以从知识分享中得到乐趣,但他们向别人传授知识并不需要或期望得到额外奖励。
技师/杀手:最后,我们再说说杀手(或者我更偏向于称他们为“操纵者”)。就游戏玩法而言,这些人非常难理解,因为大多数虚拟世界的编码规则已经把他们的操作风格作为“不安定因素”(即使其他玩家焦虑不安)给边缘化了,且试图扑灭杀手风气。正如Bartle所言:“杀手的快感是建立在把自己的行为强加给别人的基础上。”他还指出,杀手“希望只表现他们凌驾于他人之上的一面。”
这种渴望掌控一切的力量与Keirseian 对技师的描述遥相呼应。技师(如他们的性格标签所示)喜好技术型操作。技师/杀手是工具使用者、亢奋狂人、天生的政治家、战斗专家、冒险的赌徒和卓越的谈判者。无论是什么战略情形,找到并表现出优势几乎是他们的本能。为了保持最大限度的个人自由(外向改变),他们表现出统治自己世界的要求。
在2011年的GDC的游戏开发者演说上,Ryan Creighton展示了他的硬币收集游戏,其中有个“社交工程”部分(“social engineering”),我们可以从中找到以上描述的力证。为了获得游戏的胜利,守护者/成就者会在遵守游戏规则的前提下,满屋子地找别人要硬币;理性者/探索者会淡定地坐看硬币的交易,试图发现游戏的本质;技师/杀手会不断地研究如何缩短游戏时间,并且,作为天生的谈判专家,他们很轻易地能说服别人把一袋子金币拱手相让。看吧,事情就是这样。
如果参与者需要听什么人的慷慨陈辞,那个人肯定是操作者。他们只是等待着时机出现,然后在精心设计的社交游戏规则中引起一点小混乱。(详见Ryan的第一手描述,个人认为这是个研究技师/杀手的经典视角。)
最后注意一下Keirsey/Bartle的结合版模型:Keirsey性格模型和Bartle分类法在某些方面的视角可能并不一致。这是因为Bartle分类法来源于多玩家环境,倾向于外向型玩家,而性格模型则兼顾了外向型和内向型两种玩家。
比如,在Bartle分类法中,称注重社交互动的人为“社交家”是合情合理的,但对于偏好单人游戏的内向空想家,似乎担不起”社交家“之名。这些不太讲社交的社交家更喜欢个人化的娱乐方式或抽象游戏,在这点上有些贴近理性者/探索者,因此很难将他们各自区别出来。进一步研究通常需要考虑他们玩游戏的主要原因是找乐子(理想主义者倾向)还是训练思维技巧(理性者倾向)。
Chris Bateman的DGD1模型
即使考虑到了内向性和外向性,并非所有玩家都能在四种基本性格类型中把自己对号入座。 Bartle分类法和Keirsey性格模型都没有好好解决这个现实问题。有些人认为自己既像内向型玩家,但也有外向型的表现,既重视改变也不忽视构建。
由Christopher Bateman编写的书《21st-Century Game Design》,探究了游戏玩法设计的“集群游戏设计”模型(”demographic game design” model (DGD1)),我认为这个模型有利地配合了Keirsey/Bartle模型。 Bateman 提出的模型虽然没有匹配各个性格类型,但形成了次级游戏类型,从而填补了主要游戏类型之间的空白地带。
Bateman 所定义的四种游戏类型元素和硬核/休闲模式一样,不直接映射 Keirsey/Bartle模型,但对应了四种 Keirsey/Bartle类型之间的空白段。下图反映了这种叠加关系(返回看前面几张图,这下明白为什么我说是顺时针旋转90度了吧?):
标准模型:Keirsey-Bartle模型叠加上Bateman 的DGD1模型(from gamasutra)
Bartle分类法存在“绝对化玩家类型”的缺陷,DGD1的价值(除了实用性和本身作为性格模型的价值)就在于填补这个不足。有些玩家知道自己的类型介于探索者和成就者之间,或混合了策略(理性者)和逻辑(守护者)两种表现,往往“不适合”用Bartle分类法归类,但现在他们可以借助DGD1模型,知道自己倾向于征服者类型。DGD1模型并没有摒弃Bartle分类法的价值,相反,DGD1模型深化、升华了这个分类法,从而引出Keirsey/Bartle/Bateman模型(结构如图4所示)。
注:《21st-Century Game Design》出版后,DGD2模型的问卷随之出现在iHobo网站上。DGD2模型由基于Myers-Briggs的DGG1模型衍生出来,更加明确地围绕Keirsey性格模型构建。DGD2没有破坏或更改DGD1所提出的游戏类型模型,而是采纳了Keirsey性格理论的某些概念,在Keirsey性格模型(和Bartle分类法)的DGD1模型中突出了征服者、管理者、漫游者和参与者类型。(即后来的BrainHex六分模型。)
统一模型
在我研究关于玩家类型和游戏玩法模型的文献时,我很惊讶地发现,许多其他模型也各自提出了三分或四分法。更引人注目的是,不同作者对各自的分类法的说辞非常贴近Keirsey/Bartle模型描述的核心游戏类型。
因此,我的第二个主张是,不仅Bartle分类法是Keirsey性格模型的子类,还有无数个其他知名的游戏和游戏设计模型也是四种基本性格类型的变体。
当然,还存在其他性格和游戏模型并不是四种基本风格的变体,这也是我们必须承认的事实。我明白这个道理,所以我没打算把我见到的所有性格类型都凑成一个。作为一名资深系统设计师,我充分意识到“把各种现象都当成既定理论的实例”是很危险的——我已经尽力避免这种错误,我所做的不过是把各种分类模型的元素对应地列成一个表:
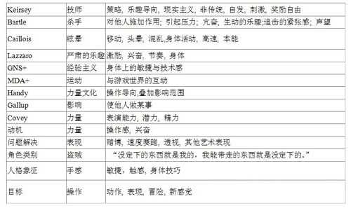
各种分类模型的元素对应列表(from gamasutra)
上表使用提出者挑选出的词来表示各种游戏类型或人格模型的基本概念。该表旨在一目了然地展现游戏类型和游戏设计层次模型之间的关联。另外,本表也参考了其他活动团体(办公室等工作场所)成员的性格模型,我还在后面列了三个独立项(动机、问题解决和目标),作为对各个类型的意义解读。
当Caillois和Lazzaro遇到Keirsey和Bartle
统一模型的第一部分把Keirsey的人类性格一般理论与Richard Bartle、Roger Caillois和 Nicole Lazzaro描述的四种基本游戏类型联系起来。
注:尽管Roger Caillois表示他不认为他所描述的四种类型是完整的分类,我个人倒是认为,他的理论比他所想的更好。他提出的六个概念完整地填补了其他人得出的四种核心类型之间的“空隙”。因此,我主张把他提出的模式归入标准模型中,当然,允许读者持有不同的意见。
Caillois描述的“眩晕”(ilinx)的乐趣、亢奋,对应感觉导向型动机,即Bartle和Keirsey各自对杀手和技师的形容。
Lazzaro的“严肃的”或“深沉的”乐趣(游戏邦注:她在关于游戏条件下的情绪反映的群集分析文中,定义四种核心情绪类型,这是其中之一)也指向感觉导向,特别是,寻找来自积极游戏的内在奖励——兴奋和轻松的感觉。再者,这种定位非常接近于技师/杀手在熟练操纵人物或物品(外向改变)时产生的感觉。
无论是Caillois的“眩晕”说还是Lazzaro的“困难的乐趣”论,其在概念上都接近Bartle(成就者)和Keirsey(守护者)所主张的安全导向型动机。“眩晕”和“困难的乐趣”都是关于在遵守游戏竞争规则的前提下得到实在的、外在的奖励——这是成就者/守护者的确凿特征,他们坚信,游戏世界必须有一套完备的规则、且在遵守这种规则的条件下,玩家的付出与收获必须成正比。
Caillois显然把模仿与“模拟”,或者对二次元现实的积极建设相关联。这正是富有创造力的理性者/探索者的所作所为。对于理性者,探索或建立新世界的乐趣反映了他们作为探索者的独一无二的个性,从而使他们能够理解新世界的内部构建。热衷于模仿的理性者/探索者就这样与Lazzaro的“容易的乐趣”搭上了关系。 “容易的乐趣”,描述的是沉浸于游戏体验的玩家偏好。
Caillois描述的第四种游戏模式,即机会,因为是建立在随机性和机遇性的基础之上,所以根据随机的死亡名单或卡片变化,决定结果,就能把公平性加储于所有玩家。对理想主义者/社交家而言,这种方式无可厚菲,因为这与游戏的规则几乎没有关系,运气不仅是可以接受的,甚至可以说是必须公平地散布在结果中。规则是人定的,为的是保证玩家之间(与人类或NPC)的互动。这几乎与Lazzaro构想的“人的乐趣”不约而同,在游戏世界中,这种随机乐趣不仅是可使用的工具,也是要克服的挑战、要理解的系统,还是玩家彼此享受有意义的关系的社交背景。
GNS+和MDA+
除了这些游戏类型模型,还有两种重要的游戏设计模型,在定义上,与 Keirsey的性格模型有关。它们就是:游戏者/叙述者/模拟者(GNS)游戏设计模型(由Ron Edwards最先提出,简称为GNS+模型,但后来被弃置不用了) 和机制/动态/美学(MDA)框架(由Hunicke、LeBlanc和Zubek阐述,简称为MDA+模型)。
三分法的GNS+模型与Keirsey/Bartle的三种分类形成紧密的对应。游戏者设计的风格,注重游戏的操作机制或规则,显然是对应了以规则导向、竞争、难度的乐趣引导为关键词的守护者/成就者。与此类似,理性者/探索者最可能被模拟者的设计风格所吸引,即为建设和投入到复杂而逻辑上一致的游戏世界而到快乐。而“以人为本”、“人的乐趣”的剧情叙述则受到理想主义者/社交家的青睐,而这也是叙述者使游戏有趣的主要手段。
以上解释并没有提及原始的感觉性。第四种设计风格(即我所谓的经验主义者)强调游戏产生强烈的体验的功能——这是我对感觉导向型的技师/杀手的描述。如果经验主义者的有效性受到与游戏者、叙述者和模拟者相同的认可,那么,我们就得到了一个与Keirsey/Bartle模型及其他相关游戏模型完全平齐的GNS+模型。
在我看来,把这种类型补充到GNS模型中未尝不可。在Robin Laws提出的游戏类型模型中,经验主义者的倾向与“亢奋”玩家类型非常相似。另外,喜欢享受激烈的游戏体验正好类比 Caillois所描述的“眩晕”乐趣。
对于MDA游戏设计模型,我打算“故计重施”。与GNS+模型的描述似类,MDA模型只缺少一个着重于直接的动作欣赏的设计类型,也就是游戏设计师想从玩家身上引出的精神层面上的感觉。我主张把“运动”作为MDA+模型中的第四种风格的名称,运动再次对准了Caillois的“眩晕”偏好,即寻找动作导向型游戏中的乐趣(有趣的是,最初的GNS和MDA模型都缺少概念来描述操作如何产生紧张的感觉)。
和最初的GNS模型一样,MDA模型的三个类型对应了统一模型所描述的游戏类型和性格类型。作为约束玩家行为的规则,机制是守护者/成就者的首要选择,他们自然而然地欢迎游戏者的设计方法。 “但你在游戏里到底玩什么?”的最实际的回答就是机制。动态是模拟型理性者/探索者最主要的兴趣所在,他们不由自主地把注意力放在游戏的功能性行为上,因为这能给他们带来独特的二次元生活体验。理想主义者/社交家总是对他人抱着理想的观念,并以此作为游戏的态度,他们能够以最快的速度觉察到某款游戏是否满足美学要求——即这款游戏好不好。
解释完了理论,接下来我们准备研究统一模型的用途。
以统一模型解读当前游戏
有效的模型应该能够解释为什么某种游戏能满足某类玩家的喜好要求。以热门的FPS游戏,如《使命召唤》或《战场》系列为例,这些游戏强调高仿真的面面、在高压情形下做出快速的战略行动、真实的敏捷操作、快感时刻、清楚标记的内部线路、令人眩目的部件组合、可收集的成就/战利品、(多人模式下)激烈的竞争、基于角色的合作、团体领导的地位标记。所有的这些特征都与外向性(大多是直接的真实体验)有关,而与抽象的内向品质(如思考或感觉)关系不大。
在FPS中,高速、激亢的战略行动的直接受众是外向型的技师/杀手。外向型的守护者/成就者的喜好是处理写得一清二楚的操作规则、收集游戏内物品和成就(这是他们采取行动的目的)。一定程度上,如果一款游戏高度强调以上两方面元素,那么这款游戏既能受到技师/杀手的青睐,也能博得守护者/成就者的好感。这种混搭组合放在Chris Bateman的DGD1模型中的休闲游戏模式中,可能有些奇怪——纯FPS的游戏通常是非常紧张刺激——但它符合Chris Bateman描述的“休闲”游戏的概念,根据这种概念,玩家在游戏中没有投入多少情绪,所以想玩就玩,想退就退,游戏主题很实在,也很容易理解,且针对的是大众市场。
站在实时动作/竞技游戏类型对立面的是冒险游戏,如《神秘岛》、《无尽的旅程》和创意游戏,如《Minecraft》或回合制策略游戏《文明》。这些游戏的内在特征既强调剧情,又注重与情绪和思考有关的元素,正是强调动作和竞争积累的外向型FPS的实例。我们有理由认为,大多数带有强烈的FPS倾向的游戏玩家不喜欢冒险游戏,而大多数自认为是冒险游戏玩家的人并不待见典型的FPS。这正是标准模型,结合互相对立的硬核(剧情/益智)和休闲(动作/积宝)倾向,根据游戏类型分析做出来的预测。
如果统一模型有效,那么它应该也能够解释“出乎意料”成功的游戏(如《Minecraft》)的吸引力所在。在我写这篇文章时,《Minecraft》仍在测试阶段,现在它已经为开发商积累了数千万美元的收益。该作的着力点有二:创意探索和刺激求生。当玩家探索洞穴或搭建筑物(都是探索导向型的活动)时,玩家的角色可能会突然被猛兽攻击。杀手最看好这或战或逃的刺激反应,另外,搞破坏、从高处跳下、(被推)落入致命的岩浆中等实实在在的感觉也颇讨杀手的欢心。
理性者/探索者和技师/杀手的结合相当于Chris Bateman的DGD1模型所描述的强调策略/战略的“管理者”游戏类型。Chris Bateman将“管理者”描述为,可以在自己确实喜欢的游戏上奋战数小时的“复杂引导型玩家”,他们的类型“与精通和系统有关”。这几乎解释了《Minecraft》为什么能够对那些喜欢按自己的设计重置游戏的玩家群体产生强大的吸引力。
(有趣的是,《Minecraft》的主设计师在游戏中增加了成就系统,将以“冒险升级”为名发布。这些新的功能特征可能受到守护者/成就者的欢迎,因为当前的守护者/成就者从他们的角度出发,抱怨《Minecraft》高度非指向性的游戏玩法很无聊很难讨喜。吸引成就者的新功能特征发布后,《Minecraft》能否保持探索型杀手的忠实,是个值得探讨的问题。)
在下表中,我列出了各种游戏在统一模型中的对应类别:
游戏风格对应的玩家类型(from gamasutra)
统一模型的另一个潜力是,通过玩家声称的在玩游戏来定位玩家自然游戏类型。这一定程度上受到个体玩家对“游戏玩家”文化的投入程度的影响。玩家越是积极地把玩新游戏当成生活习惯,统一模型就越能准确地推断他们的一般性格类型。
另一方面,如果一个人只是玩一点轻型的或大众化的游戏(如《大富翁》),要判定他的性格类型,统一模型的预测性的精度可能极低。在这种情况下,没有任何模型能够起作用,因为做推断的信息实在不足。 即使是强调多人游戏的Bartle分类法也很难对那些偏爱单人游戏的玩家作出判断。
此外,个人的游戏选择有可能不能完美地对应到四种主要类型中。此时,可以考虑他们可能是DGD1模型所描述的四种类型之一。在DGD1模型中,各个类型都是Keirsey/Bartle模型描述的两种主要类别的组合。
通常情况下,玩家玩的游戏越多,他们对游戏玩家文化的投入程度就越高——统一模型对他们的性格类型的定位就越精确。反之也成立:玩家玩的游戏越少,统一模型的推断精度越差。这不是统一模型的缺陷,而只是缺少足够的归类信息。
统一模型促进新游戏设计
统一模型本身并不涉及游戏玩法功能特征。但它有可能把玩法功能特征与特定的游戏类型倾向联结起来——不同的活动显然满足不同的需要。这样,设计师就可以根据各种功能特征的适应性来制定有针对性的设计目标。
下表反映了游戏玩法功能和游戏类型的对应:
游戏操作类型–玩法特征(from gamasutra)
假如,你将设计一款令人兴奋的、“有大量奖励”的游戏。根据上表,你可以看到“令人兴奋的”对应的应该是技师/杀手风格,而“奖励”显然偏向守护者/成就者。那么你所需要的就是,一种综合了两种元素(如果可能)的游戏玩法,但至少确保涉及其中之一。
所以,理想的游戏概念可能是一些街机风格的赛车游戏。这类游戏需要高度物理性环境,使玩家可以直接精确地操作赛车(但为了顺利得到奖励,玩家必须技艺精湛)。要让游戏的核心机制既强调紧张的操作动作,又注重简单的满足感、清楚的奖励收集目标、就必须保证所有针对这两种游戏类型的对象参与其中。尽管,高度调强物理性和物品丰富的动作、同时取悦技师/杀手和守护者/成就者的游戏,非常少见。根据上例,统一模型的作用就是促进新游戏的设计,因为它强大的测试的建设性作用可能会启发开发者考虑到不太常见的游戏业型组合。
那么,同时迎合理想主义者/社交家的内向改变目标和技师/杀手的外向改变渴望的游戏是怎么样的呢?(对应DGD1模型的“漫游者”类型)这样的游戏,如果不掺杂理性者/探索者和守护者/成就者的模拟者或游戏者的构建倾向,可能会变成很混乱的、高度社交化的、狂事突发的环境。(事实上,这听起来非常像《第二人生》,对吧?这样的东西能像单人游戏那样运作吗? Facebook 游戏又怎么样呢?)
融合守护者/成就者和理想主义者/社交家这两个对立的倾向为一体的游戏也不太常见(对应的类型应该是DGD1模型中的“参与者”游戏风格)。为了完整地构成这种独特的品质,这类游戏必须强调基于规则而产生社交关系和活动的游戏功能特征。如此,成就者可以欣赏社交的稳定性和“社交升级”,同时社交家也可以欣赏到创造关于玩家的强大工具。(尽管这类游戏大概已经存在了——《模拟人生》不正是综合了这两种游戏风格吗?其他参与者风格的游戏不正是《模拟人生》的翻版吗?)
结论
虽然没有什么人类行为模型堪称完美,但现实问题只是,一个既定的模型是否能够帮助游戏设计师有效地预测玩家的需求、解释需求的原因、启发满足需求的办法。就这点看来,我认为我所主张的统一模型再加DGD1模型,不失为一套充分地解释和预测玩家偏好的整体理论。
有些人当然会反对统一模型的某个方面,或甚至否认所有“把人框架化”的性格模型的整个概念。 我不指望这些人承认该模型的巨大启发价值。毫无疑问,许多人也各自观察得出不少独特的关联组合,如Ethan Kennerly探索Bartle分类学和David Keirsey性格模型之间的相似性。Christopher Bateman也在他的DGD分类法中详述许多游戏类型模型的组合。
我认为统一模型给我们提供的是一种深刻的研究视角,即不止是一两种知名的游戏操作或游戏设计理论互相或与一般性格模型之间存在紧密的关系,无数种理论都是相辅相成的。
包括统一模型,各种理论的提出者都达成共识:玩家希望根据一般性格类型来表达自己的游戏类型。我指出多种模型共享的特征,旨在为正在思考玩家动机以设计出更优秀游戏的设计师提供一个理论框架。
如果有其他模型能够更好地展示解释和预测的力量,那么,我会很乐意地抛开现在这个模型,热心的接纳新模型。重要的不是我个人的“正确”,而是有志于创造好游戏的人可以拥有一种实用的概念工具。
如果有人可以拿出更易解读和预测游戏类型的模型,玩家和游戏开发者、发行商都将从中受益。
我希望设计师在谈论或设计游戏时,这个统一模型可以对他们有所启发。
附录
以下表格表现了各个类型的信息。这不仅反映了各个分类法之间的概念联系,还可以充当特定游戏玩法要求的设计指导。
注:“Keirsey”到“Covey”这几行文本的第三列是直接摘自各个游戏类型或性格模型的主张者的文献或展示。Caillois部分的文字出自Meyer Barash对原文《Les Jeux et Les Hommes》 的英译版。GNS+中的“经验主义”和MDA+中的“动力学”(Kinetics)完全是我个人的说法,因为三个模型中都不存在这些概念。
各个类型概念联系表1(from gamasutra)
篇目2,解析对玩家产生作用的5种吸引力类型
作者:Jason Tocci
我曾经见过弟弟们尝试在游戏中驾驶SUV飞下悬崖。这是许多年前的事情,那时《侠盗猎车手3》还算是新游戏,但已经可以很容易从网络上找到让汽车飞行的作弊码。在将近1个小时的时间里,他尝试让汽车滑过河面冲入足球场。最终,他们穿过足球场的墙面,成功让汽车停在球场中,发现场上的粉丝们正在叫喊某个球队的名字。
当我阅读各种有关为何我们认为游戏“有趣”的理论时,时常会回想起这件事。有些最流行的参与度理论认为,游戏需要提供优化级别的挑战,包含令人愉快的“流程”。诚然,这些东西能够增添游戏的趣味性,但是游戏的趣味性还涉及到其他的内容,例如有意打乱物理规则带来的兴奋感,以及最终产生的黑色幽默。
同时,通用于各种不同类型玩家的理论可以用来探究游戏对我们产生的影响,但其中的内容绝非挑战性这么简单。
但是,这些理论在尝试简化和代码化玩家想法的过程中,在探究游戏如何以不同方式或在不同背景下产生影响,以及如何处理与精心构建的模型不相符的游戏吸引力时遇到了许多问题。
我在本文陈述了5种吸引力类别,描述我们参与到游戏中的不同方式(游戏邦注:有些方式可能包含多种吸引力类别)。
这个吸引力框架形成于2008至2011年间开展的研究,包括网络资源的分析(游戏邦注:比如从公共论坛讨论和博客评论中收集资源)和实验研究(比如在街机店中同他人一起玩游戏)。
我将在下文中提供的吸引力不一定都是“优秀”的吸引力,这个框架中包含受部分设计师批评的吸引方法,但是它们可以让你明白哪些内容可以让游戏显得有趣,以及如何融合不同种类的吸引力来鼓励甚至阻止不同种类的参与度。
玩家和吸引力类型
我有意从游戏和玩法特征的角度来描述这个理论,而不是玩家自身的特征。无论你讨论的是区别“休闲”和“硬核”的常识还是利用社交心理学的更科学化的方法,玩家个性模型和人口统计学都因其简单性而极具吸引力。
尽管如此,从玩游戏的角度来描述参与度似乎更加有效,主要原因有3点。
第一,“玩家类型”理论往往无法同人们玩游戏的真正实验性和见闻性证据相匹配。我们在不同的游戏中会呈现出不同的“个性”,甚至在提供各种不同机制的同一个游戏中也会如此。
比如,以本文开头的故事为例,我的弟弟们不断地驾驶汽车从悬崖飞下。那么,根据Bartle的玩家分类,他们属于何种玩家类型呢?
算是不断探索游戏系统和故事世界的探索者吗?他们试图进入游戏内的足球场,想知道游戏逻辑是否允许他这么做,他们想要知道足球场中究竟有什么。
他们努力打破基于规则的挑战,算是成就者吗?这是个他们自己设立的挑战,但是仍然有完成的条件,最终发现的内容也可以被视为奖励。
他们会同其他人一起玩游戏,共同探索游戏中的故事,这样算是社交者吗?诚然,合作体验游戏并分享笑点也能够算是游戏的吸引力。
他们试图颠覆游戏的规则,算是杀戮者吗?如果他们没有使用作弊码的话,就不能以这种方法来体验游戏。
如果我们发现,在其他情况下他们会独自玩游戏,遵从游戏规则并将注意力集中在故事情节上,那么这是否会改变我们的上述论断?或者,如果我们发现他们以完全不同的方式来体验其他游戏,比如在竞争性运动游戏中回避所有“作弊”或探索作法,那么是否也会改变我们的论断?
坦诚地说,Bartle的这个模型原本就不是用来描述所有的游戏玩家,而是用来描述MUD玩家。他甚至还强调,有3种玩家完全没有将MUD视为“游戏”,而是将其视为“消遣之物”、“运动”和“娱乐”。他承认,多数玩家多少都会涉及到四种类型的特点,但总体上会更偏向于某种特定类型。
所以,我的目标是专注于小群体玩家或单个题材来揭示问题。玩家在不同的游戏或不同的社交背景下会展示出不同的个性和行为,所以不能以个性和内在的“类型”来作为愉悦的根源。我的弟弟们以特定的方式来玩游戏,不只是因为他们属于何种玩家,当时的情境背景也很重要:所有人都是同自己熟识的其他玩家分享游戏,而且他们在玩的是一款允许他们采取不同玩法的游戏。
这种想法给我带来了第二个问题,基于玩家类型而不是行为类型来描述我们如何参与到游戏中。围绕玩家类型来设计游戏,玩家类型的不确定性便是我们面临的风险。
这种风险造成的危害可能同我们错失部分我们不知道其存在的玩家一样无足轻重,有些玩家不能被简单地划归“硬核”或“休闲”,也不能被定为是杀戮者、成就者、探索者或社交者。但是,由此带来的更大问题是,带着区分玩家类型的想法来设计游戏,可能会落入“强迫”玩家体验某种游戏的俗套。
在Bartle的原文中,他对“杀戮者”的描述并不恰当。他认为,从根本上说,杀戮者是种无法与他人和谐相处的玩家类型。Bart Stewart的综合模型将这类玩家的行为视为多数游戏不愿考虑的玩法类型,但是事实在于,原本的分类方法确实将这类玩家魔鬼化。同时,《战争机器》之类游戏的发布表明,鼓励“杀戮者”玩法的游戏的确存在一定的市场,此类游戏提供了各种击败对手的残忍方法。
appeals_types(from gamasutra)
但是,错失用户带来的更大问题是,因为假设某种游戏只适合于某种玩家“类型”,所以在无意间便忽视了其他类型的玩家。这种风险可能在公开分类中比较少见,通常是将玩家类型与游戏类型直接联系起来,比如我们习惯假设女性更有可能是“休闲”玩家,对快节奏的第一人称射击游戏不感兴趣。
坦诚地说,有些研究确实在不同的玩家类型中观察到不同的特征,有些人也曾试图解释这种差异,比如男性和女性间天生的认知偏差。但是,重点还是要考虑到,情境在玩家感觉中所占的位置。或许换个环境和背景,这些玩家就不愿意尝试游戏。
比如,Diane Carr的研究发现,当女孩们有机会频繁在舒适和无审判的气氛下玩任何她们想要体验的游戏,那么老式和实验性证据的经验都会失效。确实,男性对第一人称射击中的导航确实较为熟悉,但是这或许并非许多女性不玩此类游戏的主要原因。事实上,游戏更适合某些玩家,这可以作为考虑谁会选择玩游戏的因素,而不是判断哪类玩家能够从中感受到乐趣。
但是,从设计更具参与度的游戏这一出发点来看,我觉得考虑“游戏吸引力”的最重要原因在于,可以更容易地思考如何融合不同的吸引力而不是个性。通过设计,我们可以使采用不同玩法的用户均能从游戏中获得乐趣。或者,我们也可以有意削减游戏提供的吸引力数量,这样它们才不会发生冲突。但是,在我开始提供如何思考的方式和范例时,我想要先阐述个人认为有用的吸引力类别。
5种吸引力类型
近些年来,流行游戏并没有专注于挑战性,出现了更多能够引人思考而不是单纯提供娱乐的“严肃”游戏,所以此刻似乎是时代将行业注意力吸引到更宽广概念上。
当然,我也会遵循学术传统,借鉴我最喜欢的理论来组成自己的理论。Bart Stewart的统一模型在识别某些玩家行为上似乎很有用,呈现具体化的玩法风格,可以指导游戏的设计。“悲伤”不只是种情绪,也可以构建到游戏中来吸引某些需求和兴趣。
Mitch Krpata的《New Taxonomy of Gamers》区分了不同种类的挑战、沉浸度和娱乐。Michael Abbott的《Fun Factor Catalog》提供了一套基于数据得出的吸引力,但是目前还未被严密和系统化地组织起来(游戏邦注:仍处在总结过程中)。
同时,Hunicke、LeBlanc和Zubek的MDA(Mechanics, Dynamics, Aesthetics)框架提供的可能是最容易理解的系列方法,让玩家参与到游戏中,但是对某些层面的探索略显不足。少数理论化方法甚至将“屈服”当成人们玩游戏的原因。
综合上述内容,我总结出的5种游戏吸引力类型为:
1、成就:涉及外在和内在奖励的吸引力。
2、想象:涉及伪装和故事讲述的吸引力。
3、社交:涉及友好社交互动的吸引力。
4、娱乐:用于调整身体、精神或情感状态的吸引力。
5、颠覆:涉及打破社交或技术规则的吸引力。
尽管我自己的研究主要专注于电子游戏,但是我注意到以上许多吸引力类型同样可以用于分析其他类别游戏的设计。对于每种类型,我都阐述了几种属于该类型的吸引力,但它们并非是其类型所包含的全部内容。
成就
成就指来源于“胜利”或在游戏中所获成功的奖励感。相关吸引力包括完成(完成游戏,获得所有的奖杯、成就和解锁内容)、完善(玩游戏的技能获得提升)、统治(成为所有玩家中的最强者)、财富(通过努力获得奖励)和建设(使用游戏来创造艺术或对象)。
这里,我从Mitch Krpata的说法处获得灵感,区分了完成和完善。在我自己的调查中,完成是激发玩家赚取《光晕3》中每项成就的吸引力,但激发他们尽量提升多人游戏排名的则是完善。统治也是后者中的一个因素,但是玩家打败其他玩家时总是会产生满足感,即便玩家并没有提升自己的技能(游戏邦注:比如骨灰级玩家有时以碾压差劲的对手为乐)。
但是,必须注意到的是,完成并不一定只包含通过个人技能来精通游戏,还包含在游戏中获得胜利。玩家在玩赌博机时看到3个草莓连成一线或及时收获他们在《FarmVille》中的所有作物时也同样觉得有趣,即便这个“胜利”过程并不涉及到任何技能。这也正是我添加了财富这种吸引力的原因,它代表无需任何能力甚至不用付出任何精力而产生的完成感。
描述完所有这些吸引力后,或许你会觉得“建设”的存在很古怪。但是,我将其划归这个类型的原因在于,游戏中的创造性行为都是面向目标的,往往伴随着成功或失败的外部指示器。
无论最终结果是用《FarmVille》中的农作物拼出《蒙娜丽莎》的造型、一个极具吸引力的《上古卷轴:天际》角色还是《Minecraft》中精心构建的城堡,建设呈现的是用户自定义的“完成”,游戏只是实现这种完成的平台。
想象
想象指伪装的做法,特指故事讲述和模拟。相关吸引力包括旁观者(“观看”故事)、管理者(“制造”故事)、角色扮演(假装自己是另一种身份)和探索(假装存在于虚拟环境中)。
不同的游戏所强调想象吸引力的类别和程度有所不同。比如,《上古卷轴:天际》特别强调管理者和探索。查看网络上的《天际》论坛,你会发现有大量玩家分享他们的冒险故事和意料之外的事情,每个人的故事都存在不同之处。游戏中有角色扮演的空间,许多玩家为自己的角色生成故事和额外的背景,但是游戏本身并没有让玩家这么做,至少没有直接引导玩家这样体验游戏。
相比之下,《质量效应》提供的探索就比较少,游戏中呈现的是线性化的探索路径,但游戏更侧重于直接引导玩家进入角色扮演,而且内容更专注于旁观者,通过电影化的过场动画和主角明确的个性来呈现。玩家仍然带有管理者的感觉,他们会在论坛上讨论自己如何做出不同的决定并讲述不同的故事,但是叙事的范围相比《天际》显得较为狭窄,因为游戏更多地整合好莱坞的叙事技术。《战争机器》的战役模式未提供管理者玩法,但是通过对话、过场动画和音乐,游戏仍然提供了让玩家扮演旁观者的机会。
我还认为,旁观者不仅包括玩家参与到正在玩的游戏的故事中,还包括在观看其他人玩游戏时参与到故事中。虽然“胜利”在玩家享受游戏的乐趣中扮演着重要角色,但游戏的故事和进程同样具有非凡的吸引力。
社交
社交指玩家使用游戏来与其他人联系的各种方法。相关吸引力包括对话(在游戏中通过游戏聊天系统实现,或通过游戏内置消息系统实现)、协作(在游戏期间支持和帮助他人)和慷慨(单方向的帮助性行为,比如赠送礼物或帮助低等级玩家更快升级)。
当然,你或许会辩解称,社交是任何娱乐媒介的吸引力,从与好友讨论最喜欢的书籍到与许多人讨论电影都是如此。但是,游戏往往通过特别的设计来鼓励这种玩家间的社交行为。
比如,《Rock Band》在多人游戏时比较有趣,原因不只是在于参与人数较多,还因为它体现出协作感:玩家依靠他人,也能够帮助他人。如果有个玩家表现很不好,所有人的歌曲都会结束,所以其他玩家必须注意,通过触发“加速传动”模式来挽救那些落后的队友。
许多基于团队合作的动作游戏都仰赖于队友间的对话,玩家之间不只谈论每天的生活(游戏邦注:虽然有些玩家会借助游戏作为与他人探讨日常生活的工具),而且还会分享战术信息,规划对抗对手的方式。
但是,单向慷慨机制并没有被正式挖掘出来。这似乎听起来有点矛盾,如果你设计出的系统能够识别到帮助他人的玩家,那么难道不应当奖励这个慈善的玩家?将这样的系统描述为协作不是更为合适吗?我想要说的是,在游戏中帮助他人不一定都会获得回报,而这样的系统依然能够让玩家感到满意。
比如,《FarmVille》允许玩家免费向他人赠送礼物。玩家可以要求对方回赠(游戏邦注:许多玩家往往也这么做),但是有些玩家喜欢使用这个功能,仅仅是因为他们喜欢向他人赠送礼品。
不幸的是,这样的系统被开发商视为营销工具而不是吸引力,结果玩家的好友经常会收到不想看到的Facebook信息,通知他们好友向其赠送“礼品”。有些MMORPG还提供正式化的“导师系统”(例如《Shadow Cities》或《最终幻想11》),这表明确实这种吸引力确实存在发展空间。
娱乐
娱乐指怡情和消遣的时间,通常指使用游戏来调节人的心理或心理状态。相关吸引力包括情绪管理(面向放松、高兴、乐趣或其他情绪)、压抑(积极避免思考令人痛苦或困难的事情)、沉思(考虑发人深思的问题)和努力(通过玩游戏来充实体能)。
这些吸引力中,覆盖面最广的是情绪管理。我将此作为单独一种吸引力,而非针对每种吸引力(放松、娱乐、活跃等)分别提出一种情绪管理方式,不仅仅是因为扩展开来的话会更冗长,而是为了明确区分基于玩法行为的吸引力及其产生的情感状态。
也就是说,值得注意的是,情绪管理包含更多种的状态,不只有“感受到乐趣”。《flow》是款节奏缓慢且令人镇静的游戏,专门用来展示游戏可以鼓励人们放松,并非只会让玩家兴高采烈。《旺达与巨像》和《最终幻想7》有时受人褒奖的原因在于游戏会让玩家产生悲伤的情感。玩家根据一定的背景来选择不同的游戏,比如游戏的开发公司和玩家希望从游戏中获得的情感。
沉思也是种相关吸引力,甚至可能是情绪管理的一部分。比如,《Passage》就是款带有精妙内涵而非明显“趣味性”目标的短游戏。这款游戏的目标是让你思考,而不是让你体验乐趣。压抑是另一种相关吸引力,听起来似乎没什么价值,因为它的作用是让玩家去克制自己无谓的想法(游戏邦注:比如赌博上瘾)。但是,正是因为有这种吸引力,游戏成为医院中使用的重要工具,用非药物的形式减轻病人的痛苦。
我认为需要将娱乐作为独立类型的主要原因在于,它包含让许多所谓的“休闲”游戏获得成功的主要吸引力,包括Facebook和手机“社交游戏”和Wii及其他系统上的肢体控制游戏。无论评论家或设计师有何看法,《FarmVille》和《Tiny Tower》等非技能游戏的成功都表明,这些游戏提供了玩家需要的东西。
所以,我们应当认识到玩家的确从这些游戏中获得了所需的东西,这样玩家才愿意体验这些游戏。尽管许多传统玩家批判Wii游戏并没有充分发挥体感技术的优势,但是该系统的销售势头依然不减。即便是那些最简单的Wii游戏,也让玩家在客厅中获得娱乐和放松。
颠覆
颠覆指与社会或游戏逻辑所定义的常态和期望相反的行为。相关吸引力包括挑衅(通过“不恰当”行为主动成为其他玩家的对手)、破坏(打破游戏逻辑)和违犯(做出“邪恶的”行为,比如杀害友好的NPC)。
我提出的这3种吸引力都涉及到打破某种规则。“挑衅”显然打破的是游戏中众玩家和睦相处和礼貌互动的社交规则。“破坏”打破的是游戏代码所制定的规则,如果你利用这种规则打破在多人游戏中获得优势地位,那么也算是打破“公平”游戏的社交规则。
“违犯”往往被视为是这三者中攻击性最小的,它打破的只是广义的文化准则,这种行为往往被其他玩家和游戏规则所默许。然而,我将这种违犯与其他颠覆吸引力相并列,是因为这种行为背后的趣味来源也是“成为恶棍”。以上这些行为的基本吸引力都是做某些被认为不应当做的事情。
我将此视为有效的吸引力,并没有把它们当成玩家的作弊和不当行为,因为乐衷于做这些事情的玩家如此之多,所以已经不能将其视为异常的行为。那么,设计师要如何对待这种吸引力呢?
当然,最显而易见的答案就是,完全保持中立。设计师怎么能够鼓励玩家打破规则或者让玩家从打破规则中寻找兴奋点呢?但是,现实情况不一定要如此。设计“邪恶”玩法也是提供吸引力的一种方法:比如,在《辐射3》中,玩家通过与凶手共进晚餐或将小孩卖给奴隶贩来打破非游戏逻辑规则,但是仍然可以选择符合叙事期望和社交常态的传统玩法。
设计师甚至还可以将挑衅的内容融入游戏中,之前提到的《机器战争》中玩家间的暴力和挑衅正是此例。这些游戏都向玩家提供了打破普通社交规则的方法,但游戏本身的规则并不受到破坏。
坦诚地说,既要鼓励玩家打破游戏规则,又不想冒游戏整体受到破坏的风险(游戏邦注:至少多人游戏部分不受到影响),这的确是件很困难的事情。作弊码等现象呈现了一种受批准的颠覆,在可控范围内打破游戏规则。
我们能否想象出一款有意鼓励玩家颠覆游戏规则的游戏?玩家尝试各种打破规则的方法,确实让游戏有受破坏的风险,但是有些开发者依然尝试使用这种吸引力。现在,“颠覆”或许是最未被开发者重视和探索的吸引力类型。
吸引力间的互补和冲突
看过这些吸引力后,你或许会注意到,它们并没有完全相互排斥。事实上,这才是重点所在。这使我们可以讨论各个交叉点的好处和坏处,以及如何设计游戏来利用这些交叉点。
比如,寻找和挖掘游戏的过失,提供了一种打破规则的“颠覆”吸引力,但是它或许也能够提供“完成”吸引力,比如揭示游戏系统中的秘密。《劲舞革命》提供“完成”吸引力,玩家在高难度歌曲中努力获得高分,在于其他玩家一起跳舞时能够感受到社交吸引力,游戏同时还通过让玩家移动肢体来感受娱乐吸引力。
有时,不同游戏吸引力对应不同的游戏机制,但是两者间并非一一对应关系。游戏可以提供与“完成”吸引力完全分离的“想象”吸引力,通过呈现感觉完全与玩家输入无关的叙事过场动画来实现,但游戏也可以通过对话互动来融合想象和完成吸引力,甚至呈现挑战成分。
比如,《质量效应2》中的对话场景提供了管理者吸引力,允许玩家选择如何回应,但是这其间缺乏“完善”玩家技能的吸引力。有些回应客观上比其他回应更好,但是最好的回应会用显眼的颜色标出,只要你保持在游戏中选择“友善”或“恶意”的回应,都能够取得最优的结果。
相比之下,《黑色洛城》和《杀出重围3:人类革命》等游戏中的对话场景拥有额外的挑战层面,要求玩家根据角色的面部表情和肢体语言来选择最有效的回应。
当然,预想不同吸引力之间的冲突同融合吸引力同等重要。这使设计师可以区分功能的先后次序,或者为功能提供额外的背景,其基础就是设计师最想要引入的吸引力。比如,我曾经在Eludamos的一篇文章中描述过,“死亡”在游戏中往往是令人不悦的故事情节,但是可以通过某些恰当的方法让玩家感觉到他们的行为可能导致失败和死亡。
换句话说,以牺牲“想象”吸引力为前提来获得传统意义上的“完成”吸引力。但是,有些游戏的确预想到了吸引力间的冲突,并试图做出挽救和补偿,比如通过叙事方式绕过死亡的威胁:《生化奇兵》中会以克隆体的形式复活。或者将死亡作为可以挽回的失误,比如《波斯王子:时之沙》中的做法。
最戏剧性的方法是完全去除某些功能,确保你最想要鼓励的吸引力显得最为突出。比如,考虑下游戏设计师需要如何处理想象吸引力和社交吸引力之间的潜在冲突。《无主之地》或《战争机器》中的协作性多人战役提供了与好友开展社交的机会,甚至还有助于让挑战变得更具趣味性,但这些吸引力的存在可能需要牺牲想象,因为你和好友可以直接在游戏中交谈。
《恶魔之魂》也有着协作性和竞争性多人游戏机制,但是它优先呈现想象吸引力(游戏邦注:比如营造紧张的气氛),将其置于社交吸引力之上(比如同好友交谈)。你无法直接使用语音聊天系统与其他玩家交谈,但是可以通过短消息来间接交流。通过强迫性地将玩家分割在自己的世界中,使游戏显得风格迥异。
虽然有时候吸引力间的冲突及其原因并不明显,但根据这种方法来描述游戏功能至少能够知道现有游戏中功能是否会起作用。我希望,这种方法可以使行业将来出现更多富有创新性和探索性的有趣游戏。
结论
这种游戏吸引力理论只是试图涵盖所有类型的游戏。也就是说,我并没有将此作为通用法则,这只是思考游戏潜在价值的起点而已。
此外,我还看到了更多其他吸引力存在的空间。无需技巧的“社交游戏”是否含有更为复杂的方法,而不仅仅是我描述的只含有娱乐和完成吸引力?Wii和Kinece体感游戏或运动类游戏是否应当独立于娱乐,自成一体?我自己还会继续探索这些问题,而且我希望其他人也能够提供建议。
但是,除了理论解析游戏吸引力之外,我还希望以上的讨论能够引导我们设计出更多种类的有想法和创新的游戏。当设计师和开发者将游戏定位为主要目标是提供“趣味性”的产品时,便自然忽视了参与度和体验成分。当我们将玩家描述为只接受与自己玩法相符的游戏时,我们不仅忽视了可以从多种层面上触发和取悦玩家的问题,而且还有失去部分玩家的危险。
篇目3,分析8种游戏玩家人格的类型及特点
作者:Steve Burke
尽管这种分类法遭受诟病,但将我们的游戏玩法风格与相应模版对号入座仍不失为一种趣事。通过这种分类,我们也可以快速发现自己可能会喜欢或者容易厌烦的游戏类型。
完成主义者
此类玩家关心的是成就和进展,其主要目标是完成游戏的主要目标,其次是游戏的次要目标,之后才是游戏中的其他内容。如果这是一款多人游戏,完成主义者就会就会致力于炫耀自己的状态和累积财富。如果游戏可以被击败,那么你就会去打败游戏,如果游戏要求收集物品,你就会去收集物品。你就属于那种会多次回应开放游戏的人,无论身为“善”“恶”,都会打败游戏,或者回应游戏所呈现的其他选项。
如果游戏要求获得更高的分数,或者呈现新的冒险路径,你总会想法让自己找到最佳选项。你很在意游戏提供的所有内容,并从中找到最合心合意的东西,时常发现自己对取得进展的过程颇为上瘾。你就是那种在《天际》中挑战“硬核模式”,只是为了一看究竟的群体。无论游戏是线性还是开放性,只要它存在目标,你都将永往直前。
你最喜欢的可能是:RPG、MMO和具有挑战性的游戏。
典型游戏:《Morrowind》、《天际》、《SWTOR》、《Baldur’s Gate》系列、《无冬之夜》、《Cave Story》。
破坏者
没有什么游戏难得倒你,你会研究最佳战略,最强大的方法,地图布局,攻击方向,或者很擅长杀戮(无论你是否分析了自己运用的方法)。如果游戏中具有杀戮元素,你就会杀个片甲不留。破坏者喜欢想出全新而创造性的方法打败他人,在可向服务器中所有玩家展示技能的多人游戏中尤其如此。
无论这是一款潜行游戏,开放攻击游戏,还是一款《虚幻竞技场》与《雷神之锤》结合的多人游戏,只要可以消灭竞争对手,你就会大行其道。你最关心的是点数和杀戮-死亡率,如果是在单人游戏中,你就会尽量发挥创意以消灭自己的宿敌。无论有意还是无意,你都极具竞争力。
你最喜欢的可能是:FPS、RTS、技能型游戏。
典型游戏:《反恐精英:起源》、《Day of Defeat》、《Red Orchestra》、《Company of Heroes》、《StarCraft 2》、《Planetside 2》、《Age of Chivalry》和《Battlefield 3》。
创造者
原创性、创意性以及扩展性是你玩游戏时最重视的因素。你喜欢建设、创新或者修改游戏。对创造者来说,搜集资源、建设城市以及创造内容的乐趣远甚于杀戮和完成目标。你情愿投入数小时安装修改版游戏或建设城市而非完成目标。你经常向自己的好友展示作品,无论他们是否在意。你因自己的创造力,以及富有创意地利用有限的资源而骄傲。
minecraft-minis-tirith(from gamersnexus.net)
但你也有弱点:你很容易厌倦游戏,或者质疑游戏究竟有何意义。
你最喜欢的可能是:开放式RPG、基于Mod的游戏、建设型游戏(游戏邦注:例如《Minecraft》和城建游戏)。
典型游戏:《Minecraft》、《Tycoon》系列,《Terraria, X3: Albion Prelude》、《Dwarf Fortress》、《Spore》和《Hinterland》。
思想家
你是游戏领域中正在消失的一类人,但你发现自己在所有游戏群体中最具战略性和先进性。你在游戏中会目光长远,极具战略性地扩展自己的帝国——思想家专注于做出有益的妥协,以便最大化自己将来的收获,最小化潜在风险。解决复杂的问题,无论是谜题,贸易通道的盈利性,还是攻击路径都是你最喜欢做的事情。你讨厌束手束脚的感觉,希望游戏能够让你自己解决问题。
你喜欢(或者可能喜欢)桌面野战游戏或者谜题游戏。你最关心不同的帝国建设类型或者谜题解决方法,并会多次完成同一款游戏,只是为了以不同方法解决同一个问题。你甚至可能会“自找麻烦”让一款原本毫无内涵的游戏变得更加有趣。
你最可能喜欢的是:回合制战略游戏、RTS、谜题游戏。
典型游戏:《全面战争》系列、《Hearts of Iron》、《Aperatus》、《Frozen Synapse》、《SpaceChem》、《传送门 2》。
探索者
对你来说,最重要的莫过于找到开发者所提供的最广阔、激动人心的场景,你十分重视探索和冒险元素。探索者会从缺乏目标的旅程起步,以便查看游戏中最令人印象深刻的区域。你喜欢不同的视觉效果和居民,以及游戏世界的可信度,甚至会为了看到更多区域而耽误了游戏的主要任务。
探索者倾向于在游戏中收集无意义的道具(注:例如书册、武器、小工具),并将它们展示给所有人看(即使是单人游戏)。与多数朋友不一样的是,你是以自己用最快的速度探索完整个地图为骄傲。探索者很擅长在游戏中“自得其乐”,这与创造者有点相似。
你最可能喜欢的是:MMO,开放式RPG,扩展型游戏。
典型游戏:《Morrowind》&《Skyrim》、X3系列、《Minecraft》、《Trine 2》、《Divinity II》、《SWTOR》和《Dwarf Fortress》。
休闲游戏玩家
“为什么要这些累赘的玩意儿?我只想在自己有空时坐下来玩玩游戏而已。”你对游戏并没有那么着迷,。你只在自己闲暇的时候玩游戏,享受非竞争性,无压力的游戏体验。休闲游戏玩家会玩简单的游戏——手机游戏、社交游戏、独立游戏、益智游戏,并且与思想家颇有关联。你可能会觉得AAA游戏存在不少问题。
你并不想大开杀戒,因为你不喜欢这种重复性和令人抓狂的行为,也不喜欢无限地完成目标,或者花费数天时间建造一座城堡,你只想不费太多力气获得放松,如果游戏不太残酷,你偶尔也会觉得游戏很有趣。
你最可能喜欢的是:休闲游戏、益智游戏、平台游戏、街机类游戏。
典型游戏:《Audiosurf》、《Beat Hazard》、《Droplitz》、《Scribblenauts》、《Spectraball》、《Zombie Driver》和《Orcs Must Die!》。
挑战者
纯技能、精致而讲究速度的游戏对你最有吸引力,你喜欢精通一款游戏,并在其中获得最记分的感觉。如果你们抱怨游戏太难,你却会感叹:“接受挑战吧!”然后你会煞费苦心地想出最怜惜的解决方法,保存体力并积累点数。
对你来说,不存在折磨人的平台游戏,也没有什么街机游戏会让你劳神。你就是那种为了挑战而玩《星际争霸》的玩家。挑战者通常会在单一的关卡上投入数个小时,只是为了以最为准确的方法控制时间和完成目标。对你来说没有什么目标算是困难的。
你最可能喜欢的是:平台游戏,街机游戏。
典型游戏:《I Wanna Be The Guy》、《Silver Surfer (NES)》、《Super Meat Boy》、《VVVVVV》、《Bit.Trip Runner》、《Jamestown》、《AaAaAA!!! – A Reckless Disregard for Gravity》、《N+》。
冒险家
这是探索者和破坏者的合体,冒险家喜欢游戏中的剧情和刺激感。他们最可能一次在游戏中沉浸数个小时,也最容易被游戏中的故事和美妙的景色所吸引。冒险家喜欢搞破坏,但只破坏与故事有关的内容(或者他们厌烦的时候,就会无故展开杀戮)。你会尽量看到更多内容,完成故事,同时让自己乐在其中。你并不像完成主义者那样希望完成游戏中所有的事情,但却像探索者一样易因许多有趣的元素而着迷。
你的弱点也在于冒险精神:你很容易发现游戏中的瑕疵,频频发现其中的故障,以及故事中的漏洞。你很擅长找到其中不协调的因素,而如果这会让你抓狂,你也会看在好故事的份上尽量对其妥协。虽然你并不像探索者那样讨厌线性游戏,但还是更喜欢开放式游戏。
你最可能喜欢的是:RPG、基于故事的MMO游戏。
典型游戏:《辐射》、《天际》、《Baldur’s Gate II》、《龙腾世纪:起源》、《无尽之夜》、《Icewind Dale》、《生化奇兵》、《刺客信条》。
篇目4,以四种玩家类型衡量游戏的社交互动性
作者:Steve Bromley, Graham McAllister, Pejman Mirza-Babaei, Jonathan Napier
为何社交互动如此重要?
在多人游戏中,社交互动成为了一种越来越重要的主题。Wii的成功以及它所强调的休闲多人游戏,如《Wii Sports》或者《Just Dance》,都证明了让玩家与好友一起玩游戏,能够让游戏获得更广泛的用户基础并创造出更深刻的体验。
对于开发者来说,他们必须掌握现有的社交互动类型,并在游戏开发过程中衡量自己所侧重的类型。从Relentless Software和Vertical Slice的合作中,我们得出了一套方法论,能够帮助开发者从最早的游戏原型设计中便开始评估游戏的互动性。
这种方法不仅能够让开发者明显地衡量游戏中的互动形式,同时也能够帮助他们更好地明确目标游戏玩家,针对特定的玩家类型去开发游戏。
理解社交互动
为了衡量社交互动,游戏开发者必须先定义多人搭配游戏中的不同互动类型。
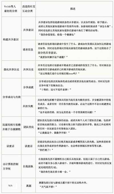
Voida, Carpendale和Greenberg在他们的学术论文《The Individual and the Group in Console Gaming》中分析了玩家在《吉他英雄》,《马里奥派对》以及《马里奥赛车》等多人社交游戏中的行为。通过观察并记录玩家在这些游戏中的不同行为,他们将互动性分为六大类型,如下表所示。Ackermann同样也展开了一项研究,即通过观察并分析LAN party(游戏邦注:由一群人暂时性、通常也是自发性的带著他们的电脑,在一个地方将电脑以局域网路连结的聚会)中玩家的互动形式,并记录下一些相似的互动分类。
将这些人的研究与Relentless Software早前关于可用性测试所得的数据结合起来,得到了以下关于互动性的分类:
Bart Stewart最近讨论了关于不同玩家类型的模式的使用,并注意到基于Bartle的四种玩家分类所得出的最受欢迎的模式。我们就使用Bartle的玩家类型理念去分辨每个玩家的个人动机。
在Bartle的理论中,每个玩家都会因为不同的游戏动机而分属于不同类别,如游戏中有80%的杀手,10%的社交家以及10%的成就者。
我们在这项研究中使用了Bartle Test,即在明确不同Bartle玩家类型之前先问玩家30个问题。并通过分析结果而确定玩家的类型。
衡量社交互动性
为了明确不同玩家类型的社交互动,并呈现我们是如何使用这一方法衡量社交互动,我们进行了8次实验测试,每次安排2名相对的游戏玩家,规定他们共有30分钟的游戏时间,并通过三角测量法和生物计量法以及所获得的玩家访问信息更好地理解他们在游戏期间的社交互动形式和效率。
这些玩家是来自于一些现有的社会团体,以此能够更容易推动他们进行互动。让两名玩家一起玩《Buzz! Quiz World》(游戏邦注:这是一款由Relentless Software开发的社交益智游戏)。
在游戏过程中,开发者使用了基于Processing的特定工具以记录不同形式的社交互动,并自动为这些数据进行分类,从而帮助开发者做进一步分析。
通过获得GSR(皮肤电反应)数据,而衡量玩家身体对于游戏事件以及不同社交互动形式所做出的反应。
GSR与一些较为鲜明的情绪(如激动或沮丧)具有直接联系,并且会表现出非特定性的情绪反应。GSR数据是先呈现于时间轴面上,再与社交互动数据联系起来。
游戏后,玩家需要在一张空白的方格纸上写下自己的游戏体验,并进行评注。这个过程是采访玩家未给予提示的行动,以此确保玩家能够即时准确地回忆起游戏过程中的感受以及各种互动事件,并对此进行客观的评估。
然后玩家将观看关于他们游戏过程的视频(以此让他们更好地回想起自己在游戏期间的想法)并接受采访。当GSR信号达到最高点或者出现明显的社交互动行为时,玩家将描述他们在那一时刻内心的真实想法。这一过程能够帮助开发者更好地明白玩家为何要这么做而不只是回答玩家是如何做的。
我们发现了什么?
就像之前所说的,我们通过四种不同的玩家类型区分不同的互动形式,以此更好地理解不同互动形式背后玩家的游戏动机。
杀手
正如我们所提到的,杀手最喜欢击败其他玩家,明显地展现出“讲废话”行为,侮辱并刺激对手。
同时我们还必须注意到,杀手在GSR测试下的情绪反应和社交互动级别会在他们即将获得胜利时出现明显的下滑——因为他们只对那些“实力相当”的对手感兴趣,这点将在后来的访问中得以证实。
建议:他们希望游戏能够采用嘲弄机制,以此更明显地突出自己的胜利,就像战士那样。对于这类型的玩家,开发者可以通过提供给玩家更多获得胜利的机制而确保游戏的用户粘性。早前游戏,如《马里奥赛车》或者《Buzz! Quiz World》决赛中的“rubber banding”机制便都体现了这一点,即在最后游戏关卡中将玩家之前所获得的分数变成其最后一回合的抢先优势。
成就者
成就者总是希望能够明显地展露自己在游戏中获得的成功,当游戏能够清晰地展示出他们的进程时,其社交互动和情绪反应便会达到最高级别。
《Buzz! Quiz World》的“Pie Fight”回合特别强调了这一点,即玩家如果回答错误便会遭到馅饼的袭击;以及在“Over the Edge”回合中,当玩家落向烂泥槽时,其情绪反应级别便会明显地向上窜升。
而在互动方面,成就者是宁愿放弃自己所具备的优势也希望有机会说出自己知道问题的答案。
在像《Buzz! Quiz World》这类型的小游戏中,如果对手不知道问题的正确答案,对于玩家来说便具有优势;但是对于成就者来说,他们希望能够大声说出答案,以此显示自己的知识渊博,即使必须以游戏失败为代价。显然,对于这类型玩家来说,声望比起任何游戏目标都重要。
建议:
成就者希望能够获得游戏更深层次的奖励,就像他们希望其他玩家能够在游戏中高颂自己的名字那样。
如此,针对于成就者的游戏设计必须让他们能够尽可能在每回合游戏中多展现自己的成就,不只是停留在徽章或奖杯上,还应该通过游戏机制,如统计值或游戏的支持等表现出来。
社交家
很明显,社交家们之间会展开频繁的合作活动。社交家们愿意与对手共事,讨论不同回合间的选择,以此确保彼此都能够享受到游戏的乐趣;与此相比,其他类型的玩家更愿意选择那些对手们表现欠佳的类别。
社交家具有较高级别的“共享意识”,愿意进行口头互动并共同讨论问题的答案。与成就者不同,社交家的互动具有协作性,主要关于两名玩家一起思考并想出问题的正确答案。同时,社交家对于游戏进程并不感兴趣,并且比起其他玩家类型,他们关于游戏内部事件的GSR情绪反应程度较不明显。
建议:当社交家在与其他玩家进行交谈时将会呈现出较高级别的情绪反应,所以那些针对于社交家的游戏设计必须强调玩家间的交流,即使是在竞争类游戏中。设计者可以通过创造游戏情节或者在游戏中添加幽默元素体验出来。
探索者
探索者总喜欢不断摸索并理解游戏的广度和深度以及游戏机制,同时他们还具有较高级别的合作互动性,就像社交家那样,愿意与其他玩家在游戏中相互协作前进。
当遇到新挑战,如选择新一回合的主题,发现回合中的机制或者遇到新问题时,都会呈现出较高级别的互动性。除此之外,探索者也对游戏中的视觉要素非常感兴趣,如关于某个时间段其角色在游戏中做了些什么的描写等。与社交家一样,他们不会被《Buzz!》中明显的成功目标所吸引,探索者甚至会说“我并不在乎自己的成败。”
建议:针对于探索者创造游戏时,设计者必须尽可能多呈现出游戏内容,不论是通过游戏机制还是图解展示。收集类小游戏如《WarioWare》和《马里奥派对》便是很好的例子,它们都鼓励探索者们在游戏中进行社交互动。
切记:开发者必须清楚,因为众口难调,针对于任何一种玩家类型设计游戏都会导致其无法适用于他类型的玩家,以此设计团队必须慎重考虑这个问题,自己评估采用这个方法的结果是否有悖于他们最初的开发目标。
总结
与Relentless Software合作共同进行游戏开发,采取区分不同社交互动形式的方法能够帮助开发者明确地是哪些元素引起玩家的不同反应。在开发过程中使用这一方法论能够帮助设计者针对特定的互动形式或者不同的玩家类型而定制游戏。
这一研究主要呈现了社交小游戏《Buzz! Quiz World》中不同玩家类型,包括喜欢嘲弄别人的高度竞争型杀手玩家,夸夸其谈的成就者,以及重视团体协作的社交家等所体现出的不同社交互动形式。而不同游戏类型,从第一人称射击游戏到角色扮演游戏对于这一方法的使用也将体现出不同玩家类型的不同交互特征。同时这一方法也能够帮助开发者更好地探索更大群体玩家间的社交互动变化。
更多阅读:


















