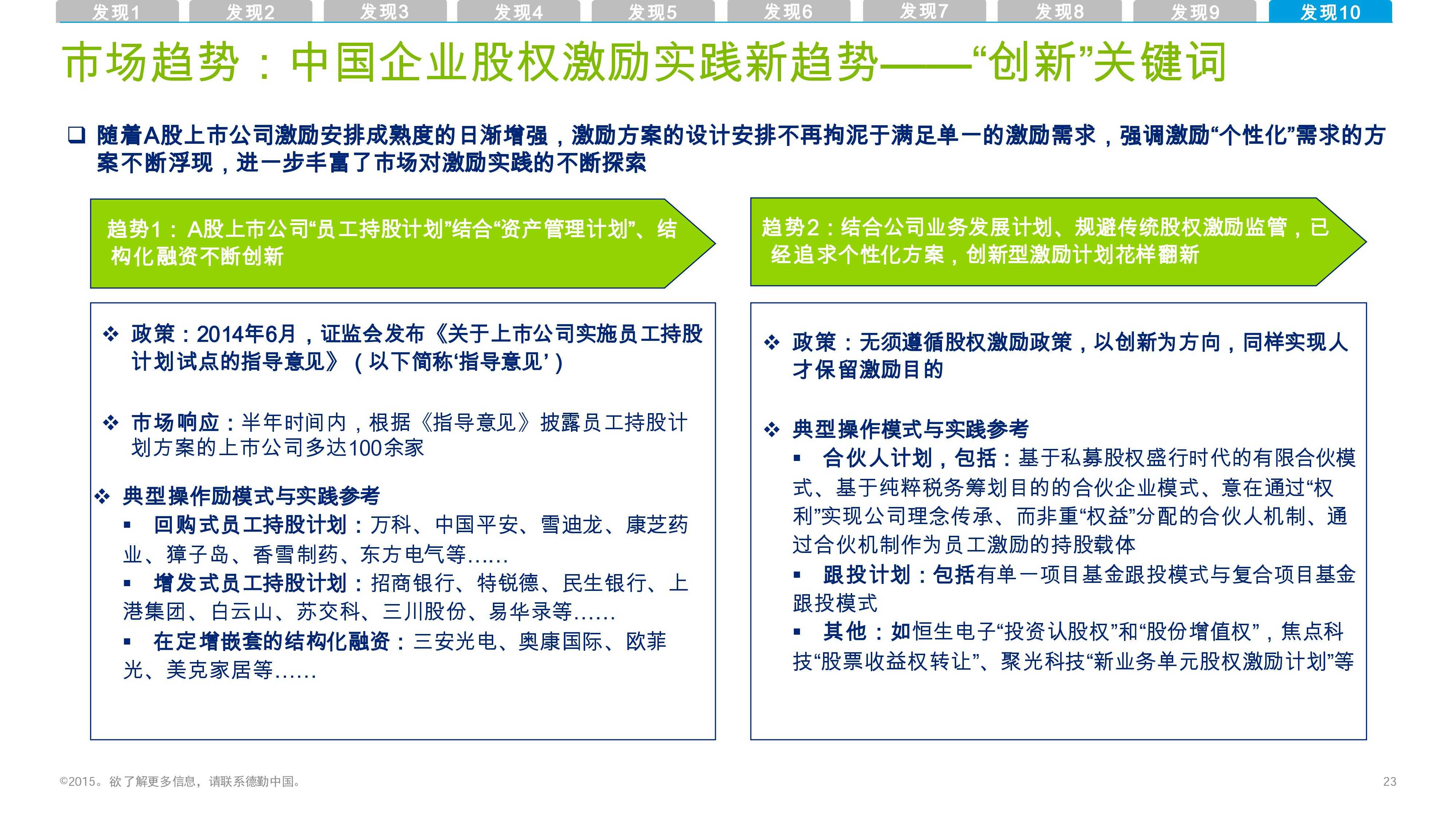
德勤:2014-2015中国A股上市公司高管薪酬调研报告 deloitte-cn-hcas-20142015Asharemanagementsalaryreport-zh-150630 转自德勤 更多阅读:BlueYonder:2024供应链高管调查WordPress VIP:2024年高管内容事项报告Demandbase:2023年C级高管GTM基准报告ATKearney:2018年高管报告ChinaVenture:2015年7月A股定向增发市场 52家完成1529.26亿元IFSE:2018年艺术家性别鸿沟调查报告Payscale:重新聚焦薪酬在重新评估中的作用ISM:2024年供应管理薪酬调查报告Mercer:重新审视流动人才薪酬的四个步骤HEIDRICK:2022年北美私募股权运营薪酬调查报告美国追踪A股ETF本月已跌14%2020年A股画像:00后出道占股民1.1%KOS:2025中国香港特区薪酬指南Qualtrics:2022年职场报告调查显示3、4月出生的人易当高管 夏天出生机会最小