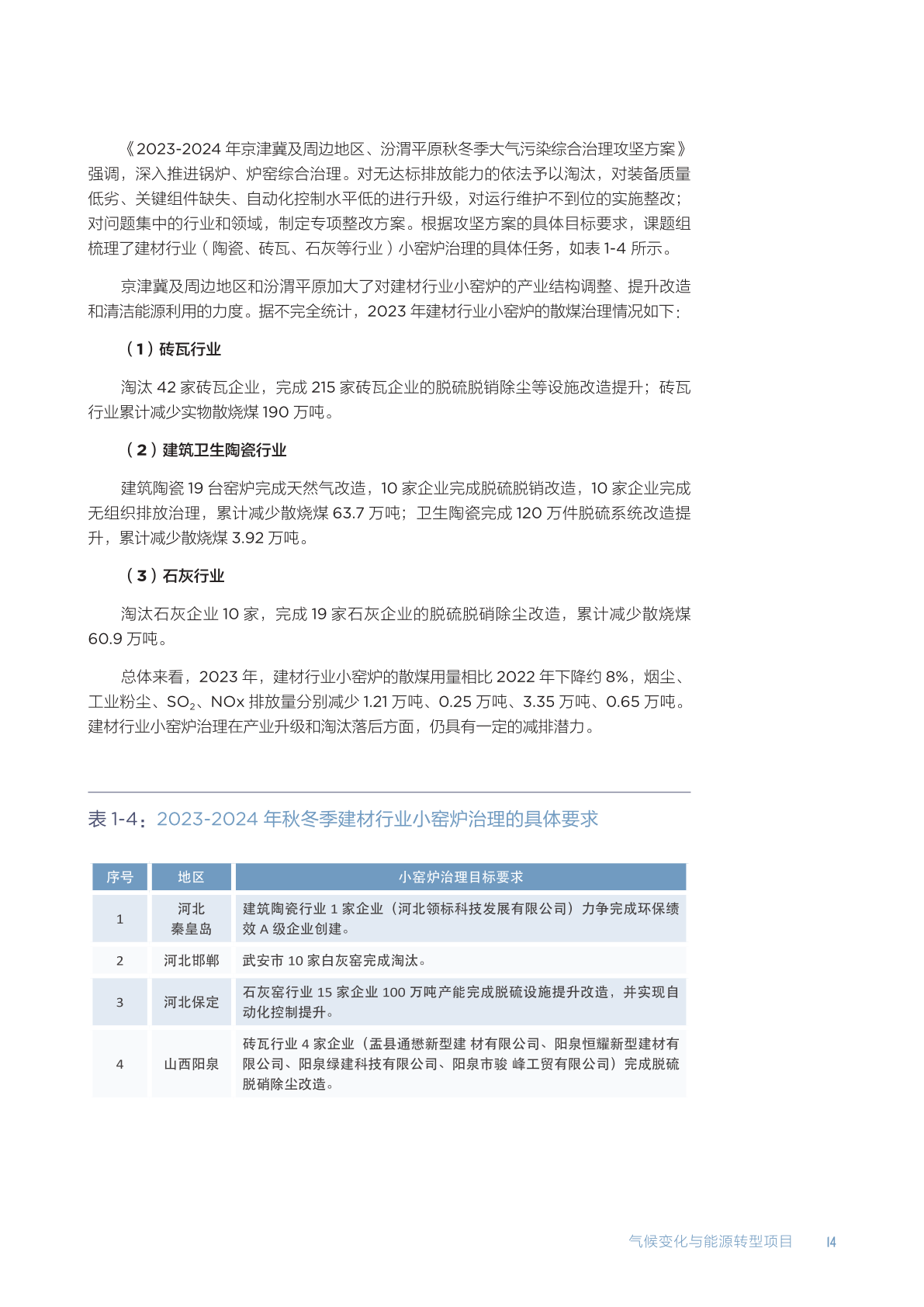
2023 年是散煤综合治理稳中求进的一年。工业散煤治理在煤炭减量、清洁替代与 污控升级等方面持续深入,工业小锅炉和小窑炉(建材行业)的散烧煤用量整体保持下 降趋势。民用散煤治理在热源清洁和低碳化方面更加务实,北方地区清洁取暖率提升了 一个百分点,在农村地区累计完成 3900 万户的清洁取暖改造,虽然农村建筑能效提升 进展低于预期,但农村居民对节能降耗、清洁取暖的自主意识逐步加强,农村地区可再 生能源利用规模不断扩大,清洁取暖市场竞争格局以及新的业态正在形成。散煤治理的 诸多成效对环境质量改善,尤其是室内人体健康水平的提高,发挥重要作用并产生积极 效益。
工业小锅炉和建材行业小窑炉的散煤用量变化及趋势如图 1-1 所示。据初步统计, “十三五”期间,我国工业小锅炉和建材行业小窑炉的散煤消费量实现了快速下降。 2020 年,工业小锅炉和建材小窑炉的散煤消费量在 2015 年的基础上,下降了 66%。
“十四五”期间,在环境、能源、气候等多重目标要求下,工业小锅炉和建材行业 小窑炉的散煤用量持续走低,2023 年,工业散煤消耗量同比下降了 13%,在 2020 年 的基础上下降了约 50%;在“十四五”后期,随着“空气质量持续改善行动计划”在地 方层面的落实,工业领域的淘汰落后进度将进一步加快,工业散煤的清洁替代与减量化 工作将在更广泛的区域内推进,预计 2025 年有望实现在 2020 年的基础上下降 90% 的 目标,即工业散煤消费趋向清零。

文档链接将分享到199IT知识星球,扫描下面二维码即可查阅!
更多阅读:
