众所周知,肥胖会导致男性睾丸激素水平降低,影响肌肉质量和认知能力,还会通过减少精子数量和降低性欲来影响生殖功能。除了引起心血管疾病和2型糖尿病外,肥胖是如何产生这些变化的,目前还不完全清楚。

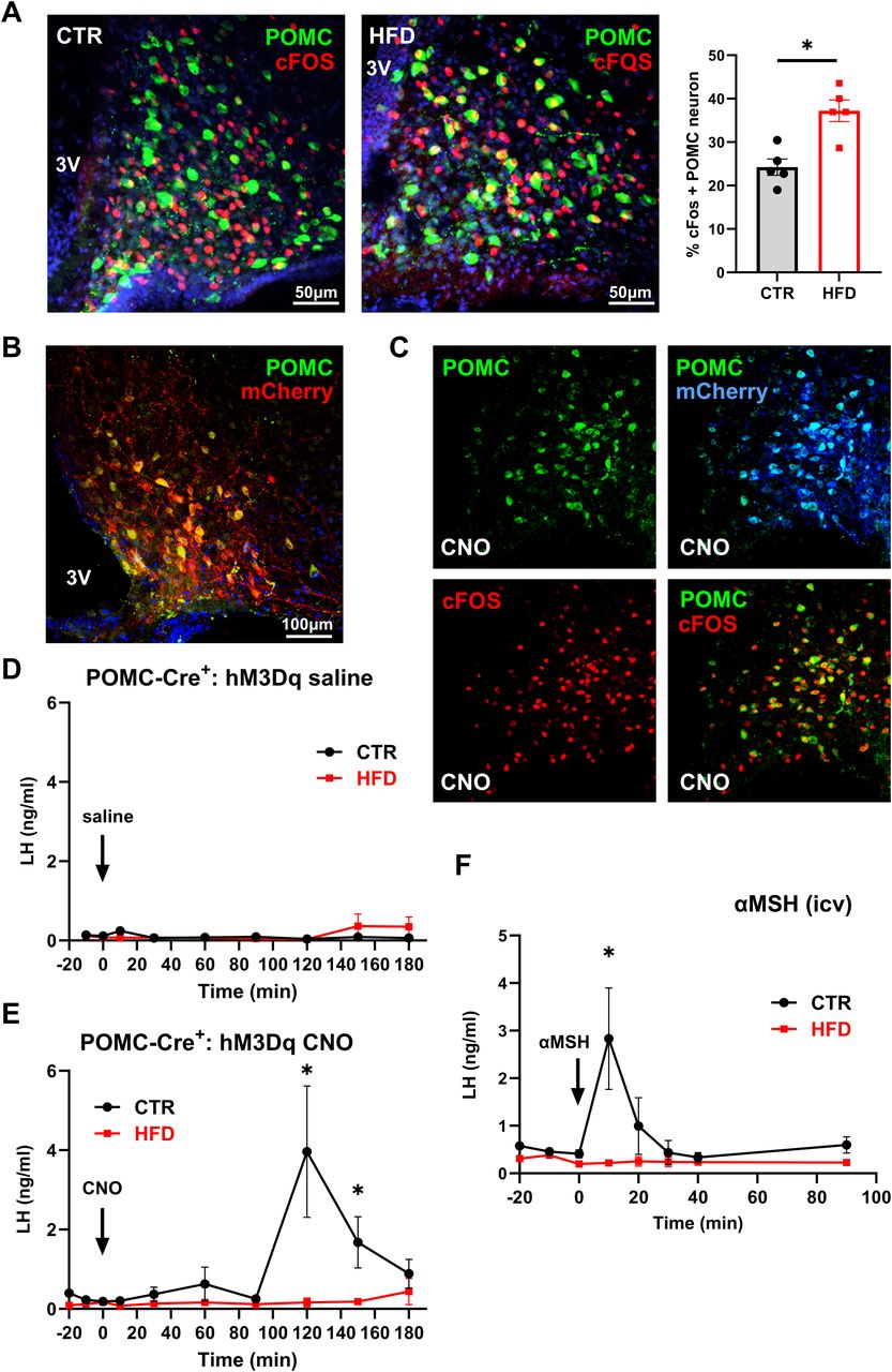
加州大学河滨分校领导的一个研究小组通过给小鼠喂食高脂肪食物来模拟人类的肥胖,发现肥胖会导致大脑的慢性变化。研究小组发现,老鼠的大脑显示出神经元之间的连接减少,受体的数量减少,这些受体通常会告诉大脑有足够的能量可用,并停止食物摄入。
“这也许可以解释为什么我们不能停止过量的卡路里摄入,”医学院生物医学科学教授Djurdjica Coss说,他领导了这项发表在《神经科学杂志》上的研究。“超重的小鼠血液中的睾丸激素也较低,精子数量也减少。”
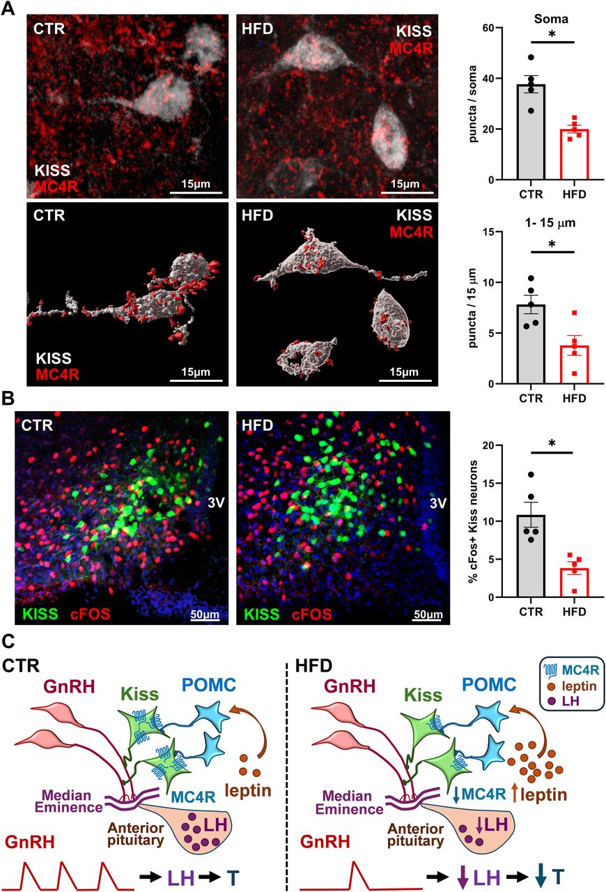
科斯解释说,生殖功能是由下丘脑-垂体-性腺轴调节的,这是一个调节有性生殖和发育的反馈回路。下丘脑是大脑中一个复杂的区域,负责调节食物摄入、温度、口渴和繁殖。它包含调节脑下垂体激素合成和分泌的神经元,脑下垂体激素随后调节男性睾丸激素合成和精子产生(以及女性雌激素产生和排卵)。
“当下丘脑的这些神经元不能正常工作时,就像肥胖一样,它会导致脑垂体激素水平降低,睾丸激素和精子产量降低,令我们惊讶的是,我们发现肥胖影响的主要部位是大脑,而不是睾丸或垂体,它破坏了调节生殖的神经元的正常功能。”
科斯强调,她的实验室在老鼠身上探索的大脑机制同样存在于人类身上。
她说:“我们有相同的神经元来调节生殖和食物摄入,脑垂体中也有相同的激素来调节男性的睾丸功能,比如睾酮合成和精子产生。”
肥胖是一个严重的问题,影响着美国五分之二的成年人。众所周知,肥胖会导致其他严重的健康问题,如心血管疾病和2型糖尿病。根据科斯的说法,目前,五分之一的夫妇需要一些辅助生殖技术来生孩子。她的实验室目前的研究重点是了解肥胖对人类生殖的负面影响。
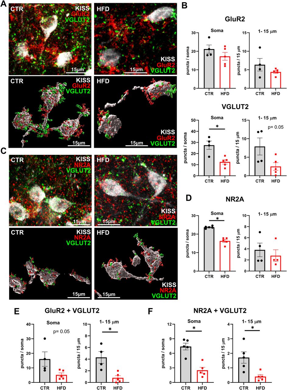
科斯解释说,大脑中的神经元是通过突触相互连接和交流的。调节食物摄入和能量消耗的神经元与调节生殖的神经元相互作用以协调它们的功能,因为生殖是一个需要能量的过程。
“让婴儿长大需要很多能量,”科斯说。“我们计算了大脑中调节繁殖的神经元中突触的数量,发现高脂肪饮食的小鼠突触连接较少。我们仍然不知道这是如何发生的,但是现在,在确定了受肥胖影响的特定神经元群和特定突触分子之后,我们可以把未来的研究重点放在试图理解这些观察结果上。”
科斯指出,她的实验室尚未测试这些变化是否会遗传给后代。
她说:“我们首先想测试一下,为了让老鼠减肥,我们是否可以通过将喂食高脂肪食物的老鼠转回正常饮食来逆转这些变化。”“对许多人来说,与肥胖作斗争是一场必败之战。我们希望证明,在减肥一段时间后,大脑能够重新设定身体的食物摄入量,这将有助于人们努力减肥。”
自 生物通
更多阅读:
