一、中国体育服务贸易概况与分类
体育服务贸易作为我国服务贸易的重要组成部分,是指我国体育产业企业或个人向外国企业或个人提供体育服务,或外国体育产业企业或个人向国内公司或个人提供体育服务的贸易行为。
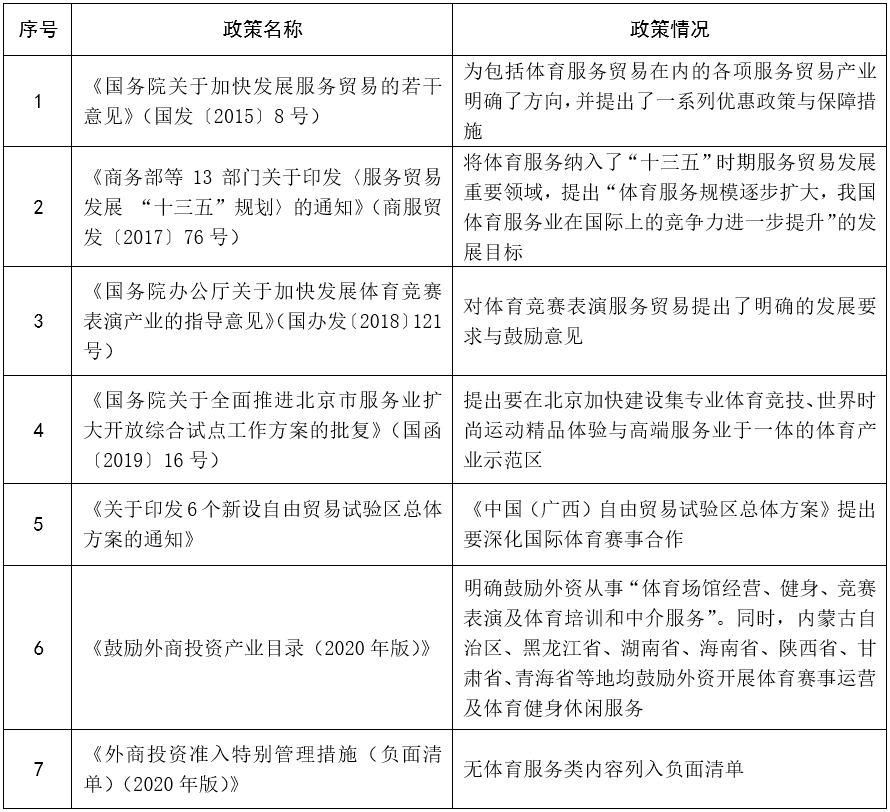
当前,中国政府对体育服务贸易持鼓励发展的态度,相关政策情况如表 1 所示。
表 1 近年来支持体育服务贸易发展的相关政策情况
关于中国体育服务贸易分类,按照国家统计局 2019 年 4 月 1 日发布的《国家体育产业统计分类 (2019》(国家统计局令第 26 号)中对于体育产业的有关分类标准,结合服务贸易的四种提供形式,我国体育服务贸易主要分布在国家体育产业分类中的体育竞赛表演活动,体育场地和设施管理,体育经纪与代理、广告与会展、表演与设计服务,体育教育与培训,体育传媒与信息服务,其他体育服务等 6 个大类、15 个中类与 18 个小类当中。
二、2020 年中国主要体育服务贸易领域发展情况
结合中国体育服务贸易内容与分类,为充分聚焦相关内容,本报告将职业体育竞赛表演、专业体育培训、体育赛事赞助、体育赛事版权交易、互联网体育服务、体育旅游等作为主要体育服务贸易领域开展研究与分析。
(一)职业体育竞赛表演
受新冠肺炎疫情影响,2020 年年初开始,国外体育组织来华进行职业体育竞赛表演活动被暂时中止,仅有部分国内人员和队伍参加了在国外举行的职业体育竞赛表演活动,同前期相比,数额呈现大幅下滑的态势。
足球赛事方面,北京国安、上海上港、上海申花与广州恒大淘宝等 4 支国内队伍参加了 2020 年亚足联冠军联赛。根据赛事资金支持标准,其所能够获得的资金支持接近人民币 950 万元。
网球赛事方面,经过统计,2020 年国际知名网球赛事中,外国选手获得国内赛事奖金合计人民币 347 万元,中国选手获得国外赛事奖金合计人民 1097 万元。
乒乓球和羽毛球赛事方面,根据相关统计,中国选手在 2020 年国际乒联和国际羽联海外赛事中分别获得奖金人民币 453 万元和 197 万元。
国内运动员方面,据媒体报道,国内部分足球运动员在国外联赛的薪资在人民币 400 万元左右。
综合上述数据,2020 年职业体育竞赛表演类服务贸易进口总额人民币 26.4 亿元,出口总额 0.3 亿元。
(二)专业体育培训
受疫情影响,2020 年国内未派相关体育项目国家队在国外进行专业体育培训,相关体育服务贸易金额为 0。
(三)体育赛事赞助
国内企业赞助国际体育协会方面,阿里巴巴、万达等企业赞助国际体育组织共计人民币 23.2 亿元。
国内企业赞助国际体育赛事方面,泸州老窖、科大讯飞等赞助国际体育赛事共计人民币 1.6 亿元。
国外企业赞助国内赛事及队伍方面,卡特彼勒、耐克等赞助国内职业赛事及专业运动队共计人民币 5.6 亿元。
综合上述数据,2020 年体育赛事赞助类服务贸易进口总额人民币 24.8 亿元,出口总额 5.6 亿元。
(四)体育赛事版权交易
足球赛事版权进口方面,按照平均价格计算,2020 年央视、体奥动力、腾讯等向国际足联、亚足联、英超等组织购买赛事版权的花费为人民币 18.1 亿元。
篮球赛事版权进口方面,按照平均价格计算,腾讯 2020 年在购买 NBA 赛事版权上的花费达到人民币 19.6 亿元。
电子竞技赛事版权进口方面,按照平均价格计算,B 站购买 2020 年英雄联盟(LOL)全球总决赛中国地区独家直播版权的费用为人民币 2.7 亿元。
综合上述数据,2020 年体育赛事版权交易类服务贸易进口总额人民币 40.4 亿元。
(五)互联网体育服务
根据相关信息,2020 年全球职业电子竞技赛事中,来自中国的 839 位选手共获得了 1716 万美元的奖金,折合人民币约 1.1 亿元。
另外,由于 2020 年国际奥委会在《奥林匹克 2020+5 议程》中通过示例方式对 “体育运动虚拟化” 进行了较为明确的说明,同时考虑到国内各界对于电子竞技的涵盖范围尚存在不同观点,因此 2020 年报告在统计过程中不再将 “电子竞技游戏服务” 的贸易进出口金额纳入数据统计范围。按照这一标准,项目组对 2017 年 – 2019 年相关数据进行了同口径调整,请读者在阅读和对比近年相关数据时注意。
(六)体育旅游
疫情期间,我国出入境旅游出现大幅萎缩,体育旅游服务贸易在 2020 年遭受严重影响。
观赛游方面,根据以往数据,测算 2020 年国内境外体育观赛游市场规模在人民币 42.3 亿元。
参赛游方面,受疫情影响,不少国内外赛事在 2020 年停办,这部分的统计数据为 0。
滑雪旅游和体验潜水方面,根据以往数据,测算 2020 年中国旅客前往国外滑雪和体验潜水的消费规模合计为人民币 41.7 亿元。
综合上述数据,2020 年体育旅游服务贸易进口总额人民币 84.0 亿元。
图 1 2017-2020 年中国主要体育服务贸易进出口情况
二是中国主要体育服务贸易出口额保持相对稳定。从图 2 可以看出,2017-2020 年中国主要体育服务贸易出口额始终保持在人民币 6-9 亿元之间,占比基本保持在 0.5% 左右。“国外企业赞助国内赛事及队伍” 方面长期合约执行稳定、疫情后国内职业联赛快速复赛有效保障国外企业赞助合约执行和中国选手在逐渐升温的全球职业电子竞技赛事中的优异表现在此当中起到了重要的支撑作用。
图 2 2017-2020 年中国主要体育服务贸易出口额及在进出口总额中的占比
三是体育旅游服务贸易发展遭受严重冲击。从图 3 可以看出,受疫情影响,2020 年体育旅游服务贸易金额仅为 83.96 亿元,在当年主要体育服务贸易总额中的占比跌至 46% 左右,降幅高达 44 个百分点。疫情期间全球体育产业的停滞与缓慢复苏,以及世界各国对国际旅行的严格管控,使得体育旅游服务贸易遭受严重冲击。
图 3 2017-2020 年中国体育旅游服务贸易进口额及在进出口总额中的占比
三、疫情下中国体育服务贸易发展趋势
通过 2020 年中国主要体育服务贸易领域各项数据统计可以看出,新冠肺炎疫情的全球性蔓延对中国体育服务贸易发展带来了巨大的冲击与深远的影响。随着全球疫情防控趋于长期化,以及国内疫情防控走向常态化,预计未来中国体育服务贸易发展将呈现以下两方面的趋势与特点。
一是供给趋紧,国外体育服务供给短期内难以恢复至疫情前水平。受国外疫情长时间无法得到彻底控制以及国内出入境受到严格管控的影响,专业体育培训、体育旅游等方面的服务供给短期内将难以恢复至疫情前水平。
二是需求升温,国内体育服务消费需求迅速回暖并将保持持续增长。随着疫情发展得到有效控制,经济社会发展与群众生产生活恢复正常,国内体育服务消费需求将实现迅速回暖。另外,疫情的发生在客观上增加了人们的休闲时间,为职业体育赛事吸引了大量新增观众,也显著提升了消费者参与体育运动的愿望与热情,成为促进国内体育服务消费快速回暖的另一重要因素。
放眼未来,预计以下三方面因素将成为推动中国体育服务消费保持持续增长的重要力量。
一是中国总体经济有望实现快速增长。良好的经济发展水平是体育服务消费增长的重要基础。根据国际组织预测,2021 年中国 GDP 增速有望达到 8.1%。在这样的经济增长速度下,未来中国体育服务消费发展潜力可观。
二是体育产业发展 “十四五” 规划即将发布。作为未来五年中国体育产业发展的纲领性指导文件,体育产业发展 “十四五” 规划将以多种措施全面推动包括体育服务消费在内各种类型体育消费潜力的充分释放,为体育服务消费发展解除各种限制与束缚。
三是国家体育消费试点城市建设走向深入。随着分布于国内各主要区域的 40 家国家体育消费试点城市建设工作逐步走向深入并取得显著成果,未来上述城市的体育服务消费无论在层次还是规模方面都将迈上新的台阶,成为引领国内体育服务消费的重要力量。
疫情的发生,既为中国体育服务贸易发展带来了暂时的困难,同时也带来了难得的机遇。相关体育产业和体育服务贸易领域企业应当抓紧借助国家构建 “双循环” 新发展格局的有利时机,持续提升发展质量,不断改善运营效益,加快推动中国体育服务贸易回稳并恢复平稳健康发展。
更多阅读:




