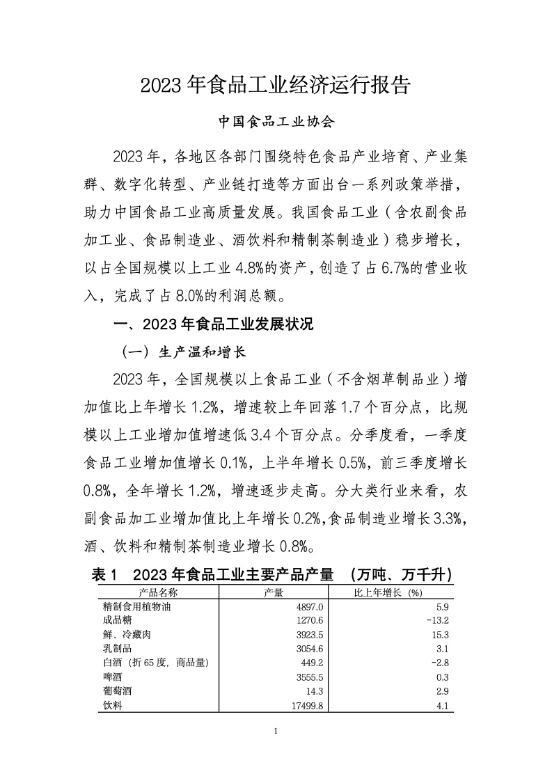
2023年全国规模以上食品工业(不含烟草制品业)增加值比上年增长 1.2%,增速较上年回落 1.7 个百分点,比规模以上工业增加值增速低 3.4 个百分点。分季度看,一季度食品工业增加值增长 0.1%,上半年增长 0.5%,前三季度增长0.8%,全年增长 1.2%,增速逐步走高。分大类行业来看,农副食品加工业增加值比上年增长 0.2%,食品制造业增长 3.3%,酒、饮料和精制茶制造业增长 0.8%。
2023 年,食品类工业生产者出厂价格比上年上涨 0.2%,分月看,也呈前高后低的走势。
2023 年,规模以上食品工业企业实现利润总额比上年增长 2.3%,增速较上年放缓了 7.3 百分点,高出规模以上工业利润增速 4.6 个百分点。

文档链接将分享到199IT知识星球,扫描下面二维码即可查阅!
更多阅读:
