截至 2022 年底我国国内(不含港澳台)有效发明专 利 335.1 万件,同比增长 20.9%;实用新型专利 1078.1 万件, 同比增长 17.3%;外观设计专利 270.8 万件,同比增长 10.4%。 我国国内(不含港澳台)有效发明专利中,企业拥有 236.7 万件,同比增速为 24.0%。
2023 年中国专利调查对象为截至 2022 年底拥有有效专 利的专利权人2及其有效专利,调查共发放 1.8 万份专利权人 问卷和 5.0 万份专利问卷,回收率分别为 83.6%和 80.5%。
2023 年我国发明专 利产业化率为 39.6%,较上年提高 2.9 个百分点,连续五年 稳步提高。实用新型专利产业化率为 57.1%,较上年提高 12.2 个百分点,受上年负增长影响,本年度出现较大增幅。
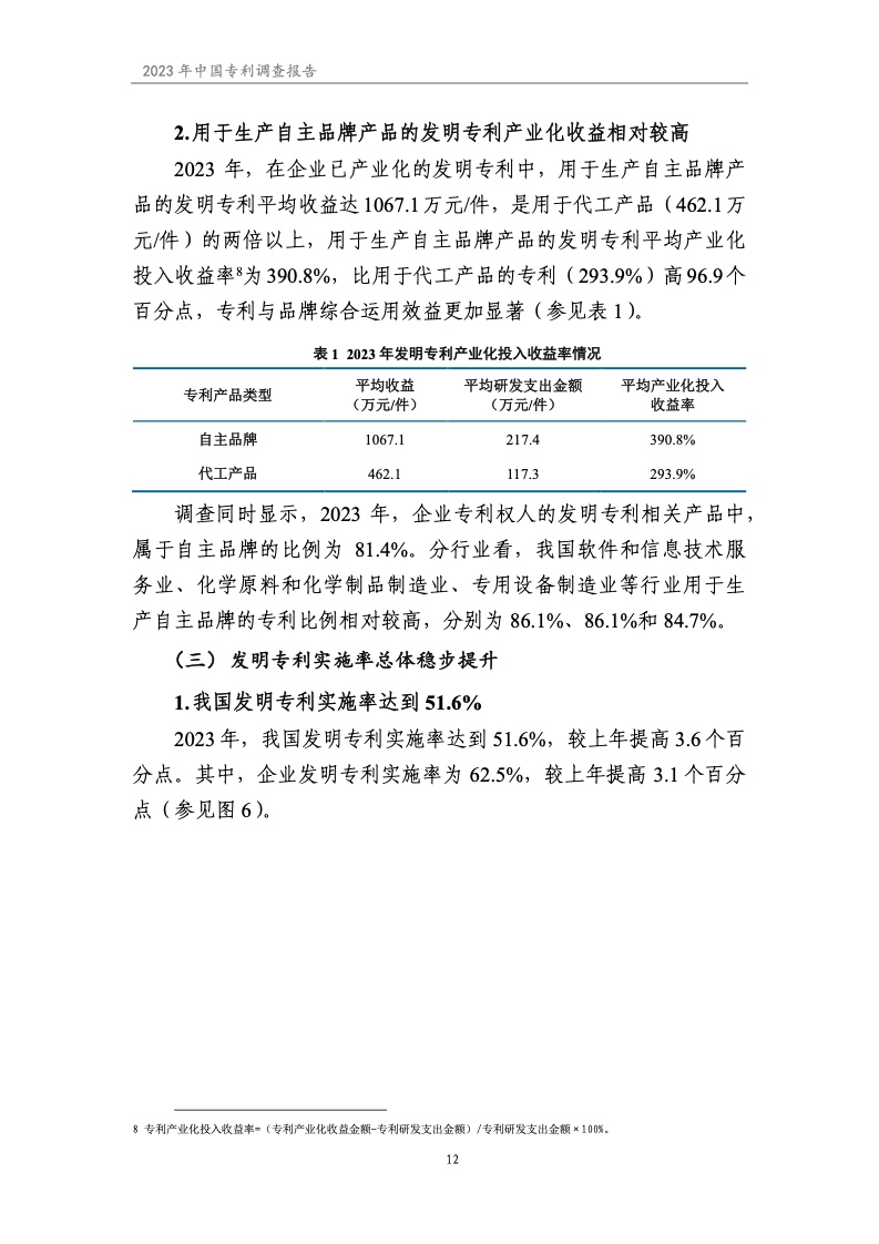
2023 年我 国企业实现产业化的发明专利平均收益为 829.6 万元/件,较 上年(799.2 万元/件)增加 3.8%。其中,用于自主品牌产品 的发明专利产业化平均收益达 1067.1 万元/件,是用于代加 工产品的发明专利产业化平均收益(462.1 万元/件)的两倍 多,专利与品牌综合运用效益更加突出。

更多阅读:
