禁食是世界上最古老的传统之一,在我国自古便有“过午不食”、“辟谷”等说法。近年来,“间歇性禁食”也受到了科研界的广泛关注,对包括限时禁食、隔日禁食、周期性禁食、5:2饮食法等在内的禁食方法进行了诸多研究。
间歇性禁食对健康的影响结果是令人鼓舞的,今年8月,我们曾解读一篇文章[1],文章指出,将调整进食时间与延长禁食时间相结合,有望降低患2型糖尿病的风险。另一篇文章[2]也曾指出,间歇性禁食或有望改善阿尔兹海默病患者的病理学改变,纠正阿尔兹海默病患机体中所观察到的昼夜节律钟的中断。
尽管禁食好处多多,但是目前认为,间歇性禁食并不适用于老年个体,非但不能延长寿命,甚至会对健康有害,但其中的内在机制尚不清楚。
近日,Nature子刊 Nature aging 发表一篇题为“Refeeding-associated AMPKγ1 complex activity is a hallmark of health and longevity”的研究论文,观察到老年动物的脂肪组织表现出一种禁食样转录程序(FLTP),衰老使AMP活化蛋白激酶(AMPK)的调节过程变得迟钝,导致调控亚基PRKAG1(γ1)表达减少,而通过转基因技术增加AMPKγ1表达的老年动物,表现出与年轻人更接近的摄食和禁食反应,有效改善了代谢健康和寿命。
doi: 10.1038/s43587-023-00521-y
该研究使用寿命6-7个月的绿松石鳉(Nothobranchius furzeri,鱼类)来研究禁食对年龄相关变化的影响,这种鳉的全身功能衰退与哺乳动物非常相似。
为了探究衰老对禁食生理反应的影响,研究者为年轻(7周)和年老(18周)成年雄鳉鱼安排了“间歇性禁食”,具体来说,实验组将年轻雄鳉鱼和年老雄鳉鱼进行为期5天的禁食,而年龄匹配的对照组雄鳉鱼每天喂食两次,并在对照组最后一次喂食后2小时与禁食的实验组一起取材。
接下来,研究者对内脏脂肪组织进行转录组分析,比较年轻鳉鱼(Y-禁食/Y-喂养)和年老鳉鱼(O-禁食/O-喂养)的禁食和摄食条件。这里需要说明的是,研究者之所以关注脂肪组织,是因为它在饮食干预(DIs)和衰老过程中经历了大量的重塑。
在年轻鳉鱼中,研究者鉴定出2469个禁食有关的差异表达基因(DEGs),禁食后这些DEGs中的大多数被下调。KEGG富集分析结果揭示了核糖体、三羧酸循环、氧化磷酸化、糖酵解和脂肪酸合成代谢等几种代谢途径的下调;与此同时,禁食诱导了细胞自噬和细胞增殖的负调节因子上调,提示禁食减少了鳉鱼的能量消耗、蛋白质合成和细胞增殖。
有着鲜明对比的是,在年老鳉鱼中,禁食的基因表达变化似乎有所减少,只识别出359个DEGs。与年轻鳉鱼不同的是,禁食诱导了年老鳉鱼的脂肪组织中炎症基因的表达,并且在前十个禁食上调基因中,有四个与先天免疫反应有关,提示脂肪组织中对禁食的生理反应与年老鳉鱼的炎症特征增强有关。
图:常见上调基因(h)和下调基因(i)的KEGG通路富集分析(来源:文献[3])
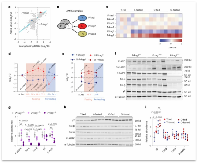
禁食样转录程序(FLTP)主要与能量代谢抑制相关,值得注意的是,研究者观察到AMPK的γ亚基在FLTP数据中受到显著调控。AMPK是生物能量代谢调节的关键分子,由三种不同的γ亚基组成。
研究发现,禁食诱导下,AMPK γ1 亚基编码的基因 PRKAG1 在转录水平下调,γ2 亚基编码的基因 PRKAG2 上调,表明在从进食到禁食的过渡过程中,γ亚基的化学计量发生了变化,然而,AMPKγ亚基在不同营养状态下表现出的反向振荡性表达在年老动物中并未发现,提示 AMPK 信号传导可能出现了失调。
图:禁食和衰老调节AMPK γ亚基的表达(来源:文献[3])
既往研究显示,携带γ2功能获得性突变的实验对象表现出心脏代谢功能障碍、胰岛素抵抗和肥胖,在受阿尔茨海默病 (AD) 影响的人群中,γ2 表达与 AD 大脑中 Aβ的积累呈正相关。在鳉鱼中,AMPKγ2复合物水平表达升高与 FLTP 和代谢静止有关,因此,研究者对 AMPKγ1寄予厚望,尝试改变其表达来探究机体是否会出现变化。
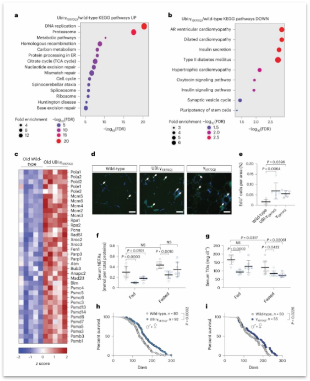
紧接着,研究者生成了过表达γ1 亚基的品系,结果发现,当年老鳉鱼的γ1亚基表达增加时,年老鳉鱼改变了永久性禁食状态,没有出现与年龄相关的 FLTP,并表现出升高的能量代谢水平,更好地维持生命后期组织稳态。总的来说,数据显示,AMPKγ1复合物可刺激组织更新,从而促进健康和长寿。
图:AMPKγ1复合物的持续激活促进代谢健康和长寿(来源:文献[3])
另外,研究者使用人类基因型组织表达(GTEx) 数据集来评估γ亚基的表达随年龄的变化情况,结果显示,与鳉鱼数据一致,在老年人中,AMPKγ1的表达明显降低。血液显示分析结果显示,组织中与年龄相关的 PRKAG1 下调最显著,可能是人类健康衰老的标志物。
综上所述,该研究证明了 AMPKγ1复合体是与年龄相关的禁食样反应的关键介质,γ1 在禁食和衰老期间下调,但其慢性激活可防止 FLTP 并在老年人中维持能量代谢,从而改善脂肪生成、代谢健康并延长寿命。
或许,在未来的某一天,可以通过选择性刺激 AMPKγ1复合物来预防衰老,进而促进人类的代谢健康和延年益寿。
参考文献:
[1] Teong, X.T., Liu, K., Vincent, A.D. et al. Intermittent fasting plus early time-restricted eating versus calorie restriction and standard care in adults at risk of type 2 diabetes: a randomized controlled trial. Nat Med (2023).
[2] Daniel S. Whittaker,Laila Akhmetova, Daniel Carlin, et al. Circadian modulation by time-restricted feeding rescues brain pathology and improves memory in mouse models of Alzheimer’s disease, Cell Metabolism (2023).
[3] Ripa R, Ballhysa E, Steiner JD, et al. Refeeding-associated AMPKγ1 complex activity is a hallmark of health and longevity. Nat Aging. 2023 Nov 13.
来自: 生物谷
更多阅读:




