众所周知,垃圾食品能给人带来快乐!在有选择的情况下,杂食动物(比如小鼠和人类)往往更喜欢富含脂肪的能量密集型食物,而非植物型食物。这也解释了为什么不少人在连续几天吃家常菜后,非常想念垃圾食品或者外面大餐!
万万没想到的是,难得吃顿大餐的犒劳一下自己,却会悄悄地损害你的身体。
近日,来自德国汉堡-埃彭多夫大学医学中心的研究团队,在Nature Immunology上最新发表的研究揭示:从富含膳食纤维的平日饮食切换到高能量浓度的“盛宴”,每一次的短暂转变都会改变胃肠道的代谢、转录和免疫学格局。简单来说:每一次的大餐都是以短时免疫抑制为代价的!
研究者发现,“突如其来”的一顿高脂大餐,就足以诱发短暂的黏膜和全身免疫抑制状态,进而导致肠道对致病菌的易感性增加,以及抗原特异性免疫受损。不过好消息是,这个过程并非不可逆,在重新摄入膳食纤维之后,免疫抑制以及CD4+T细胞代谢均可恢复正常,最终重建黏膜和全身免疫。

https://doi.org/10.1038/s41590-023-01587-x
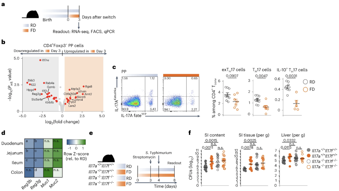
本实验中,研究者采用富含动物源性脂肪但缺乏膳食纤维的能量密集饮食模式(FD)来模拟常见的“大餐”,每隔3天将其与常规饮食(RD)进行交替,累计四次转换。
研究者观察到,每一次“大餐来袭”,小鼠的体重、血清胆固醇水平、能量消耗以及核心体温均发生了周期性变化。
此外,回肠内的微生物群以及回肠组织的转录组均表现出周期性变化,比如:每一次的“大餐开关”处,都可以观察到某种肠道菌的减少或增多,差异表达基因(DEGs)也会遵循“增益-损失”的模式。


小鼠的实验饮食模式
为了明确“天降大餐”对黏膜免疫的影响,研究者使用肠道沙门菌伤寒血清型(S.Typhimurium)侵入小鼠的肠道组织,结果发现:与保持RD的对照组相比,切换至FD的小鼠体重明显上涨;此外,小肠腔内容物、小肠组织以及肝脏的菌落形成单位(CFU)的数量也更多。
不仅如此,系统免疫也会受到牵连。切换成FD的小鼠,无法有效地清除由李斯特菌诱发的全身感染,甚至会直接损害抗原特异性CD+4 T细胞应对抗原时的免疫力。
事实上,短期的“大餐”还进一步改变了肠道的免疫景观,导致CD4+ T细胞区受到抑制,并下调了黏膜III型细胞因子IL17a、IL17f和IL22的表达。上述细胞因子的减少,使得肠道对沙门菌伤寒血清型更易感,自然更易受到细菌的侵害。

短期FD会影响肠道CD4+ T细胞
高脂“欺骗餐”为啥会损害免疫呢?这中间的“始作俑者”难道是过高的卡路里摄入?
事情并没有那么简单。在控制了总能量摄入、对比多组不同饮食模式的小鼠后发现,突然一顿大餐带来的健康损害,并不依赖于脂肪,也不局限于某一种特定的能量密集饮食,而是集中在所有膳食纤维含量极低的饮食模式中。难道,“低纤维膳食”才是打开“潘多拉魔盒”的钥匙?
进一步的探究发现,膳食纤维驱动的效应实际上是由肠道微生物群介导的,而非高脂肪或高热量。研究者发现,与坚持RD饮食的对照组相比,FD组小鼠的盲肠中乙酸盐和丁酸盐的浓度较低。
乙酸盐和丁酸盐均属于常见的短链脂肪酸(SCFAs)。上述发现意味着,介导免疫稳态的关键是那些将膳食纤维发酵成SCFAs的肠菌种类,与RD相比,FD所含的膳食纤维更低,自然生成的SCFAs也更低。而SCFAs的减少会改变I型和III型免疫反应的共同基本机制,比如CD+4 T细胞的代谢,进而损害肠道和全身免疫功能。

短期FD的影响由微生物代谢物介导
短期“大餐”确实会损害免疫,但也不必过度担心,重新恢复富含纤维的饮食,“离家出走”的免疫力又会回来的!
在切换回RD的21天后,小鼠增加的体重回归了基线水平,肠腔内更高的CFUs得到了改善,CD4+ T细胞对抗抗原的效应也明显逆转。
因此,“欺骗餐”之后迅速恢复平日饮食、补充大量的膳食纤维,也能有效地缓解大餐对免疫的损害。

重新恢复RD能够恢复黏膜和全身免疫
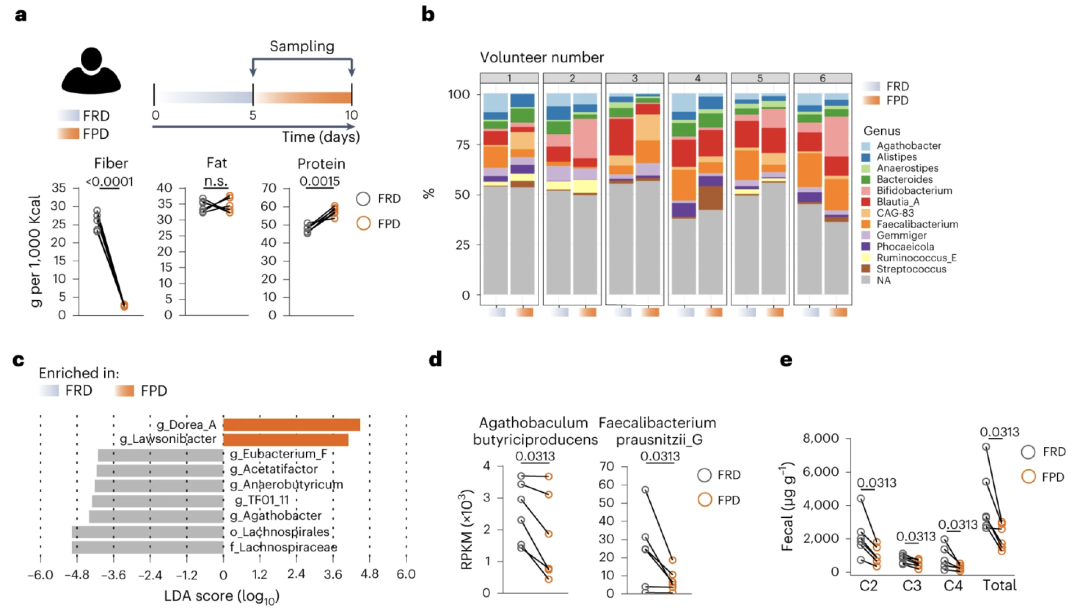
当然,仅限于动物实验似乎欠缺说服力,研究者同样在人群试验中观察到类似的现象。在健康参与者中交替富含纤维的膳食(FRD)和缺乏纤维的膳食(FPD),每5天为一个切换周期。
结果发现,FPD明显改变了参与者的肠道微生物群组成,导致其中的纤维发酵菌数量大大降低,进而减少了粪便中的SCFAs浓度。此外,“大餐”饮食后,外周血中共同表达IL-17A、TNF-α和TH1细胞显著减少。
可见,无论是小鼠还是人类中,饮食行为和免疫反应之间均存在同步性,即短时间内从平日健康饮食转为高热量大餐都会快速损害肠道和系统免疫力,因此机体对于细菌感染的易感性会有所升高,抵抗抗原的能力也会下降。

人类短期食用低纤维饮食对免疫的影响
看来,偶尔的大餐还真会成为疾病的“直通车”,特别是逢年过节、外出旅游期间的顿顿大餐,或给机体免疫力来上“致命一击”!因此,大餐之后的“急救”相当重要,多多补充膳食纤维,挽救一下你那“岌岌可危”的肠道以及系统免疫吧。
参考资料:
Siracusa, F., Schaltenberg, N., Kumar, Y. et al. Short-term dietary changes can result in mucosal and systemic immune depression. Nat Immunol 24, 1473–1486 (2023). https://doi.org/10.1038/s41590-023-01587-x
来自: 生物谷
更多阅读:
