2022 年底,ChatGPT 席卷全球,让人们再一次领略到了 AI 的强大与惊艳。
如今,AI 已然成为当今科技界最热门的话题之一,它不但改变了人们的生活,同时也为科学研究带来了更多可能,AI for Science(人工智能驱动的科学研究,亦称 AI4S)应运而生。
作为一种将“AI”和“科研”深度融合的新兴科技形态,AI for Science 利用 AI 技术学习、模拟、预测和优化自然界和人类社会的各种现象和规律以解决各种科研问题,从而推动科学发现和创新,被称为“科学研究第五范式”。
国内层面,今年 3 月,科技部联合自然科学基金委启动“人工智能驱动的科学研究”(AI for Science)专项部署工作,布局“AI for Science”前沿科技研发体系。国际层面,特斯拉首席执行官 Elon Musk 宣布成立人工智能公司 xAI,旨在建立理解自然规律的人工智能系统;谷歌前首席执行官 Eric Schmidt 宣布成立 AI for Science 博后奖学金,目前已布局 9 所高校;微软成立科学智能中心 AI4Science;NVIDIA 联合 IIT 发布 AI for Science 公开课程……从国内到全球,从学界到业界,AI for Science 俨然已成燎原之势。
面对这场已经到来的科技革命,2022 年,北京科学智能研究院(AISI)、深势科技、高瓴创投联合发布了第一版《AI4S 全球发展观察与展望》,详细阐述了 AI for Science 的发展历史和技术现状,并深入剖析了其在多个行业领域的原理与实践,发布后便获得了来自全球各行各业的广泛认可和支持。
作为新一代科创资源枢纽与智慧服务平台,络绎科学十分期待人工智能与科学研究的结合,依托络绎科学开放社区,我们联合了新型研发机构、高校院所、OA 期刊等,以科研工作者需求为核心、以推动数据和相关学术资源公开共享为使命,为广大科研工作者提供创新智慧科研服务解决方案。目前,凭借对 AI for Science 的价值认可,络绎科学也已打造出一系列 AI 驱动的科研生产力工具,助力科研成果价值放大,以促进“产学研用”的交流融合。
为了推动 AI for Science 持续助力和拓展更多领域的科研边界,同时让国内乃至全球更多从业者看到和看懂 AI for Science 中所蕴藏的科研与商业机遇,今天,北京科学智能研究院、深势科技携手络绎科学联合发布 2023 版《AI4S 全球发展观察与展望》。
此次发布的 2023 版《AI4S 全球发展观察与展望》(简称《展望》)在上一版的基础上对已有内容进行大幅更新,并新增近一倍全新内容,对过去一年的发展进行追踪并阐述其如何影响 AI for Science 的发展路径,整理汇总数十家领先企业和科研机构的经验方法,深入解析相关技术、产品、产业、政策的演化,并以全新的框架重新梳理 AI for Science 的要素、沿革、展望,详尽描述其在各行各业的实践。
在 AI for Science 迎来飞速发展的 2023 年,新版《展望》通过内容方面的重构全面呈现 AI for Science 在科学多领域的应用与发展,助力从业者更好地了解 AI for Science 的应用现状与未来趋势,共同推动 AI for Science 领域的融合创新,蝶变前行。
创新提出 AI4S“四梁 N 柱”发展框架与新基建思路
科学技术是第一生产力。在过去的数百年里,科学技术的发展历经了多次系统性危机,危机的解决让科学技术实现质的飞跃,科学借助新工具的应用和普及带来生产力的提升;如今 AI 时代已经到来,AI 在计算机视觉、自然语言处理,自动驾驶等领域大放异彩,但是 AI 要想从一套“数据处理”工具走向更加通用的“智慧”,科学技术是必经之路。
显然,AI for Science 将会是 AI 的下一个主战场,它将极大地拓展 AI 和 Science 的边界,赋能技术和工业的各个方面,助力加快走完科学研究和技术创新之间的“最后一公里”,也将助力研究人员从纷乱的自然和社会特征之中抽丝剥茧,发现事物背后的关键规律。
图|AI for Science 的“四梁 N 柱”架构(来源: 北京科学智能研究院)
此次 2023 版《展望》首先概述了 AI for Science 原理与发展框架,并提出了“四梁 N 柱”观点。
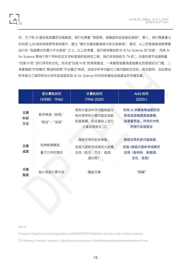
《展望》指出,在原有的科学基础设施上,AI for Science 时代下的基础设施将有四个方面的全面突破。其一,基本原理与数据驱动的算法模型和软件系统;其二,高效率、高精度的实验表征系统;其三,替代文献的数据库与知识库系统;其四,高度整合的算力平台系统,此四个方面概括为 AI for Science 的“四梁”。
而将 AI for Science 落地于广泛场景中的具体实践,这些垂直领域的应用和技术则称为“N 柱”,比如生命科学、材料科学、能源、气象等众多领域。
完成“四梁 N 柱”的系统建设,一方面,要面临着高度抽象化的领域知识门槛;另一方面,还要摆脱“作坊模式”推动科研向“平台模式”转变,这其中科学问题与工程问题互相交织和影响,因此,推动科学家与工程师的充分协作是高效实现 AI for Science 时代科研基础设施建设的关键因素。
发展阶段层面,《展望》指出,按照行业整体需要解决的问题,可以把 AI for Science 的历史和未来十年可预见的发展大致分为三个时期:以科学家为主导的“概念导入期”(2016-2021)、以科学家和工程师协作为标志的“大规模基础设施建设期”(2021-2026),和以工程师为主导的“成熟应用期”(2026 年及以后),三个时期的演进也是人们对 AI for Science 开发程度不断加深、使用范围不断扩大的过程。
AI for Science 的发展不仅取决于 AI 算法的应用,还取决于大量经典算法的改进和提升。算法迭代层面会经历从“简单模拟”到“智能化搜索”3 个阶段:1.0 阶段的关键词是“模仿”,即基于实验的思路,在实验基础上进行简单的外推和扩大;2.0 阶段的关键词是“预测”,即有边界地预测,有明确、可验证的置信区间;3.0 阶段的关键词是“搜索”,即算法可以非常准确的对真实场景进行建模,并在此基础上根据特定需求设计并返回所需结果。
《展望》指出,目前正处于 2.0 阶段,未来几年内 AI for Science 的相关领域都将会完成 2.0 阶段的算法升级,而后将逐渐进入到智能化设计的 3.0 阶段,最终实现 AI for Science 广泛普及。
AI for Science 的发展既包含 AI 行业的要素,也包含科学领域的要素,更需要来自产业和公共管理侧的发展要素,所有这些要素相互交织影响,共同促成 AI for Science 发展的正反馈。
近十年来,AI 的强大之处大家有目共睹,但其“黑箱”属性也向来被学界诟病,即能知其然却不能知其所以然。《展望》指出,由于 Science 本身的客观存在性,将 Science 与 AI 融合为 AI 提供了绝佳的“验证”步骤,让 AI 在特定领域内能产出“可解释”的成果,而这不亚于为人类发现新的科学原理。
而在科学领域,从“数据”中可以提炼出经验性“原理”,亦可以使用“原理”来仿真模拟出“数据”,因此“数据”和“原理”在一定程度上能够接近无损转化。
AI for Science 在模型驱动和数据驱动深度融合的过程更像是一个系统化的工程,不仅需要原理层面的创新,也需要从基础设施、产品、场景交互的全方面变革,各个场景可能都需要庞大的团队来支撑和完成,同时这也意味着巨大的空间和机会。
AI4S 在多个领域的产研实践
新版《展望》着重介绍了 AI for Science 在生命科学、材料科学、能源、半导体、地球与环境等众多领域及细分领域的产研实践。整体而言,在具体的实践中,如何更好地构建 AI-Science 之间的纽带是核心的创新点,而这在不同的科学场景中其思路也不尽相同。
生命科学领域,在过去的十余年间,大量基于机器学习和深度学习的理解基因调控的方法被开发出来,AI 在驱动药物研发和个性化医疗中取得新突破。如今,AI 正在药物研发、疾病筛查、生物学机制研究等方面发挥着越来越重要的作用,未来,随着 AI 的渗透,很多疾病的通路和影响因素将不再神秘,最终有望介导人类健康乃至整个生命科学领域的系统进步和重大突破。
以药物研发为例,新药开发过程是个多环节、漫长且昂贵的流程,每个环节的效率提高都有巨大的商业价值。如今,将 AI 与底层生物机制结合的新范式(AI for Life Science),正在从底层技术的突破为整个行业注入崭新活力,带来更多机会。
在 AI for Life Science 范式下,药物研发过程中的大部分实验可以像汽车、飞机等工业领域实现仿真模拟,通过计算手段进行测试和筛选,再通过真实实验进一步的验证和筛选,能够大幅减少真实实验带来的时间和经济成本的消耗。
AI for Life Science 的其他应用,比如,当今比较热门的 CAR-T 细胞疗法,CAR 分子的胞外结构域中识别抗原的单链抗体片段十分重要 ,AI 技术可被应用于学习抗体片段规律,对抗体亲和力或人源化性质进行预测和推荐;再比如,Cas9 是 CRISPR-Cas9 基因编辑技术的重要组成部分,AI 算法可用于寻找毒性更弱的 Cas9 酶,同时还可以借助 AI 在酶设计中的应用,尝试对已知的 Cas9 酶进行优化和改造。
合成生物学领域,AI for Science 的设计与合成生物学的工程模式相辅相成,共同打造“假设、构建、测试、学习”的闭环(DBTL),并且还有可能基于自动化实验室利用 AI 对于实验的定量设计来反向补充数据库,以及探索更多的规律,突破理性设计的瓶颈。
今后,AI for Science 有望实现全基因组水平定制化工厂的设想,完成实验室的小规模理性化设计到大规模制备工艺的生产,甚至有可能实现从底层对于微生物系统的模拟搭建到宏观的海洋系统甚至生态系统的模拟,真正推演出类似“蝴蝶效应”的过程。
图|AI for Science 推动材料研发范式不断演进(来源:2023 版《AI4S 全球发展观察与展望》)
材料科学领域,从原子和分子出发,根据需求优化和设计创新材料,这是一个综合了物理、化学、工程学等的跨学科领域,然而,现阶段新材料研发主要依靠大量的实验试错,费时费力。AI for Science 可以从第一性原理出发,预测材料成分分布和微观结构的多尺度特征,并整合现有材料的数据库、专家知识和人工智能方法,将计算和实验结合可以缩小材料创新的搜索空间,加速材料创新进程,目前研究人员已成功利用 AI for Science 方法进行了关键问题的攻坚。
半导体领域,半导体技术是信息时代的基础,未来发展已形成了两条不同的路线:一条是为了解决随着器件尺度不断减小、新制程的开发愈发困难的现状;另一条是开发除硅基半导体之外的新材料体系和工艺路线。在这里,AI for Science 一方面可通过对微尺度的高效高精度建模,助力相关新材料和器件体系的开发和应用,并通过工艺仿真、预测、搜索优化流程为工艺的改进提供助力;另一方面,可借助高性能计算、物理建模和机器学习相结合的方式通过仿真模拟等手段对半导体材料的工艺进行模拟,加速工艺的商业化应用,此外,在化学抛光等方面也可以结合高通量实验发掘最有效的抛光液材料。
除此之外,《展望》还列举了 AI for Science 一系列应用案例以及产业方观点。比如,宁德时代利用 AI 来研究锂金属负极和钙钛矿相变等问题,使用了深度势能与先进表征结合来研究这些材料的分子细节,从而能够在分子层面理解材料性能的变化,为材料设计和优化提供了理论指导,同时这种研究方法也大幅提高了研究效率。
再比如,英矽智能基于生成对抗网络、深度强化学习、预训练模型及其他机器学习技术,构建高效的 AI 药物研发平台 Pharma.AI,并成功开发出临床前候选化合物 ISM001-055,这是全球首个由 AI 发现具有全新靶点和全新分子结构的候选药物,也是该靶点目前唯一一个临床阶段的在研管线,是真正意义上的“first in class”药物。
产业方观点,在清流资本看来,投资像 AI for Science 这样的前沿科学领域是一种“双赢”策略。就社会角度而言,这些投资为人类解决重大科学问题、推动科技进步,提供了强大的动力;就经济角度而言,新技术和新科学往往带来范式的转变,创新了产品和服务,颠覆了既有的市场,为投资者带来了巨大的商业价值和金融回报。
从生命的基本组成(蛋白质),到世界工业的基本要素(材料),再到各个科学技术领域,AI for Science 不仅是解决具体问题的有力工具,更是重新定义科学问题的系统性思路。
《展望》指出,AI for Science 的巨大想象空间存在于如何更好地利用 AI 算法将科学计算和物理模型相连接,进而指导科学和产业创新,AI 的力量在于其具有解决复杂问题,从而推动科学研究和技术发展的巨大潜力,此时,科研的瓶颈就不仅是“如何解决问题”,也是“如何定义问题,如何选择工具” 。
因此,对问题的深刻认识是解决问题的第一步。AI for Science 算法的原始创新,不仅来自日新月异的 AI 模型,更来自科学家们对具体科学挑战的剖析、拆解、分诊,如此才能最大化 AI 在科学领域的效能。
在 AI 时代,成功往往是毅力、探索以及投入资源实现长期目标的结果,AI 在科学中取得有意义突破的路径通常是间接和不可预测的,这需要塑造其未来的人理解并接受这一长期旅程的本质。
例如,作为 AI 基础设施领域的先驱,NVIDIA 的图形处理器(GPU)已成为全球机器学习和深度学习框架的重要组成部分,然而 NVIDIA 在 AI 领域的旅程却始于电子游戏这一完全不同的领域,通过不断推动图形处理的极限以满足日益增长的游戏行业需求,NVIDIA 无意中为如今的 GPU 加速 AI 打下了基础;此外,AI for Science 领域的先驱者 DeepMind 和 OpenAI 也并非是在一夜之间取得了令人瞩目的成就。
这些例子凸显了 AI 发展和实施科学进步的一个重要方面,即政策制定者和资本配置者都需要长期视角,只有两者的长期承诺才能实现 AI 在推动科学突破方面的变革潜力,正如谚语“罗马不是一天建成的”,见证的这场 AI for Science 驱动的科学技术革命亦是如此。
结语
诚然,AI for Science 的发展之路也必将充满荆棘,它的成长需要各行各业的从业者打破壁垒、凝聚共识,拨云见日的路上,真理与泡沫、洞见与偏见的差别均在毫厘之间,2023 版《展望》希望陪伴每一位关心和关注 AI for Science 的从业者见证这场发生在眼下的科技革命,从花开花落走向硕果累累。
道阻且长,行则将至!
更多阅读:








































