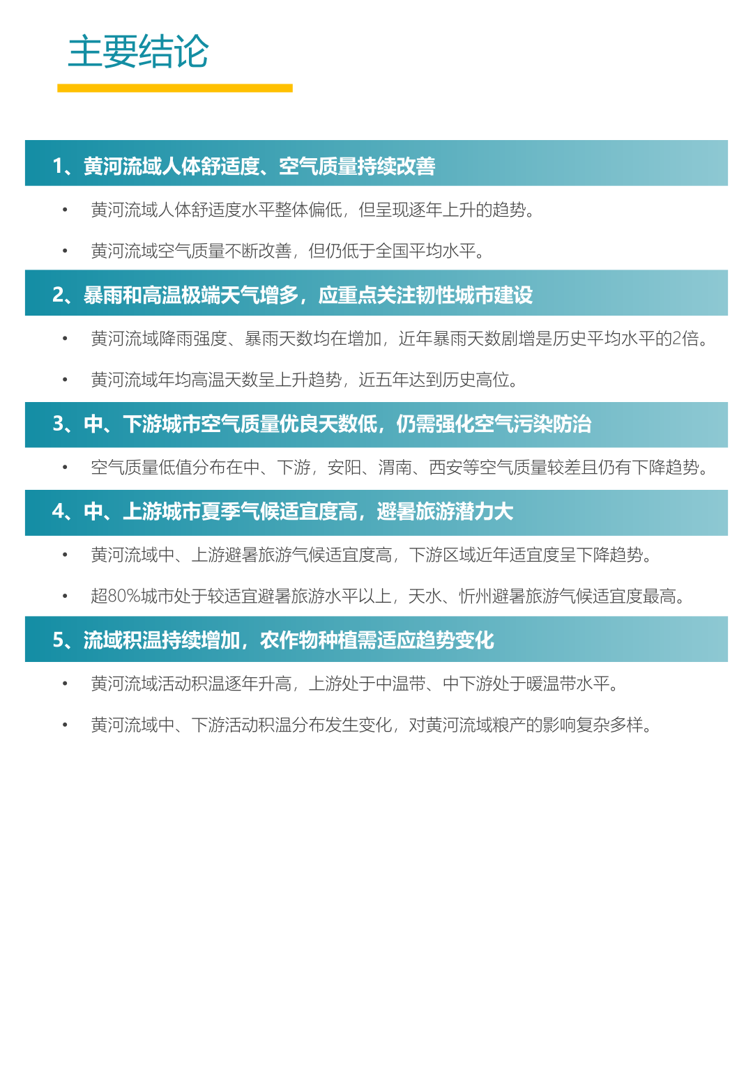
主要结论
黄河流域人体舒适度水平整体偏低,但呈现逐年上升的趋势。
黄河流域空气质量不断改善,但仍低于全国平均水平。
黄河流域降雨强度、暴雨天数均在增加,近年暴雨天数剧增是历史平均水平的2倍。
黄河流域年均高温天数呈上升趋势,近五年达到历史高位。
空气质量低值分布在中、下游,安阳、渭南、西安等空气质量较差且仍有下降趋势。
黄河流域中、上游避暑旅游气候适宜度高,下游区域近年适宜度呈下降趋势。
超80%城市处于较适宜避暑旅游水平以上,天水、忻州避暑旅游气候适宜度最高。
黄河流域活动积温逐年升高,上游处于中温带、中下游处于暖温带水平。
更多阅读:










































