正所谓“民以食为天”,中华民族对美食的追求更是到达了“登峰造极”的境地。为了充分发挥食物的美味,人们各显神通、尽展厨艺——炒、炸、烧、焗、炖、烤、煮、煎、蒸、烹等等,不同的烹饪方式也成就了“舌尖上的中国”。
就菜品呈现上来说,不一样的烹调技法难分伯仲,每一种都“有所长”;但从营养和健康层面来看,却大相径庭。尤其是部分使用高温来煎炒烹炸食物的方式,更是与诸多健康风险相关。
世界卫生组织下属的国际癌症研究机构(IARC)提供的证据显示,高温油炸食物(比如油条、薯条、炸丸子等)属于2A类致癌物,即对人很可能致癌。
美国癌症研究所开展的研究也证实了该观点——经常性食用高温烹调的红肉,与大肠癌、胰腺癌以及代谢综合征(比如2型糖尿病和心血管疾病)相关,甚至与寿命呈负相关。当然,不仅仅是红肉,高温烹饪下的蔬菜同样会带来健康危害。
近日,来自斯坦福大学的研究团队发现高温烹饪食物损害健康的另一大罪证——高温烹饪食物会破坏食物中的DNA,而这些被损害的DNA会通过代谢整合进新细胞或者被摄入小鼠的肠道基因组大量吸收,进而导致新宿主的DNA双链断裂。
换言之,高温烹调诱发的DNA损伤,或具有遗传风险!
https://doi.org/10.1021/acscentsci.2c01247
日常饮食中,人们在关注平衡膳食时往往只会留意三大营养素——碳水化合物、蛋白质和脂肪,却忽视了DNA。DNA是哺乳动物细胞中的重要大分子之一,约占细胞质量的0.3%;这意味着,当你食用一块500g的牛排时,约摄入>1g的DNA。
在正常摄食的情况下,人类及其他哺乳动物摄入食物中的DNA后,DNA会在胰液和肠液中核酸酶的作用下迅速分裂和水解,形成产物2′-脱氧单核苷酸(主要是5′-单磷酸盐)。而接下来,细胞膜上的5′-核苷酸酶会进一步去磷酸化产物2′-脱氧核苷5′-单磷酸盐,产生游离的核苷酸,最终被摄入细胞内环境,并参与核苷酸的补救合成途径。
来自天然食物的DNA就像上述途径中描述得那样,按部就班地被摄入、分解,再进入到正常的合成代谢途径之中。但如果摄入食物本身的DNA就已经遭到了损伤,这种基因上的病变是否会传递给正在吃这个食物的你呢?又会对你的健康造成怎样的重大影响?以上问题仍悬而未决,也是科研学者重点关注对象。
食物DNA损伤假说
事实上,DNA的体外热稳定性并没有预想中好——维持在95°C的长时间加热,就能加速DNA中胞嘧啶向尿嘧啶转化的脱氨基反应,这也是体外高温引起DNA损伤的最常见形式。然而,烹饪食物的温度往往高于95°C,且加热时间会持续数分钟至数小时不等,这意味着食物中的DNA在高温的洗礼下早已变得“面目全非”。
为了观察到具体的变化情况,研究者测试了碎牛肉(瘦肉率80%)、碎猪肉(瘦肉率80%)和土豆,在煮沸(约100°C)20min或烤箱设定的220°C温度下烤15min后,三种食物DNA的损伤结构。
结果显示,与最初的生食相比,热加工后食物中的DNA出现了明显的损伤。对比来说,肉类的DNA损伤量高于土豆,高温烹调(烘烤220°C)效果更甚。
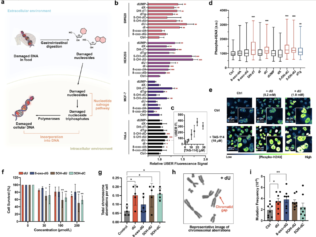
就绝对值而言,最常见的损伤形式是2’-脱氧尿苷(dU,核苷酸中胞嘧啶变为尿嘧啶)和8羟基脱氧鸟苷(8-oxo-dG,鸟嘌呤氧化),在烘烤前后分别增加了10倍和3.5倍;如果与对照水平相比,则是dU和8,5′-环嘌呤-2′-脱氧核苷(约8倍)增加的倍数最大。
比如,在烤制15分钟后,肉类中dU水平升高至每百万核苷酸300碱基。如果在此基础上,再延长烘烤时间或持续数小时的烟熏,DNA的损伤程度或达到骇人听闻的程度。
加热后食物中DNA损害量明显增加
当然,一开始的细胞并不会任由这些“破坏者DNA”摆布,当少数dU进入细胞内,它们会启动修复途径来清除。但当dU浓度一高,修复途径就显得“捉襟见肘”了,这些受损的2’-脱氧核苷被细胞摄取后不断累积,最终诱导线粒体和基因组DNA损伤。
具体来说,当研究者将仓鼠卵巢细胞暴露于受损的嘧啶dU、5-OH-dU和5-OHdC中,观察到了明显的细胞毒性——仅24小时的暴露下,染色体畸变(包括染色体间隙、染色体交换和染色体重排)平均增加了3倍。
可见,dU具有遗传毒性,能够损伤基因功能并促进突变,使细胞发展为无法自控地复制的癌细胞。
DNA受损对细胞的影响
为了得到完整的过程,研究者使用小鼠模型进行了模拟。
通过口服的方式,每日给小鼠喂食2mg的dU。在持续一周的喂养之后,小鼠小肠gDNA中存在的dU水平明显高于对照组,十二指肠和空肠中每百万个gDNA碱基中增加了2000dU,分别升高了15倍和3.5倍。
研究者总结道,高温烹调后食物DNA有着更高的dU水平,在食用之后会被小肠绒毛中肠细胞吸收,这些受损成分会直接进入核苷酸的补救合成途径,最终整合成为小鼠的细胞DNA,进而诱发遗传风险。
dU喂养之下小鼠体内的变化以及遗传风险
综上所述,本研究提出了一个很新颖的观点——高温烹饪对食物本身DNA损害,或会被摄食者吸收并改变其DNA,进而产生遗传风险。而该机制,与此前发现的高温产生杂环胺等小分子物质的影响是独立的。
值得注意的是,不同的烹饪方法以及不同的食材的DNA损害程度也有着巨大的差别。依文章中的对比来看,烹饪方式是有优劣之分的,水煮肉片就优于烤肉;而蔬菜和肉类也存在差别,比如烤土豆就好过烤牛肉或者烤猪肉。
至于为什么炸薯条比炸猪排风险小?研究者认为,加热后土豆的DNA损伤之所以能远低于猪肉和牛肉,与植物组织中其他成分带来的实质性保护作用是分不开的。
虽然更多的答案还需要深入探索,但这项研究也给大家提了个醒:在平时的烹饪过程中,尽量选择在更低温度以及更短时间下准备食物,特别避免高温油炸、烧烤等方式。不然,你吃的每一口食物都在改变你,甚至会影响你的后代!
参考资料:
[1]Cross, A. J.; Sinha, R. Meat-Related Mutagens/Carcinogens in the Etiology of Colorectal Cancer. Environ. Mol. Mutagen. 2004, 44, 44– 55, DOI: 10.1002/em.20030
[2]Ramirez-Anaya, J. d. P.; Samaniego-Sanchez, C.; Castaneda-Saucedo, M. C.; Villalon-Mir, M.; de la Serrana, H. L.-G. Phenols and the Antioxidant Capacity of Mediterranean Vegetables Prepared with Extra Virgin Olive Oil Using Different Domestic Cooking Techniques. Food chemistry 2015, 188, 430– 438, DOI: 10.1016/j.foodchem.2015.04.124
[3]Jun YW, Kant M, Coskun E, Kato TA, Jaruga P, Palafox E, Dizdaroglu M, Kool ET. Possible Genetic Risks from Heat-Damaged DNA in Food. ACS Cent Sci. 2023 Jun 1;9(6):1170-1179. doi: 10.1021/acscentsci.2c01247. PMID: 37396864; PMCID: PMC10311654.
来自: 生物谷
更多阅读:





