2023年,品牌安全在中国的发展继续积势前行,在中广协近7年的标准制定、无效流量研究和实践,以及国际认证的推进下,中国媒体无效流量的比例已取得领先于全球的显著成果。本期媒介直通车聚焦于过去1年中国市场上无效流量、广告可见度以及语义品牌安全的最新动向和成果,旨在帮助营销人员掌握BAV在中国发展的脉络和动向。
主要核心观点:
- 中国无效流量比例低于全球平均水平:2022年中国总体IVT比例为5.93%,比预估全球IVT比例11.88%低将近50%。
- 中国互联网电视广告曝光占比相比亚太、美国和欧洲更高,无效流量比例为4.46%:互联网电视大屏广告占互联网广告总曝光的1/4,总体流量质量高于展示广告和视频广告。
- 广告可见度监测本土新标准制定中,未来或呈增长趋势:行业统一监测SDK媒体安装率低,中广协部署替代方案,相关标准制定中,未来可见度监测将以更安全的方式再次起航。
- 语义品牌安全监测需求增长,社媒和AIGC成品牌安全关注重点:国家起草法规约束AI内容生成,社交媒体负面新闻和AIGC成近2年品牌安全最大威胁。
中国数字广告行业在阻止IVT方面态度严肃,无效流量比例仅占5.93%,优于全球水平
2023年3月,TAG最新的亚太无效流量报告发布,其中首次包含了中国地区的无效流量情况概览。报告集合了国双,秒针,Talkingdata和RTBAsia于2022年全年监测到的桌面端、移动web端和移动APP端的展示和视频广告以及互联网数字大屏广告共1.66万亿次曝光。2022年中国总体IVT比例为5.93%,比预估全球IVT比例11.88%低将近50%。


如上图所示,中国无效流量的分布模式和其他国家类似,桌面展示广告拥有最高的无效流量比例。尽管如此,中国展示广告总体IVT比例7.66%仍低于全球水平10.67%,视频广告在中国的IVT比例为4.65%,对比全球视频广告质量更为优质,IVT比例将近低了10个百分点。
2023年广告可见度监测在中国媒介环境下依旧推广阻力重重,相关标准制定中,或将为可见度监测带来新生机
中国媒体对广告生态系统具有强大的影响力,同时移动应用程序流量占比大,由中国广告协会委托MMA中国开发的行业统一监测SDK在媒介安装度、接受度上近年来并无增长或呈向好趋势。2022年全年由中广协推广的广告可见度测试,最终也未给可见度监测带来新的生机。过去中国行业统一监测SDK的推广,受到媒体对安全风险的顾虑挑战,并且在SDK的知识产权归属问题上未有最终定论,导致在可见度监测上进展缓慢。另外MRC的和CMAC的可见曝光标准文件中,都缺乏相关实证研究内容的披露,标准确立的说服力略显不足。因此在2022年,中广协同步邀请中国本土广告验证公司rtbasia公司带头起草《互联网广告第三方监测传输接口技术规范》团体标准,该标准将明确约定广告可见度监测的数据规范,但不限制具体技术实现方法。2023年年中,中国传媒大学的研究课题《基于脑电研究的互联网视频广告可见曝光测量标准》也正式由中广协立项。随着标准在未来的推出,可见度监测将以更安全和可接受的方式重现数字营销市场。
中国目前缺乏实际活动监测数据,因此2022全年广告见度基准不得而知。但我们可以通过国外监测公司的数据观察下全球重要市场的可见度水平。根据美国广告验证公司IAS的2022年上半年的数据显示,全球可见度水平总体略优于亚太,移动web端的广告可见度最低。在亚太地区,桌面端视频的可见度比例为76%,高于其他广告形式。而在全球层面,移动APP视频的可见度比例最高,达到81.7%。

语义品牌安全监测需求增长,监管部门、媒体和品牌主3方均发力约束内容安全
从群邑集团内部客户对语义品牌安全的态度看,近期已有客户不断测试新媒体的品牌安全监测,并将落实到实际活动投放监测中。语义品牌安全监测需求最近呈上升趋势。在政府监管层面,5月份,国家网信办开展“清朗·规范重点流量环节网络传播秩序”专项行动,清理炮制虚假新闻等扰乱网络传播秩序信息,清理虚假新闻信息83.5万条。
未来国家网信办将继续推进专项行动,维护网民获取权威真实新闻信息合法权益,营造清朗网络空间。
媒体层面,5月9日,抖音发布人工智能生成内容规范暨行业提议,要求发布者对人工智能生成内容显著标识并对产生的后果负责等11条平台规范与行业创意。规范中提到:禁止用户利用生成式人工智能技术创作,发布违背科学常识、弄虚作假和造谣传播的内容。此规范是对国家网信办此前公布的《生成式人工智能服务管理办法》的有力呼应,也是对平台内容安全的有利约束。
温馨提示:阅读过半,精彩继续~
中国和国际品牌安全监测的发展区别
中国媒体环境受国家相关法规和平台自身公约约束,因此相对“无菌”。《中国互联网广告投放监测及验证要求》中对潜在需要规避的内容类型做了分类:如成人内容、药物/酒精/管制药品、极端的图像/明显暴力内容等共12大类。而在国际上,主流广告验证公司主要采用GARM(Global Alliance for Responsible Media)的品牌安全和品牌适合性分类。

对比中外标准的品牌安全分类,除对地域特定性的调整,如武器弹药,可以发现其余分类大体相同。国内各广告验证公司根据标准大方向制定了各自的分类。但最大的区别在于GARM对12大分类,根据内容的安全风险程度,还可进一步划分为品牌安全底线,高风险,中风险和低风险。所以中国目前谈及的品牌安全,主要是指品牌安全底线(Brand Safety Floor),是任何广告主都需要屏蔽的内容。
国内目前从平台功能上和分类分级上,由于并不采用GARM,因此一定程度上,中国还未发展出品牌适合性(Brand Suitability)的概念。但在群邑实际的品牌安全监测实例中,我们发现从客户需求端,对品牌适合性提出了要求。
对于更重视品牌安全的企业,品牌安全底线分类已无法完全满足需求,广告主更希望对不符合自身品牌价值和调性的分类和负面新闻做出及时的判别。对比中外广告验证平台,主要区别如下:
社交媒体的品牌安全成为广告主2022年最担忧的问题
事实上,品牌适合性的违规率可能随时随地飙升。根据DoubleVerify的数据显示,在2020年疫情期间违规率上升后,品牌适合性全球违规率连续第二年保持在7.1%。这个良好的结果主要由采用了pre-bid提前过滤技术而驱动。

然而,从宏观角度来看,违规率可能会欺骗性。品牌适合性违规率每日都会飙升或下降。选举、经济事件、地缘政治担忧,甚至名人崩塌都会导致新闻周期性的波动。事实上,品牌适合性违规率可能在一天内波动高达27%。
中国方面目前缺乏品牌不安全率或者品牌适合违规率的基准,但从秒针2022年的KOL流量全年分析看,2022年,KOL平均无效粉丝占比达53.2%,相比2021年平均无效粉丝下降1.6%,但仍超半成。社交媒体上大量的实时负面新闻以及数据水分对社交媒体的品牌安全是极大的挑战。根据群邑全球品牌安全团队的调研,2022年品牌安全的首要重点已经从2021年的寻找第三方cookie替代方案转为社交媒体的品牌安全。同时品牌与有害内容相关联和新渠道缺乏可衡量性仍是广告主长期关注的痛点。

群邑品牌安全团队对采买社交媒体品牌安全问题的建议
在考察社交媒体安全和用户安全问题上,群邑品牌安全团队建议从以下几方面考量:1)社交媒体自身的社区公约是否全面 2)政策执行:该平台如何执行这些准则 3)第一方控制: 品牌是否有控制其广告的展示位置的权力 4)第三方验证和控制:可以使用吗?在哪里可以使用?
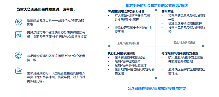
另外,针对社交媒体上的负面新闻,群邑品牌安全团队也发布了负面新闻舆情矩阵,当实时负面新闻出现时,通过考虑品牌的风险承受能力以及实施相应的第三方验证及媒介采买策略,及时地指导代理公司和品牌快速应对负面新闻给品牌带来的风险危机。

群邑全球发布社交宪章帮助广告主应对社交媒体品牌危机公关
近年来,社交媒体上的自然或人为事件新闻,以及它们与社交媒体和广告主的相关性。导致用户和品牌之间出现不确定性、两极分化以及加剧的讨论,而且这种模式可能会继续下去。目前在社媒品牌安全上缺少一套分析研判、引导应对机制,同时缺乏合理的处理行为程序和准则。基于此背景,群邑在全球层面发布了社交宪章,该宪章通过5个步骤的详细指导,帮助客户和广告代理公司驾驭不确定的环境,避免品牌安全风险,并做出正确的投资决策。更多细节可联系群邑中国智库团队。

2023年重点:阻止和减轻AI带来的品牌安全风险
AI赋能新闻生产呈星火燎原之势,人工智能的发展使得虚假信息的生成更加迅速并且内容更加模仿人类风格,使得公众难以分辨真伪和来源。而虚假信息则会进一步污染语料库,如不加以监管,未来媒体平台或将充斥虚假信息。信息监督组织NewsGuard最近一项分析发现,超过140家全球大品牌在不知不觉中通过广告为不可靠的AI生成新闻网站提供支持。虚假新闻已经对广告主的投放直接带来了品牌安全的威胁,因此对生成式人工智能进行系统监管迫在眉睫。中国和欧盟在通过法规监管人工智能方面走的相对靠前。2023年4月,中国《生成式人工智能服务管理办法 (征求意见稿)》正式公开征求意见。同年6月,欧盟《人工智能法案》进入最终谈判阶段。

AIGC只要可以衡量它,就可以减轻它的品牌安全风险。除了法规监管,群邑品牌安全团队提倡营销行业使用技术,包括生成式AI技术,以发现合成内容。一旦可以进行衡量,在品牌安全层面就可以做出优化决策。
目前国内外公司在技术层面对AIGC识别已做出初步尝试。在国外,一些公司已联合起来成立内容起源和真实性联盟(C2PA)组织,该组织成立于2021年,旨在为各种类型的内容开发技术标准。C2PA成员公司TruePic用其SDK可为照片的原创性提供电子签名,并可对深度合成的内容打标签识别。其他公司比如Zefr使用 机器学习和真人核查相结合的方式,来检测合成的错误信息。在中国方面,依托人民网建设的传播内容认知全国重点实验室推出的国内首个AI生成内容检测工具AIGC-X,通过它可以快速区分机器生成文本与人工生成文本,准确率高达90%。另外,美亚柏科开发的的慧眼系统可对深度伪造视频图像做出检测与鉴定,助力于AIGC内容的识别。不管是从监管法规还是到技术手段,所有这些都是有效的手段,并显示了当前AI风控任务的广度。
数据来源:
TAG ,IAS,网络资料整理,DoubleVerify,秒针,群邑,NewsGuard
来自: 群邑智库
更多阅读:

