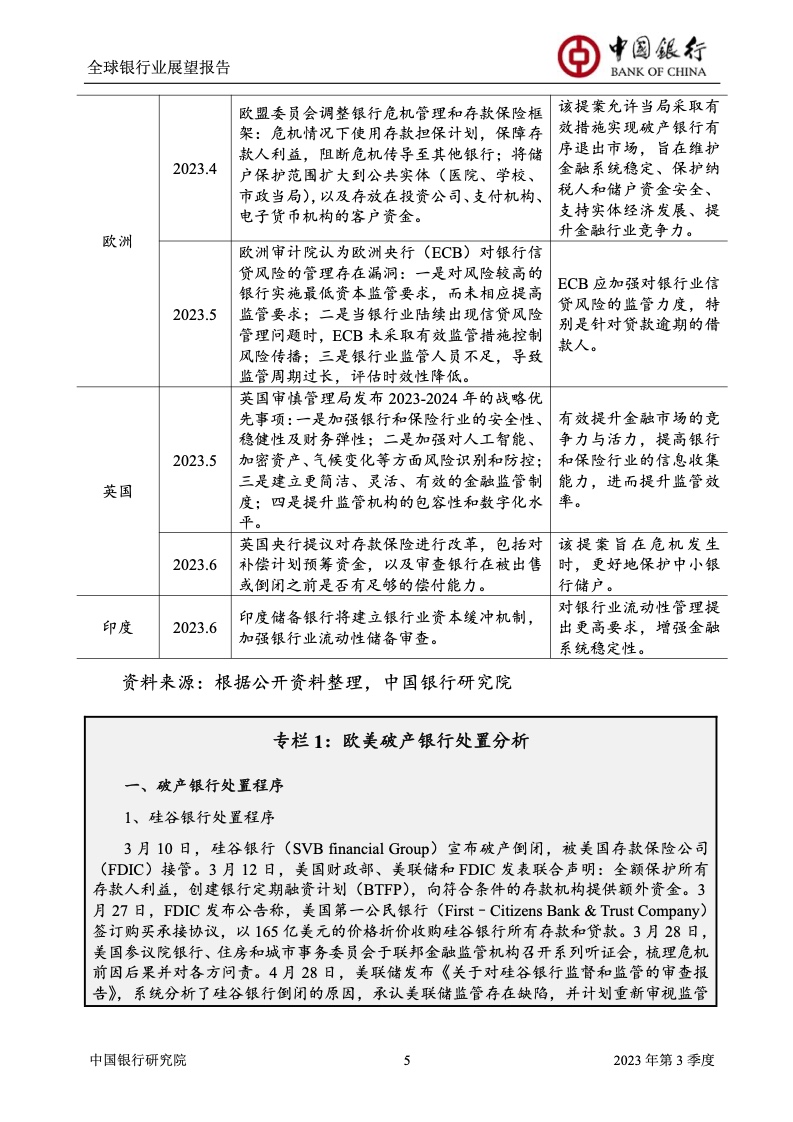
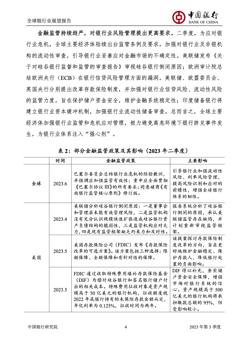
中国银行研究院:2023年第三季度全球银行业展望报告 2023 年三季度,全球经济增长依旧低迷,长短期风险 因素交织,银行业经营承压,信用风险和流动性风险突 出,规模扩张和资本补充受阻。 2023 年三季度,中国经济持续复苏,银行业经营量效 并重,稳妥推进各项业务开展,依靠稳健盈利提升抗风 险能力,保障资产质量和资本充足水平。 当前,全球银行业面临较大风险挑战,本期报告围绕 欧美银行流动性风险、疫情以来中国银行业资产质量、 按揭贷款早偿风险、消费者保护问题等进行专题分析。 更多阅读:德勤咨询:2020年全球银行业和资本市场展望中国银行研究院:2025年第二季度全球银行业展望报告IHS Markit:预计2030年全球银行业人工智能商业价值达到3000亿美元全球银行业计划裁员规模创2015年以来最大全球银行业调查:46%的银行将技术驱动的客户体验至关重要,AI投资成为竞争关键消费者品牌报告:寻找真相中国人民银行:2019年第一季度城镇储户问卷调查报告K-12报告:2017-2018全球数字学习现状Demand Gen :制造商将数字转换扩展到销售和营销报告TechEquity:2025年人工智能与劳动力发展报告Salesforce:2021年联网消费者报告Analysis Group:2020年全球苹果应用商店生态系统研究报告中国移动:2020年一二线城市银发族数字化生活洞察报告Haivision:2023年广播行业转型报告Sensor Tower:2023年欧洲健康和健身应用报告