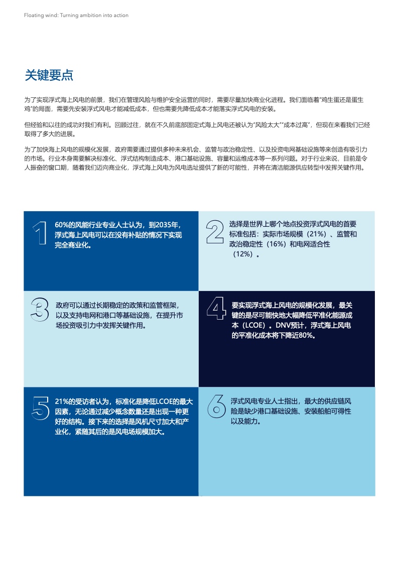
浮式风电: 化雄心为行动 未来30年间,全球范围内要安装的浮式海上风电装置容量将达到300GW左右,需要约2万台风机 ,每台风机将安装在重量超过5000吨的浮式机组,并使用大量系泊缆绳予以固定。如果这些缆绳首尾相连,差不多可以绕地球两圈。但是风力发电要充分发挥潜力,还需要克服一些挑战。 为了能更好了解行业对于这些挑战的看法以及如何解决挑战,DNV对世界各地的浮式海上风电专家开展了调研。 更多阅读:消费者品牌报告:寻找真相国家能源局 :2019年上半年风电并网运行情况迈向零碳:基于科技创新的绿色变革国际能源署:2021全球能源评估报告中国石化:2019中国能源化工产业发展报告中石化联合会:2022年中国石油和化学工业经济运行报告Ember:2023年全球电力评论IEA:2022年世界能源投资报告自然资源保护协会:“十四五”电力行业煤炭消费控制政策研究欧佩克:2020年世界石油展望报告(332页)能源基金会:地方政府参与全国碳市场工作手册IEA:2020年能源发展报告WWF:中国绿色电力消费能力提升专题研究报告联合国环境规划署:2019年碳排放差距报告德勤咨询:2021年中国企业脱碳准备度调研报告