科学家们研究了导致COVID-19的冠状病毒SARS-CoV-2是否能影响感染者的视觉和深度感知。在一项新的研究中,来自澳大利亚格里菲斯大学和韩国化学技术研究院等研究机构的研究人员想要了解SARS-CoV-2如何影响眼睛,以及它是否可以作为一种病毒感染途径。他们发现眼睛和三叉神经(trigeminal nerve)容易受到SARS-CoV-2的影响,而且在动物模型中,这种病毒可以通过呼吸道,经由大脑感染眼睛。
相关研究结果于2022年12月12日发表在Nature Communications期刊上,论文标题为“Ocular tropism of SARS-CoV-2 in animal models with retinal inflammation via neuronal invasion following intranasal inoculation”。

论文共同作者、格里菲斯大学的Suresh Mahalingam教授说,当视神经炎症、异常液体堆积和免疫细胞浸润导致视网膜变厚时,SARS-CoV-2就会开始影响视力。“这种病毒可以通过眼睛后面的神经组织感染眼睛,这些神经组织在眼睛的视觉方面起着作用,并为视觉目的发送信号。这种视网膜炎症的结果是由于视力模糊而导致深度感知的下降。”这种视力模糊似乎只是症状性的,而不是眼睛组织的永久性变性。它也只可能影响非常少的人。
论文共同作者、格里菲斯大学博士生Wern Hann Ng先生说,虽然很多关于COVID-19的研究都集中在呼吸道感染上,特别是在肺部和鼻腔区域,但对眼睛的关注却不多。

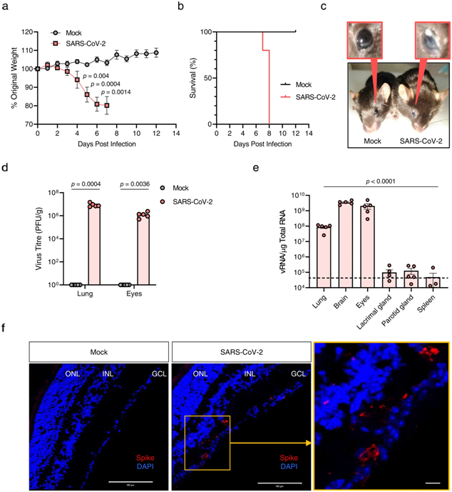
SARS-CoV-2感染小鼠眼部的临床特征和病毒滴度。图片来自Nature Communications, 2022, doi:10.1038/s41467-022-35225-1。
他说,“我们发现这种病毒确实可以通过正常的鼻内途径感染眼睛,但如果这种病毒的飞沫直接接触到眼睛,也可以感染眼睛。为了感染组织或器官中的特定细胞,这种病毒会附着在ACE2受体上,这种受体在肺部、扁桃体、鼻腔、肾脏和心脏中大量存在,这就是为什么针对这些器官发表了很多报告,但是我们发现ACE2受体在眼睛中也存在,因此有利于感染。”
这些研究结果使人们对COVID-19疾病有了新的认识,并可能促进开发针对COVID-19患者的治疗策略。
参考资料:
Gi Uk Jeong et al. Ocular tropism of SARS-CoV-2 in animal models with retinal inflammation via neuronal invasion following intranasal inoculation. Nature Communications, 2022, doi:10.1038/s41467-022-35225-1.
来自: 生物谷
更多阅读:
