炎症性肠病 (IBD) 是一种影响全球数百万人的慢性疾病,但确切原因仍未完全了解。一些研究表明免疫系统反应失调是罪魁祸首,而有的专家认为是肠道和环境因素的失衡。然而,一项最新研究声称病因可能来自某些食物。
根据加拿大McMaster University最近的动物研究,一种称为“Allura Red AC”的常见食用色素会干扰肠道屏障的功能,影响肠道健康,促进炎症,甚至可能引发克罗恩病和溃疡性结肠炎等炎症性肠病。该研究发表题为“Chronic exposure to synthetic food colorant Allura Red AC promotes susceptibility to experimental colitis via intestinal serotonin in mice”,发表在Nature Communications杂志上。
来源:https://www.nature.com/articles/s41467-022-35309-y
Allura Red AC(AR),俗称“诱惑红”,是一种常见于食品中的食用色素。它可以使食品呈现红色并且可溶于水。它没有任何营养价值或健康属性,目前在丹麦、比利时、法国、德国、瑞士、瑞典和奥地利已被禁止使用。在生活中,AR用于为糖果、饮料、乳制品和谷物添加颜色和质地,通常是为了吸引儿童。
越来越多的证据表明饮食在 IBD 的发展中起着举足轻重的作用,乳化剂、稳定剂和合成着色剂等食品添加剂被广泛用于改善加工食品的质地、保鲜和美观。已有多项相关研究报告说,大量使用这些食品添加剂,如麦芽糖糊精和二氧化钛,以及在食品加工过程中添加的成分,包括膳食乳化剂(聚山梨醇酯和羧甲基纤维素)和人造甜味剂会使肠道微生物组发生变化,肠道通透性增加,粘液屏障厚度降低,并促进结肠炎。
5-羟色胺 (5-HT) 是一种神经递质和激素,可响应肠道环境刺激调节 GI 生理功能。以往的研究证明,较高的粘膜5-HT会导致促结肠炎发生的肠道微生物群,增强对结肠炎的易感性。
为了解 AR 对结肠炎发展的影响,研究人员将C57BL/6 暴露于 AR 12 周,随后 用3.5% 葡聚糖硫酸钠(DSS,结肠炎诱导剂)处理持续 7 天。小鼠在 DSS 期间暴露于 AR。结果发现,在没有 DSS 的情况下,暴露于 AR 的小鼠体重减轻,这在 DSS 中进一步加剧。与 DSS 处理的小鼠相比,AR 暴露的 DSS 处理小鼠 (AR-DSS) 显示疾病活动指数 (DAI) 增加,结肠长度和结肠重量也显著增加。这些数据表明DSS可诱导结肠炎,AR能够加剧DSS诱导的小鼠结肠炎。
来源:https://www.nature.com/articles/s41467-022-35309-y
为了进一步探讨 AR 在结肠炎发展中的作用,研究人员使用了成熟的T细胞转移慢性结肠炎模型。结果发现,AR 暴露加剧了 T 细胞诱导的结肠炎模型的发展。
来源:https://www.nature.com/articles/s41467-022-35309-y
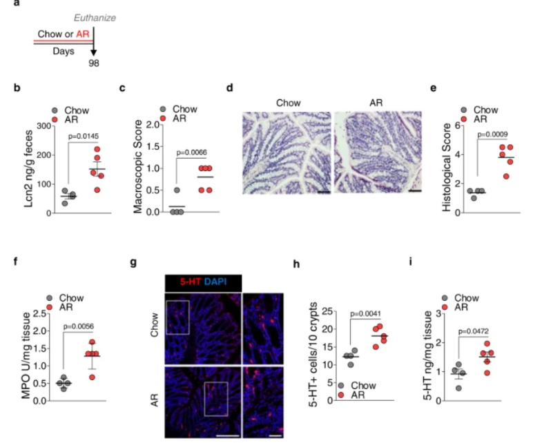
之后研究人员探究了AR是否会在没有DSS的情况下促进低度结肠炎症,将小鼠暴露于 AR 14 周,并且各组之间的食物摄入量没有差异。暴露于 AR 的小鼠血清中 AR 浓度为 4.41 ± 1.96 ng mL -1,粪便 LCN2 水平高于对照。暴露于 AR 的小鼠结肠中 5-HT+细胞的数量也增加,同时结肠 5-HT 水平和IL-1β,IL-6, TNF-α 水平显著高于对照小鼠。同时发现,AR能够损害肠上皮屏障功能,并在没有结肠炎诱导剂DSS的情况下诱导低度结肠炎症。
来源:https://www.nature.com/articles/s41467-022-35309-y
进一步研究发现,Allura Red AC 扰乱肠道微生物群可增强结肠炎易感性。
来源:https://www.nature.com/articles/s41467-022-35309-y
总之,我们每天的日常生活中接触各种各样含有化学物质的食品。有些饮食中特别富含合成着色剂,如:柠檬黄、日落黄、靛蓝,在糖果、辣条和饮料的制作中很常见,这些着色剂可以起到增加美观、吸引消费者的作用。尽管确定了与慢性病相关的几种饮食风险因素,但这些饮食成分对 IBD 发病机制的作用仍待研究。本研究发现在小鼠健康的条件下,广泛使用的合成着色剂 AR 通过肠道微生物群依赖性和非依赖性途径中的结肠 5-HT来增强结肠炎易感性。
来源:https://www.nature.com/articles/s41467-022-35309-y
AR 能够加剧 DSS 诱导的结肠炎并诱导低度结肠炎症。此外,该研究结果表明,AR 暴露引起的结肠炎症与较高的结肠 5-HT 水平相关。先前已经表明,5-HT直接下调肠上皮屏障蛋白,这表明结肠中增加的血清素5-HT 可能会加剧 AR对肠上皮屏障功能的损害。
随着我们对肠道菌群紊乱与 IBD 之间关联的了解不断加深,饮食等环境因素的影响正日益成为一个公共卫生问题。该研究结果提供了关于 AR 在促进小鼠结肠炎中的潜在作用的重要数据,并保证进一步研究其他常用食用染料在结肠炎发病机制中的作用。此外,未来的研究有必要确定是否在人体中也有相同的影响。因此,这项研究不仅会促使对其在许多行业中的使用进行审查,还会提高公众意识,以防止对健康造成不利影响。
加拿大麦克马斯特大学的 Waliul Khan教授将这一“令人震惊”的发现描述为公共卫生领域的重大进步。
来源:https://www.nature.com/articles/s41467-022-35309-y
撰稿 | Cathy
编辑 | cici
更多阅读:






