一、行业洞察
远程发布全场景零碳智慧物流方案
11月7日,远程新能源商用车在品牌日上远程公布了创领行业发展的全场景零碳智慧物流方案——天地一体化系统,将成为国内首个物流开源系统。11月11日,远程超级VAN收获首笔1000台海外订单。
前三季度财报显示商用车企业盈利承压严重
江铃公示全新纯电动载货底盘
第364批公告公示中,江铃公示2款纯电动载货底盘,采用博世电机不同功率版本,全新造型,全新新能源底盘、电驱桥设计。
此外,重汽公示一款插电式混合动力冷藏车,玉柴公示一款换电式底盘。
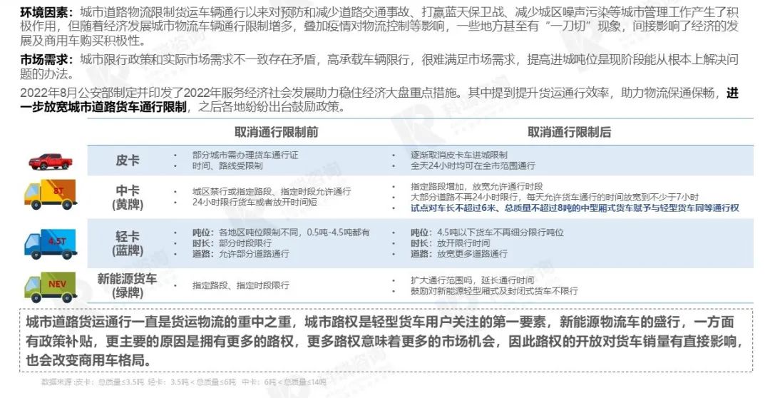
放宽城市道路货车通行限制背景

拥有城市路权各车型应用场景
10月经济恢复向缓,防疫20条与楼市16条有望扭转预期
10月疫情再次多点爆发、地产加速下行、出口转弱,带动消费和投资需求放缓,拖累经济恢复向缓。展望未来,出口仍将回落且疫情仍有不确定性,但是防疫20条与楼市16条等政策推出,有利于扭转不利预期。
蓝牌新规下汽油小卡优势
随着蓝牌新规正式落地,城配物流轻卡迎来了巨大的变革。大吨小标、十吨王等不合规产品消失,城配轻卡向标载化,合规化的方向发展;在标载前提下汽油小卡承载2吨,与柴油小卡、轻卡一致甚至高于自重较大的轻卡。
2022轻型商用车市场销量预测
未来中国经济逐步进入中速、高质量发展阶段,需求结构逐渐由投资型向消费型转变,区域发展将逐步趋向均衡,货运弹性下降,货运市场格局将更加合理。
轻型商用车整体需求逐渐趋于稳定,市场需求逐渐回归产品本源,需求逐渐均衡。
从产品维度,产品逐步趋于高端化,场景定制化,进入创新和精耕细作阶段,因此会出现一个明显的回落沉淀期。
更多阅读:








