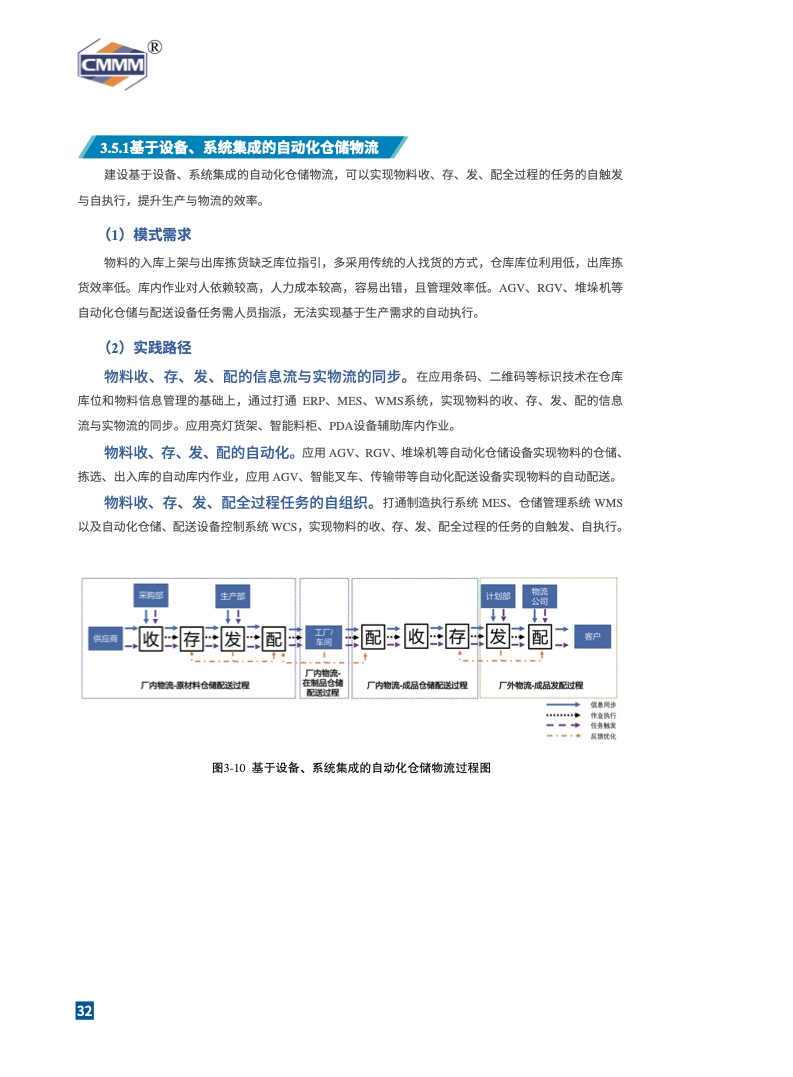
《智能制造能力成熟度模型白皮书(1.0)》自2016年发布以来,受到业界广泛关注和应用,并于2020正式发布《智能制造能力成熟度模型》(GB/T 39116-2020)国家标准。6年多来,电子标准院联合业界同仁聚焦CMMM砥志研思,总结应用方法,梳理实践经验,编写完成《中国智能制造发展研究报告:能力成熟度》,展示了我国智能制造发展的优秀实践。
CMMM 2.0以灵活应用CMMM为主题,创新性的提出了CMMM是可拆解、可组合、可配置的柔性模型。从企业应用视角出发,阐述了CMMM的内涵原理和应用价值,指引不同类型、不同行业的制造企业站在系统、全局的角度统筹考虑智能制造规划,选择正确的路径实施智能制造过程改进工作,对企业持续提升智能制造能力成熟度水平提供理论参考。基于智能车间、智能工厂、智慧供应链三个层级的建设需求,提出CMMM深度赋能智能制造工程建设思路,引导企业锚准业务目标,按图索骥高效实施智能化建设。
CMMM 2.0中凝结了300多家制造企业的实践经验和方法路径,提出了当前阶段制造企业重点实施的设备全生命周期管理、自组织柔性生产、可持续制造等八大高价值实践模式,给出了不同模式的实践路径,对企业持续提升智能制造能力成熟度水平提供实践指导。
为贯彻落实《“十四五”智能制造发展规划》,推动“制造企业智能制造能力成熟度水平明显提升”转型升级目标,中国电子技术标准化研究院将广泛联合业界同仁,共同推动CMMM落地应用,支撑全国开展CMMM评估,持续总结 CMMM实践路径,为更多行业、更多领域提供智能制造能力提升路径指引,为企业绘制 “看得懂”“走得通”“用得上”的智能制造改进提升导览图。望通过本报告的发布能够让更多企业、专家了解 CMMM,为我国制造企业提升智能制造能力水平贡献力量。
更多阅读:

