由中国旅游研究院和无锡市人民政府联合主办,无锡市文化广电和旅游局承办的 “2022 中国城市旅游发展论坛” 在江苏省无锡市召开。会上,中国旅游研究院助理研究员李慧芸代表课题组发布了《无锡乐游指数报告 2022》。报告核心内容如下。
一、项目背景
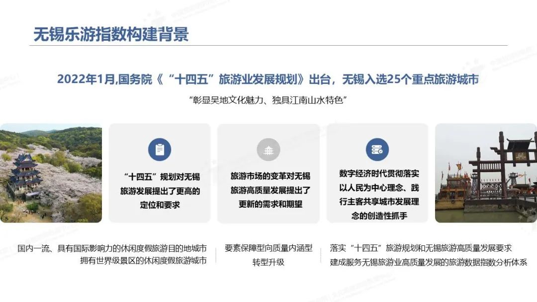
2022 年 1 月,国务院发布《“十四五”旅游业发展规划》,其中在优化旅游城市和旅游目的地布局中提出,加快推进建设 25 个重点旅游城市,无锡市成功入选。当前,城市旅游对于目的地便利的交通枢纽、现代化的城市布局、国际化的商业环境、先进的治理水平以及浓厚的城市文化氛围提出更高的要求。无锡旅游发展正在由过去要素保障型向质量内涵型转型升级。在全力奋进落实 “十四五” 规划要求以及无锡旅游高质量发展的背景下,构建无锡乐游指数将是有利抓手和提升效率的集中体现。如何以更高的站位和标准提升旅游大数据的价值,更好的发挥旅游数据的透视作用和决策支撑效能,建成服务高质量发展的旅游数据体系成为无锡当前迫切要解决的问题。
二、评价模型
依托中国旅游研究院旅游经济运行监测预警和游客满意度理论,在旅游功能系统模型的基础上,从需求演化和供给创新出发,聚焦城市美誉度、业态活力度、服务便利度、项目乐玩度和综合满意度五大维度,建立 “无锡乐游指数五维模型”。
无锡乐游指数共由 22 个综合指数构成,数据主要来源于中国旅游研究院(文化和旅游部数据中心)“全国旅游市场景气监测与政策仿真平台” 以及无锡市 “无锡全域旅游智慧监管服务平台”。
三、评价结果
2022 年无锡乐游指数波动上升,精准反映了无锡市文化和旅游市场强劲的发展态势。尽管疫情仍然是当前影响旅游发展的主要因素,与全国稳开、低走、缓升的旅游经济宏观态势相比,无锡文化和旅游市场表现出了强劲的发展潜力。
1. 无锡城市美誉度持续处于高位,城市文化形象在旅游交流中升华
无锡乐游指数评价结果显示,无锡的城市旅游文化形象美誉度持续处于高位,在构成美誉度的三个核心指标中,传播指数受疫情影响较为明显。疫情常态化下,“想去而不可达” 的状态一定程度上降低了外来游客的关注,但长久以来形成的对无锡城市旅游文化的认同仍为无锡旅游发展赢得了良好的口碑。
中国旅游研究院(文化和旅游部数据中心)2022 城市旅游专项数据显示,鼋头渚、南长街、惠山古镇、灵山、蠡湖共同构成了外地游客和本地居民心中的无锡文化地标 TOP5。
2. 无锡旅游吸引力与业态活力度正相关,新业态表现出更强的韧性
景区作为旅游活动的典型空间和经典业态,仍是当前影响旅游吸引力的核心要素。无锡乐游指数结果显示受无锡本地疫情和主要客源地上海疫情的双重叠加影响(3 月、4 月和 7 月),景区度假区、住宿等传统旅游业态活力度出现明显波动。
相较于传统旅游业态而言,乡村旅游、夜间旅游等新业态和产品则表现出了更强的韧性,为市场复苏和产业振兴提供了坚定的市场基础。具体来看,疫情影响下,乡村文旅活力指数和夜间文旅热度指数变化幅度较小。以上表明,一是短途可达的 “微度假” 正成为无锡旅游消费新常态,乡村旅游呈现稳中向好的趋势,疫情在制约旅游发展的同时也在重塑无锡旅游发展的格局;二是以夜间消费集聚区为核心的夜间经济持续升温并激发消费活力,夜间文旅消费作为城市活力的“晴雨表”,业已成为无锡城市活力的新标志。
3. 无锡旅游服务便利度指数位于全省前列,持续赋能旅游新业态发展
无锡便利度指数较高是文旅产业资源空间分布不断密集、城市资源旅游化不断加深,主动响应旅游发展需求的结果。无锡乐游指数结果显示,2022 年前 10 个月无锡旅游便利度指数平均值是 107.58,总体处于高位稳定状态。以文化和旅游产业资源空间分布密度指标为基础,围绕 “吃、住、行、游、购、娱” 六要素,进一步分析江苏省各地市的文旅产业资源空间分布密度,通过排名看出,无锡各项排名符合其经济发展水平,尤其在公园、娱乐等资源密集程度上表现优异。
无锡便利化的城市旅游服务助力旅游新业态发展。凭借公园类资源高密度分布以及其他高便利度的旅游服务,“露营” 在无锡旅游市场蓬勃发展,深受游客喜爱,其中人气指数前三位分别是大剧院南草坪、尚田小镇和梅园。
4. 旅游与休闲的边界趋于消失,主客共享的无锡乐玩度不断增强
旅游休闲需求的碎片化和消费的日常化正逐渐成为无锡旅游的常态。中国旅游研究院(文化和旅游部数据中心)2022 城市旅游专项数据显示,游客在城市旅游中更在乎餐饮美食、文化氛围和项目场景的体验。
随着休闲要素向主客共享的生活空间不断覆盖,外地游客与本地居民的行为偏好和行为模式呈现出趋同的倾向。无锡排骨、阳山水蜜桃、梁溪脆鳝、玉兰饼、无锡小笼共同构成了外地游客和本地居民心中的无锡美食 TOP5。清名桥历史文化街区、拈花湾、梅里古镇、荡口古镇、飞马水城、南长街共同构成了外地游客和本地居民夜间出游的 TOP5。
5. 无锡满意度位居全国前列,游客高获得感彰显了旅游高质量发展
近 15 年的全国主要旅游城市满意度排名显示,无锡的游客满意度一直处于国内前列。满意度性价比分项指数从 2020 年第一季度的 79.43 上升到 2022 年第三季度的 88.05,实现了较大突破。现场调查中的满意度各分项得分顺序在不断发生变化,但 “实际需求满足程度” 指标一直位于前列,显示游客在无锡旅游总能拥有较强的获得感,是无锡市旅游经济高质量发展的重要体现。
四、结语
未来,中国旅游研究院(文化和旅游部数据中心)将继续联合无锡市文化和广电旅游局,加强旅游数据分析研究,持续优化无锡乐游指数评价指标体系,进一步强化评价结果的运用。
更多阅读:









