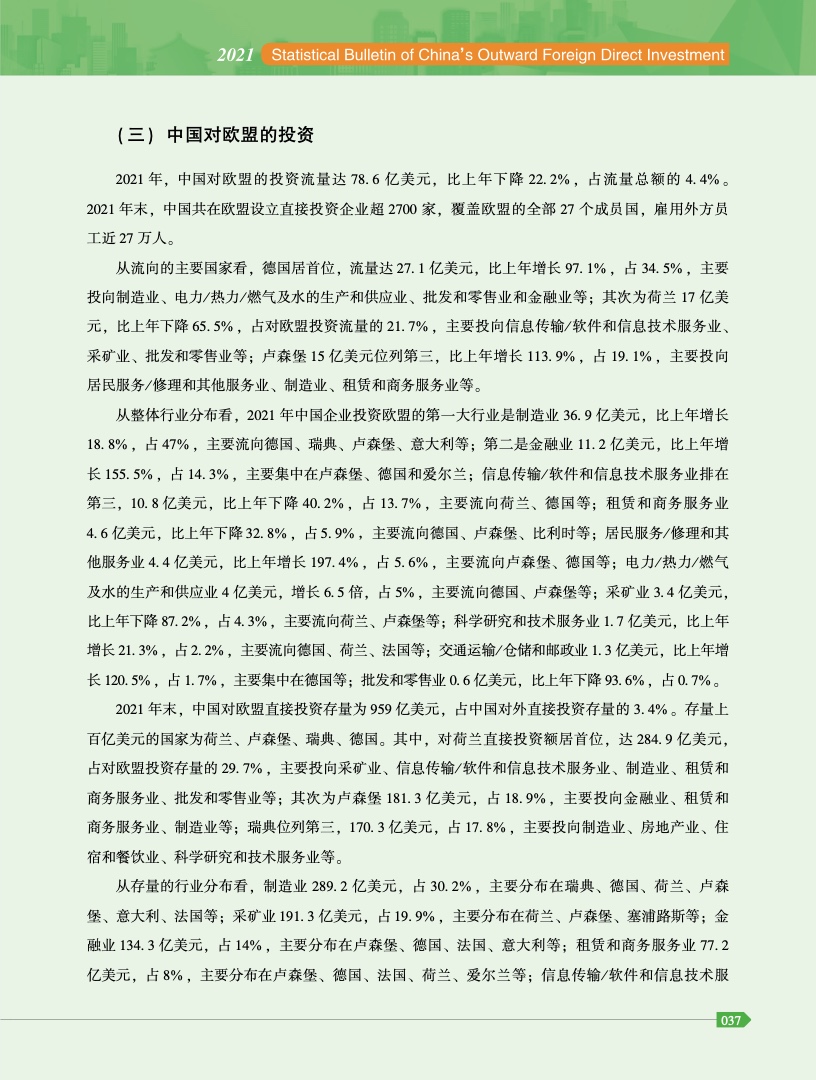
2021年度中国对外直接投资呈现以下特点:
一是对外投资大国地位稳固。2021年,中国对外直接投资流量1788.2亿美元,比上年增长16.3%,连续十年位列全球前三。2021年末,中国对外直接投资存量2.79万亿美元,连续五年排名全球前三。2021年中国双向投资规模基本相当。
二是投资结构不断优化。2021年,中国对外直接投资涵盖国民经济的18个行业大类,其中,八成投资流向租赁和商务服务、批发零售、制造、金融、交通运输领域,流量均超过百亿美元。2021年末,租赁和商务服务、批发和零售、金融、制造等行业投资存量均超千亿美元。
三是对“一带一路”沿线国家投资持续增长。截至2021年底,中国在“一带一路”沿线国家设立企业超过1.1万家,约占中国境外企业总量的1/4。2021年,对“一带一路”沿线国家直接投资241.5亿美元,创历史新高,占中国全年对外投资流量总额的13.5%;年末存量2138.4亿美元,占存量总额的7.7%。
四是地方企业对外投资活跃。2021年,地方企业对外非金融类投资877.3亿美元,占57.7%。2021年末,地方企业在境外设立非金融类企业数量占比达86.3%,广东、上海、浙江列前三。
五是互利共赢效果显著。2021年,对外投资带动货物出口2142亿美元,比上年增长23.3%;带动货物进口1280亿美元,增长44%。当年境外企业向投资所在地纳税555亿美元,比上年增长24.7%;为当地提供约395万个就业岗位。

更多阅读:
