国外曾有过一项火出圈的投票你认为最中国的行为是什么?一条被赞了400多次的高票回答是:喝热水。
(图片来源:Quora)
中国人有多爱喝热水呢?
正所谓“一天八杯白开水,不喝不是中国人”。不管是感冒发烧、头疼胃痛,还是游山玩水、解渴解乏,身为一名成熟的华夏儿女,每个人的手里都会“不约而同”抱着热气腾腾的保温杯。
热水,仿佛是中国人特有的标志,以其“有病治病、无病强身”的特有功效,以不变应万变的姿态,稳居最便宜的保健品之首,比秋裤还要无所不能。
可谁能想到,日新月异的21世纪,深受国人喜爱的热水居然翻车了!
国际癌症研究机构(IARC)曾发表在《Lancet Oncology》上的一篇报告首次显示:65℃以上的热饮可能会引发食道癌或者喉癌,属于2A类致癌物(意为“很可能对人类致癌”)。
随后,美国癌症学会的研究人员也发现,每天喝超过700毫升(约2大杯)水温超过60℃的热水会使得患食道癌的风险增加90%。(天呐,太可怕了)
巧合的是,同样由国际癌症研究机构牵头开展的一项研究也发现,相比食物温度适中且细嚼慢咽,习惯吃得烫而且又吃得快的人,食管鳞癌风险最高竟增加近4倍!

(图片来源:Lancet Oncology)
纳尼?深深刻在中国人骨子里的“热水情节”居然会致癌!14亿中国人表示“我不理解”。虽然喝热水与患食管癌的关联已经在近几年间被陆续实锤,但其诱发食管癌的分子机制仍是一个未解之谜。
近期,中国科学院李志远团队在一项发表于《英国癌症杂志》的研究中,首次揭示了热应激促进食管鳞状细胞癌发生的机制,并提出了热激活温度为54°C。
54°C低于普通人群中的膳食温度,也低于国际癌症研究署建议的高温饮食风险温度(65℃)。这一研究为癌症的预防和治疗提供了新方向。
(图片来源:BJC)
研究团队基于多年对瞬时受体电位离子通道(TRP)的研究,检测了热敏型瞬时受体电位香草酸受体(TRPV)在人食管鳞状上皮细胞的表达和功能。
出乎意料的是,与正常组织相比,食管鳞状细胞癌(ESCC)细胞和临床ESCC样本中的热敏型瞬时受体电位香草酸受体2(TRPV2)表达均明显上调。这说明TRPV2对于热应激的响应,很可能是诱发食管鳞癌的关键。

TRPV2在ESCC细胞和非肿瘤细胞(NE2)中的表达
研究者们对于这一发现欣喜若狂,为了验证这一猜想,他们设计了一系列实验。
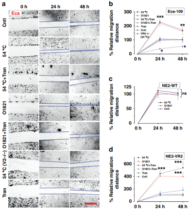
首先,他们分别在体外实验和体内实验中,以能够激活TRPV2通道的温度(54°C)对ESCC细胞进行短暂而频繁的刺激。
令人惊喜的是,体外热刺激下,ESCC细胞的增殖、侵袭和促血管生成等恶性细胞行为明显增强了;而体内热刺激则显著促进了裸鼠皮下成瘤和尾静脉注射的肿瘤转移。
热刺激(54°C)下体外水平肿瘤细胞侵袭示意图

热刺激(54°C)下体内水平ESCC细胞侵袭肺部示意图
那么,这种高温引发的癌变真的是由TRPV2介导的吗?
为了探寻TRPV2在食管鳞癌中扮演的角色,研究人员进一步使用TRPV2拮抗剂或CRISPR-Cas9方法敲除ESCC细胞的TRPV2基因,并对ESCC致瘤作用再次进行检测。
他们惊讶地发现,当抑制TRPV2作用或者使其不表达之后,ESCC细胞的增殖、侵袭和促血管生成等恶性行为竟被显著减弱了!
反之,将TRPV2过表达于非瘤细胞后,以热刺激(54°C)或TRPV2激动剂对细胞进行短暂而频繁的作用也会显著促进细胞增殖、使其呈现侵袭性并在裸鼠皮下成瘤,说明TRPV2的激活使得非肿瘤细胞肿瘤化。

TRPV2对ESCC迁移的影响(图片来源:BJC)
由此,TRPV2在热刺激致癌中的“枢纽位置”就此奠定。研究人员进一步揭示了激活TRPV2诱发癌症的信号通路,发现其作用主要受到PI3K/Akt/mTOR通路调控。当热刺激激活TRPV2时,PI3K通路也被激活,并且通过下游信号蛋白PDK1上调靶蛋白Akt1和mTORC1的功能。

热刺激参与TRPV2促进食管鳞状细胞癌的信号通路(图片来源:BJC)
讲到这里,“喝热水”引发食管癌的分子机制就此阐述明白了,相信不久后预防和治疗食管癌的药物也终将应运而生。
这项研究也再次提醒我们,“喝热水”“吃热饭”虽然有益健康,但温度仍要慎之又慎,食前“吹一吹”,莫要操之过急而伤害自己的食道哦~
[1] Loomis D, Guyton K Z, Grosse Y, et al. Carcinogenicity of drinking coffee, mate, and very hot beverages[J]. Lancet Oncology, 2016, 17(7): 877.
[2]https://edition.cnn.com/2019/03/20/health/hot-tea-linked-to-higher-cancer-risk-study-intl/index.html
[3] Masukume, G., Mmbaga, B.T., Dzamalala, C.P., et al., (2022). A very-hot food and beverage thermal exposure index and esophageal cancer risk in Malawi and Tanzania: findings from the ESCCAPE case–control studies. Br J Cancer, DOI: https://doi.org/10.1038/s41416-022-01890-8.
[4] Huang, R., Li, S., Tian, C. et al. Thermal stress involved in TRPV2 promotes tumorigenesis through the pathways of HSP70/27 and PI3K/Akt/mTOR in esophageal squamous cell carcinoma. Br J Cancer (2022). /10.1038/s41416-022-01896-2.
来自:
更多阅读:



