一项失败的临床试验导致科学突破的情况并不常见。当英国患者在一项癌症免疫治疗临床试验中开始出现不良副作用时,来自拉霍亚免疫学研究所癌症免疫治疗中心和利物浦大学的研究人员在一项新的研究中回顾了这些数据,并利用这些患者人的样本来研究出了什么问题。他们为许多免疫疗法引发危险副作用的原因提供了关键线索,并指出了治疗实体瘤患者的更好策略。相关研究结果于2022年5月4日在线发表在Nature期刊上,论文标题为“Intermittent PI3Kδ inhibition sustains anti-tumour immunity and curbs irAEs”。
论文共同通讯作者、拉霍亚免疫学研究所教授Pandurangan Vijayanand博士说,“这项新的研究显示了从早期临床试验中学习的重要性。”另一名论文共同通讯作者为利物浦大学教授、拉霍亚免疫学研究所兼职教授Christian H. Ottensmeier博士。
免疫疗法的有限成功
Vijayanand和Ottensmeier都是临床科学家。具体而言,Ottensmeier是一位治疗实体瘤患者的肿瘤主治医生。就在过去的十年里,他看到越来越多的患者由于免疫疗法的进步而健康成长。免疫疗法旨在激活免疫系统,使之杀死癌症。
Ottensmeier说,“在肿瘤学领域,免疫疗法已经彻底改变了我们对治疗的思考方式。我们可以给患者提供免疫疗法,即使他们的疾病已经转移和扩散,但仅仅三年之后,我们就可以挥手告别,告诉他们的癌症已被治愈。这是一个惊人的变化。”
不幸的是,在接受免疫疗法的实体癌患者中,只有大约20%到30%的患者能够长期缓解。有些人在接受免疫治疗后没有看到任何变化,但有些人在治疗期间肺部、肠道甚至皮肤出现了严重问题。这些副作用可能使人虚弱,甚至是致命的,这些患者被迫停止接受免疫疗法。
来自临床试验的重要教训
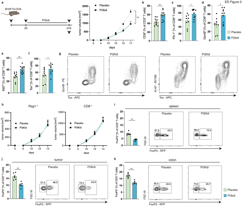
这些作者利用英国最近一项针对头颈癌患者的临床试验的样本进行研究。这些患者接受了一种叫做PI3Kδ抑制剂的口服癌免疫疗法。当时,PI3Kδ抑制剂已被证明对B细胞淋巴瘤有效,但还没有在实体瘤中进行测试。
PI3Kδ抑制剂是癌症免疫治疗领域的新产品,但是它们在抑制“调节性”T细胞(Treg)的能力方面有希望。Treg细胞通常试图阻止其他T细胞(称为效应T细胞)靶向攻击人体自身组织。科学家们抑制肿瘤内的Treg细胞,以便效应T细胞能够释放并产生杀死癌症的CD8+T细胞。
Vijayanand说,“对于肿瘤学家来说,有一种口服药片可以抑制Treg细胞是一笔巨大的财富。”不幸的是,参加这项临床试验中的21名患者中有12人不得不提前停止治疗,因为他们出现了结肠炎症,这种情况被称为结肠炎。“我们原认为这种药物不会有毒性,那么为什么会发生这种情况呢?”
论文第一作者、拉霍亚免疫学研究所讲师Simon Eschweiler博士带头努力回头看看PI3Kδ抑制剂治疗到底是如何影响这些患者体内的免疫细胞。利用单细胞基因组测序,他发现在增加肿瘤中抗肿瘤T细胞的过程中,PI3Kδ抑制剂也阻止了一种特定的Treg细胞亚群对结肠的保护。没有Treg细胞的参与,称为Th17和Tc17细胞的致病性T细胞就会进入并引起炎症和结肠炎。
很明显,这些临床试验癌症患者被给予的PI3Kδ抑制剂剂量比他们需要的要大,结果就是这种免疫疗法使肠道中免疫细胞的微妙组成失去了平衡。
Eschweiler说,导致这项新研究中观察到的毒性的途径可能广泛适用于容纳类似Treg细胞的其他器官,以及其他靶向Treg细胞的免疫疗法,如抗CTLA-4。
新的给药策略可能拯救生命
这些作者发现,间歇性给药可能是一种有效的治疗策略,这可保持持续的抗肿瘤免疫力和降低毒性。他们如今正在设计一项人体临床试验,在人体中测试这种间歇性给药策略。
论文共同作者、拉霍亚免疫学研究所教授和首席科学官Mitchell Kronenberg博士说,“这项新的研究说明了你如何能够从临床研究到小鼠研究中,观察到这些患者出现毒副反应背后的原因。”Kronenberg实验室领导了这项新研究中的大部分小鼠模型工作。
如何解释B细胞淋巴瘤临床试验中缺乏毒性的情况?Eschweiler说,在以前的研究中,淋巴瘤患者之前接受了几种治疗,导致整体免疫力下降。这意味着淋巴瘤患者在接受PI3Kδ抑制后没有相同类型或相同程度的免疫反应。与此同时,头颈癌患者是未经治疗的。他们的免疫系统没有受到损害,因此与免疫有关的不良事件发生得更快、更明显。
PI3Kδ抑制诱导促炎性肿瘤微环境。图片来自Nature, 2022, doi:10.1038/s41586-022-04685-2。
总的来说,这项新的研究表明,不仅要研究个性化的疗法,还要研究个性化的治疗剂量和时间表。
正如Ottensmeier所解释的那样,十年前医生们只提供一种免疫疗法。它要么对患者有帮助,要么没有。今天,医生们有一个快速增长的免疫疗法库供其选择。
Vijayanand和Ottensmeier是第一批使用单细胞基因组测序工具来确定哪些治疗组合对患者最有效以及给予这些治疗的最佳时间表的科学家们之一。在2021年发表在Nature Immunology的一项研究中,他们展示了按特定时间顺序给予免疫疗法的潜在重要性(Nature Immunology, 2021, doi:10.1038/s41590-021-00958-6)。
Vijayanand说,“如果你很好地设计你的临床试验,并应用复杂的基因组学,你有很多东西可以学习。你可以弄清楚发生了什么,然后回到患者身边。”
如果没有一个高度熟练的国际合作者团队,他们的任务就不可能完成。Ottensmeier说,“这项新的研究是一项非凡的合作努力。这需要肿瘤内科医生、外科医生、研究护士、我们的患者和科学家们—所有这些人在大西洋两岸一起工作。”
参考资料:
1. Simon Eschweiler et al. Intermittent PI3Kδ inhibition sustains anti-tumour immunity and curbs irAEs. Nature, 2022, doi:10.1038/s41586-022-04685-2.
2. Investigating cancer drug toxicity leads to a critical discovery
https://medicalxpress.com/news/2022-05-cancer-drug-toxicity-critical-discovery.html
更多阅读:


