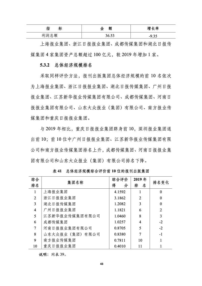
2020年受新冠肺炎疫情等因素严重冲击,新闻出版产业规模有所下滑,但发展基本面仍保持稳定。全国出版、印刷和发行服务实现营业收入16776.3亿元,较2019年降低11.2%;利润总额1024.8亿元,降低19.2%;拥有资产总额22578.7亿元,降低6.3%;所有者权益(净资产)11425.4亿元,降低6.0%。
2020年全国图书品种新版较2019年降低5.0%,重印降低2.1%;全国图书总印数降低2.1%;图书出版实现营业收入963.6亿元,降低2.6%。52种一般图书达到或超过100万册,减少30种。报刊出版总印数分别降低9.0%和7.0%,实现营业收入分别降低6.4%和2.8%,降幅较上一年均有所加大。印刷复制实现营业收入降低13.1%,出版物发行实现营业收入降低7.6%。
2020年新闻出版单位面对疫情冲击,积极开拓线上业务,推进数字化转型。数字出版收入11781.7亿元,增长19.2%。新华书店与出版社网上出版物销售数量增长40.6%,金额增长62.5%。全国数字出版物出口金额增长11.5%。新媒体上市公司各项经济指标全面增长,实现营业收入增长13.7%;拥有资产总额增长5.5%;实现利润总额增长134.1%。
2020年108家图书出版、报刊出版和发行集团共实现主营业务收入3491.0亿元,占全国书报刊出版和出版物发行主营业务收入的80.5%,提高4.7个百分点;实现利润总额341.2亿元,占全国出版发行全行业利润总额的74.2%,提高1.2个百分点。9家集团资产总额、主营业务收入和所有者权益均超过百亿,“三百亿”阵营增加1家。表现出出版传媒集团较强的抗风险能力。
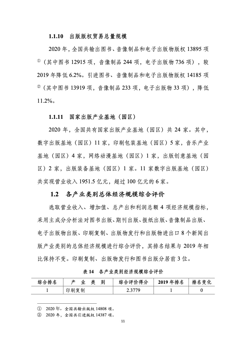
2020年全国共输出图书、音像制品和电子出版物版权13895项,较2019年降低6.2%;引进图书、音像制品和电子出版物版权14185项,降低11.2%;贸易逆差290项,降低75.0%。其中,向美国、英国、日本、俄罗斯、印度等国家或地区输出宣传阐释习近平新时代中国特色社会主义思想、介绍中国建设成就经验图书版权140多项,介绍新冠肺炎疫情防控知识图书版权400多项,涉及英语、日语、俄语、印地语、阿拉伯语等多种文字。

PDF版本将分享到199IT知识星球,扫描下面二维码即可!
更多阅读:
