报告回顾了2021年前10个月中国外贸运行情况。1-10月,对外贸易快速增长,货物进出口规模创历史同期新高,贸易结构持续优化,增长新动能加快积聚,高质量发展稳步推进,对国民经济的贡献进一步增强,为全球抗疫和经贸复苏作出重要贡献。
报告展望了下一阶段外贸发展形势,指出全球疫情起伏反复,经济复苏分化加剧,大宗商品价格高企、能源紧缺、运力紧张及发达经济体政策调整外溢等风险交织叠加,同时也要看到,我国经济长期向好的趋势没有改变,外贸企业韧性和活力不断增强,新业态新模式加快发展,有信心实现外贸稳定发展。
报告指出,商务部将坚持以习近平新时代中国特色社会主义思想为指导,全面贯彻党的十九大和十九届二中、三中、四中、五中、六中全会精神,按照党中央、国务院决策部署,立足新发展阶段,完整、准确、全面贯彻新发展理念,服务构建新发展格局,不断增强外贸综合竞争力,推动贸易高质量发展,为国民经济持续健康发展作出新的贡献。

PDF版本将分享到199IT知识星球,扫描下面二维码即可!
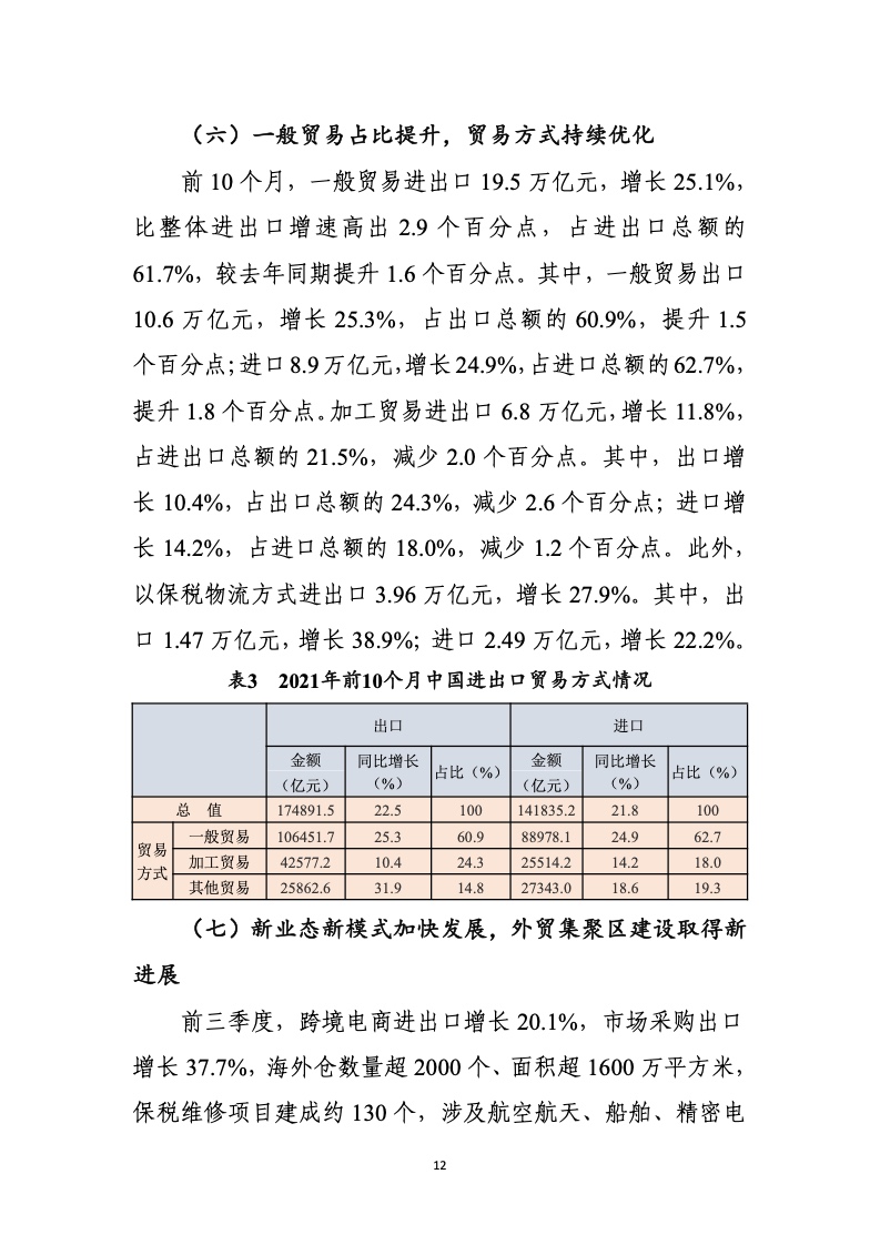
更多阅读:
