近日,《“十四五”商务发展规划》(以下简称《规划》)正式印发。《规划》以习近平新时代中国特色社会主义思想为指导,深入贯彻党的十九大和十九届二中、三中、四中、五中全会精神,是商务领域落实《中共中央关于制定国民经济和社会发展第十四个五年规划和二○三五年远景目标的建议》《中华人民共和国国民经济和社会发展第十四个五年规划和2035年远景目标纲要》的具体举措。
“十四五”时期是开启全面建设社会主义现代化国家新征程的第一个五年,是推动商务高质量发展的关键时期。商务工作是国内大循环的重要组成部分,是联结国内国际双循环的重要枢纽,在构建新发展格局中发挥着重要作用。《规划》以立足新发展阶段、贯彻新发展理念、服务构建新发展格局、推动商务高质量发展为主线贯穿全篇,强调了商务工作“三个重要”新定位,明确了“十四五”时期商务发展的指导思想、主要目标和工作重点。
《规划》提出,要围绕国内国际两个大局,统筹商务发展和安全,促进形成强大国内市场,推动高水平对外开放,积极参与全球经济治理体系改革,加快建设商务高质量发展体系,更好服务构建新发展格局,为全面建设社会主义现代化国家开好局、起好步作出新贡献。
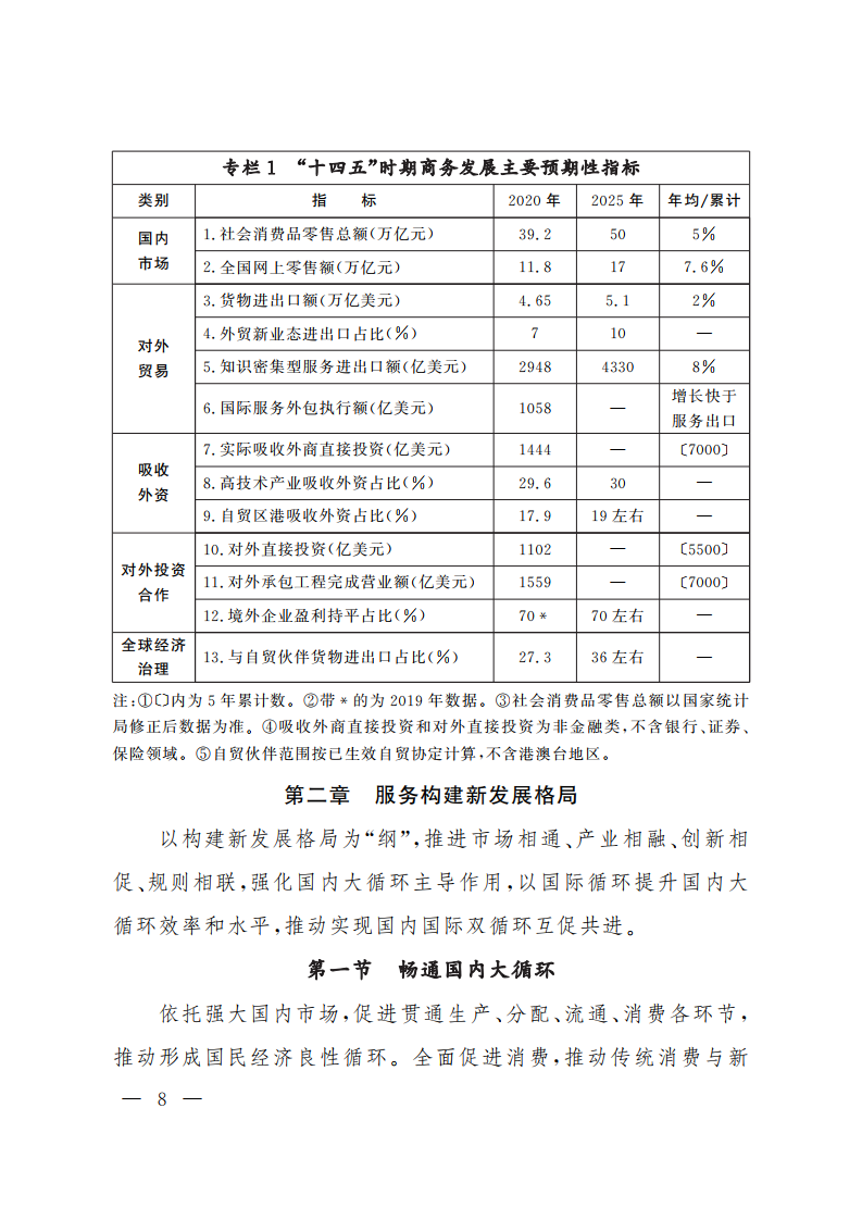
《规划》展望了2035年商务发展前景,提出了“十四五”时期商务发展目标,即建设强大国内市场取得新成效、推动高水平开放迈出新步伐、参与全球经济治理彰显新担当、防范化解风险能力得到新提升。
《规划》着眼推进市场相通、产业相融、创新相促、规则相联,从畅通国内大循环、促进国内国际双循环、推动高水平对外开放、加快数字化发展、推进绿色发展等5个方面,对商务工作服务构建新发展格局作了总体安排。
《规划》从促进形成强大国内市场、推进对外贸易创新发展、提高利用外资质量、推动自贸区港高质量发展、优化区域开放布局、提升对外投资和经济合作水平、深化“一带一路”经贸合作、积极参与全球经济治理、完善商务领域风险防控体系等9个方面,提出了一系列重要任务。同时注重可操作性,提出35项推进商务高质量发展的重要抓手,包括15个重要平台和20项重要行动。
《规划》编制坚持开门问策、集思广益、凝心聚力,经历了前期研究、思路谋划、文本起草、征求意见等过程,努力将社会期盼、群众智慧、专家意见、基层经验充分体现出来,是“十四五”时期商务发展的施工图。下一步,商务部将强化实施保障,确保《规划》目标任务如期完成。

PDF版本将分享到199IT知识星球,扫描下面二维码即可!
更多阅读:
