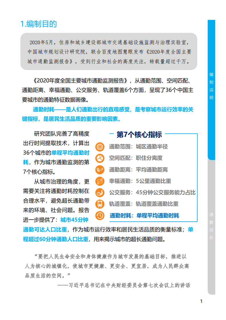
《2020年度全国主要城市通勤监测报告》,从通勤范围、空间匹配、通勤距离、幸福通勤、公交服务、轨道覆盖6个方面,呈现了36个中国主要城市的通勤特征数据画像。
在此基础上,研究团队完善了“出行时间高精度提取技术”,推出《通勤时耗增刊》。计算出36个城市的单程平均通勤时耗,为城市通勤监测增加了第7个核心指标。并进一步分析了城市45分钟可达通勤人口比重和单程超过60分钟通勤人口比重,以期为优化城市职住关系,提升运行效率,改善居民健康状况及生活品质,提供更丰富的依据和支撑。
研究数据来自2019年1-6月,百度地图位置服务和移动通信运营商手机数据,与《2020年度全国主要城市通勤监测报告》保持一致。
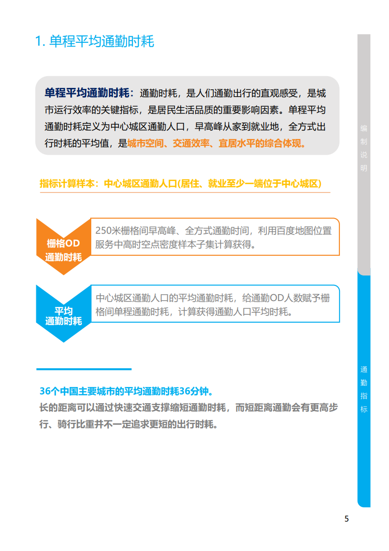
一、全国主要城市单程平均通勤时耗36分钟
单程平均通勤时耗,是城市空间、交通效率、宜居水平的综合体现。
36分钟,是全国主要城市通勤人口的单程平均时耗。其中,超大城市平均通勤时耗41分钟,特大城市37分钟,Ⅰ、Ⅱ型大城市分别为34、33分钟。
北京、上海、重庆、成都通勤距离超过9公里,通勤时耗达到40分钟,是中国城市中通勤距离最远、时耗最长的4个城市。其中,北京通勤时耗47分钟,是全国唯一单程平均通勤时耗超过45分钟的城市。
短时耗通勤是很多人追求的生活状态,既满足工作的要求又能保证生活的质量,受今年新冠疫情的影响,居民对缩短通勤出行时间的期望更加强烈。
二、全国主要城市45分钟以内通勤比重76%
从城市治理的角度,需要将通勤时耗控制在合理水平。45分钟通勤保障已经成为全球大城市的目标共识。
《纽约2040—规划一个强大公正的城市》提出45分钟以内通勤人口比重90%,作为城市繁荣、公平、可持续发展的目标。上海、南京也提出45分钟通勤覆盖80%-90%作为城市运行效率和居民生活品质的衡量标准与发展目标。
36个全国主要城市45分钟以内通勤人口比重76%。其中,超大城市45分钟通勤人口比重仅有69%,特大城市74%、Ⅰ型大城市80%、Ⅱ型大城市83%。对于超大和特大城市,距离45分钟通勤覆盖80%-90%的发展目标尚有一定差距。Ⅰ型大城市中大连、合肥、长春、哈尔滨和长沙,45分钟通勤覆盖也尚未达到同等规模的平均水平,城市通勤支撑与保障不足,居民的交通出行和生活品质亟待提升。
三、超千万人承受60分钟以上的极端通勤
关注极端通勤,避免超长通勤带来的身心伤害与社会问题,是构建城市风险防范体系不可忽视的重要环节,也是城市治理的重要举措。
36个中国主要城市中有超过1000万人,占通勤人口的13%,正在承受60分钟以上的极端通勤之苦。其中,超大城市单程大于60分钟的中心城区通勤人口比重18%,北京更高达26%。
长时间通勤占用了人的日常运动、睡眠等生活时间,严重损害身心健康。瑞典于默奥大学社会地理学教授Erika Sandow研究指出,上下班耗时超45分钟,离婚率将增加40%。
结语
关注通勤时耗,是人民群众获得感幸福感的直接体现,是营造美好人居环境的重要途径,是把“人民城市人民建、人民城市为人民”的理念落实到具体工作的核心载体。
PDF版本将分享到199IT知识星球,扫描下面二维码即可!
更多阅读:


















