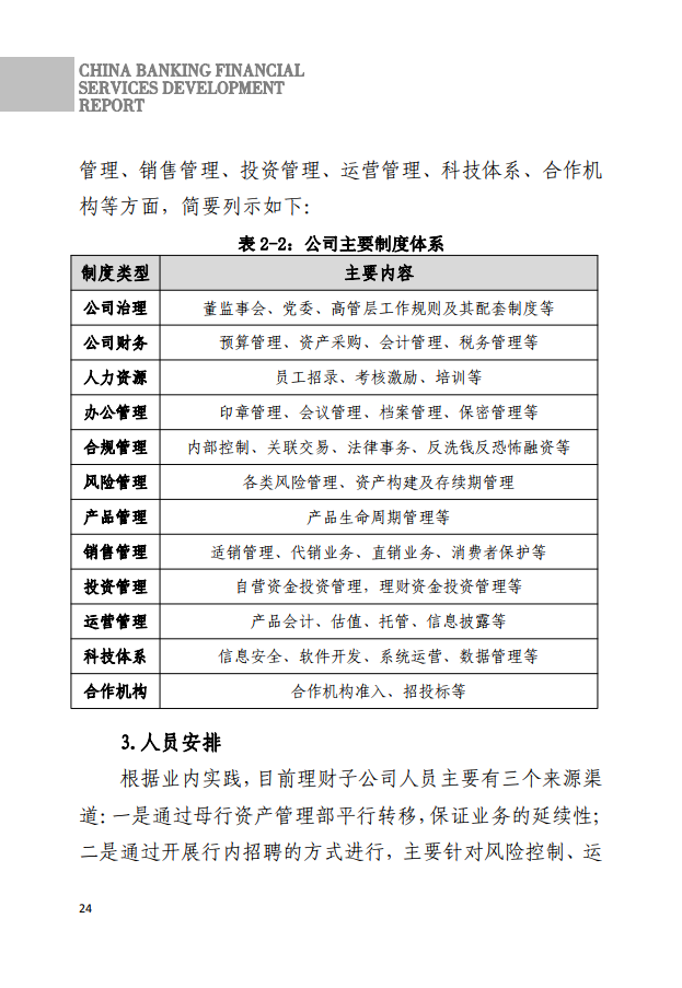
中国银行业协会在京发布《中国银行业理财业务发展报告(2020)》(以下简称《报告》)。该《报告》是中国银行业协会连续第七年发布的理财业务行业发展报告。
《报告》指出,2019年,为进一步对理财业务落地操作给出指导,银行理财公司净资本管理办法等多项配套监管制度细则相继落地,引导银行对照监管规定,稳妥有序推动理财业务转型升级。在业务转型推进过程中,银行理财产品体系进一步丰富,并出现了养老类、指数型等特色产品,理财业务呈现差异化竞争格局。截至2019年底,全国共有377家银行业金融机构有存续的非保本理财产品,理财产品4.73万只,存续余额23.40万亿元,存续余额较年初增长6.15%。全年开放式产品存续余额16.93万亿元,占全部理财产品存续余额的72.36%,同比上升4.72个百分点。从风险等级来看,新发行理财产品以低风险为主,同时受监管政策影响,净值型产品募集量持续上升,个人类理财产品余额仍然呈现出规模占比高的特征。从资金运用情况来看,债券仍然是理财产品重点配置的资产之一,非保本理财资金配置债券资产比例高达59.72%,占比较年初提高6.37个百分点。
《报告》还指出,银行理财业务作为对接资产端和资金端的桥梁,是实体经济获得资金的重要手段,发挥着金融资源配置的重要作用。在资管新规及其配套细则的影响下,未来银行理财将逐步回归“受人之托,代客理财”的本源,实现脱虚向实,在不断发展中提升服务实体经济能力,助力供给侧结构性改革。2020年是资管新规过渡期最后一年,各银行业金融机构应压实责任,妥善处置存量资产,有序推进理财业务整改工作。未来,银行理财将会进一步加快转型节奏,完善产品体系,打造核心竞争力,加强投资者教育,提升投研能力、科技系统、人力资源的建设水平。作为银行理财市场的主要运行模式,理财公司将迎来有序扩容。同时,随着我国金融业对外开放政策的推进,中外合资理财公司也将陆续获批并开业,这有利于引进国际先进资管机构专业经验,进一步丰富资管市场主体和产品种类,满足投资者多元化服务需求。
此外,《报告》还从业务治理、业务转型创新、履行社会责任、相关监管政策等方面,系统梳理总结了2019年中国银行业理财业务转型发展所取得的成效,深刻剖析了业务发展过程中面临的挑战和问题,并对未来理财业务的改进轨迹和提升方向进行了探索。
PDF版本将分享到199IT知识星球,扫描下面二维码即可!
更多阅读:








































