报告认为,综合各方面的调查分析,我国出境旅游发展的根本逻辑没有改变,我国发展入境旅游的决心从未动摇。
根据《中国出境旅游发展报告2020》,未来我国出境旅游的恢复和发展,取决于多重因素。中国国内旅游市场正在加速复苏,并表现出偏爱安全、健康产品的特征,国内旅游市场的消费偏好有可能传递到未来的出境旅游市场,安全、健康和品质将会受到普遍关注和重视。
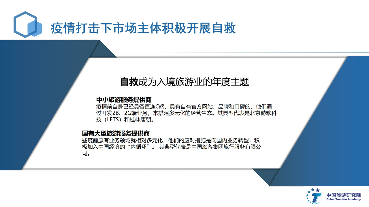
根据《中国入境旅游发展报告2020》,疫情对入境游客行为的影响将改变我国入境旅游的客源市场和目的地结构。常态化疫情防控背景下,目的地营销推广工作的重心是以“安全”和“健康”为关键词来重塑旅游目的地形象。伴随国内大众旅游市场日趋走向成熟,旅游基础设施不断完善,旅游服务品质持续提升,未来入境旅游高质量发展的基础更加稳固,疫后入境旅游的恢复和提升势在必然。
报告显示,在疫情冲击下,2020年我国出境旅游发展基本停滞,1至6月份出境旅游人数同比增长率皆为负数。同时,疫情中断了入境旅游原有的增长态势,2020年上半年我国入境游客接待1454万人次,同比下降80.1%。
PDF版本将分享到199IT知识星球,扫描下面二维码即可!
更多阅读:















