但少了头发,街边的风景线就必定减少了锡纸烫和大波浪。无论是波波头和空气刘海,亦或是寸头、平头、长碎和披肩发,都成了部分年轻人头上“无发可立”时的尴尬。
根据卫健委2019年发布的脱发人群调查,我国脱发人群近年来直线上升,人数已超2.5亿,即平均每6人中就有1人有脱发情况,男性约1.63亿,女性约0.88亿。其中,我国35岁以下脱发人群占比63.1%,发际线上移已成为80后、90后的普遍现象。
广阔的市场需求带来了强劲的消费能力。阿里巴巴公布的《拯救脱发趣味白皮书》相关数据显示,在阿里旗下零售平台购买植发、护发产品的消费者中,90后消费占比36.1%,80后消费占比38.5%,占据了消费者的“大半壁江山”,成为了“脱发拯救队”的“主力军”。
图片来源:《阿里健康:拯救脱发趣味白皮书》
不难看出,脱发这一“头顶大事”正困扰和影响着越来越多的年轻人。也因此,植发成为了众多中青年的选择。顺此趋势,植发机构和相关产品也应运而生,我国植发行业呈现井喷式发展。据艾媒咨询数据显示,我国植发行业2016年的市场规模约为57亿元,到2019年时已增长到约163亿元,增幅约为186%,预计到2020年底,市场规模将突破200亿元。
在这“发量越少,市场越大”的植发行业里,有哪些植发方式?存在哪些优质玩家?核心盈利点在哪?未来会朝哪个方向发展?针对此,动脉网通过采访深耕植发行业的企业、长期关注该领域的资本方,相关专家和学者,对以上问题进行了梳理。
很多年轻人还没好好享受头发茂盛的日子,就发现自己的发际线开始不由自主地朝脑后部进行“大撤退”。焦虑和不安开始压在每一个脱发青年的心中,与之氛围相匹配的,便是公交、楼宇、电梯、信息流、短视频社区不断展出和播放的有关护发、生发和植发的广告。
其实,对于每一个人来说,头发都会出现脱落的情况,很多是正常现象。“我们的头发都是周期生长的。”中国植发协会常务委员李梅博士告诉动脉网,头发会经历2到6年的生长期和3个星期的退行期,最后进入到休止期,大概维持3个月左右,头发便又重新进入到生长期,以此往复。所以在日常生活中,头发会自然脱落一些,每日脱发量约50根,一般不超过100根,在这个区间内都属正常。其中,每年3月份头发生长达到高峰,9月份则处于低点。
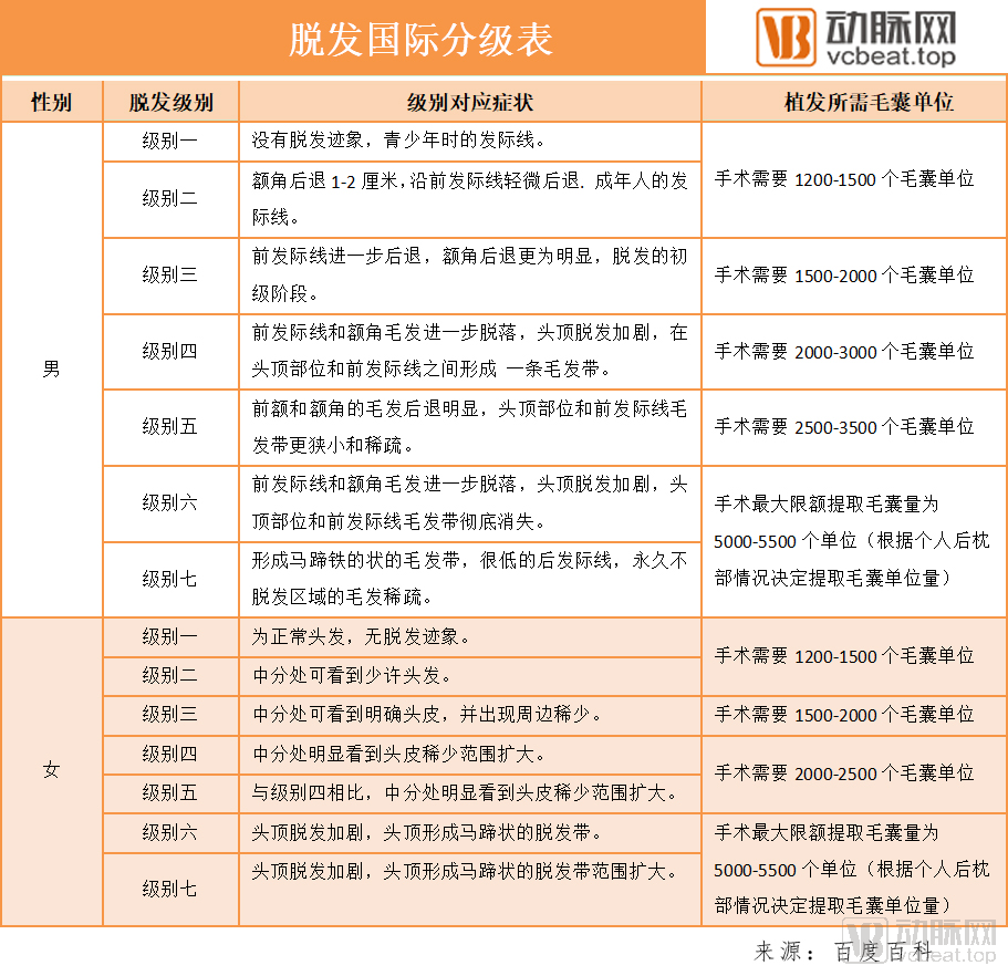
什么情况需要引起人们的警觉?即头发长期出现过度脱落(每日脱落量大于100根)情况时,这种时候就需要考虑是否需要去医院看医生。在国际上,一般将脱发分为七级。其中,男性脱发和女性脱发的分级和症状不尽相同。
引起脱发的因素大致有七种,一是遗传性脱发,这也是目前最主要的脱发因素;二是不良生活习惯导致,比如吸烟、熬夜、酗酒等;三是内分泌代谢功能紊乱;四是长期焦虑、悲伤、精神紧张等神经精神因素导致;五是饮食习惯上的偏食;六是工作压力;七是某些药物引起。
一种是FUT( Folicle Unit Transplantation),该技术是先将后枕部整条头皮切除后再将毛囊逐个分离出来,种植于脱发区域;另一种是FUE(Folicle Unit Extraction),该技术是利用毛囊提取仪将毛囊直接从供区单个提取出来后再种植的技术。有时也会将两种技术结合使用。
FUT技术的优势在于可以将优势供区的毛囊全部提取出来,这部分毛囊基本上是后枕部最粗壮的,对于不能剃发的男士以及长发的女士,都是很好的选择。但是由于头皮的松弛程度所限,一般提取毛囊量在2000~3000单位左右,对于大面积植发患者来说是不够的;术后的反应也相对比较重,如神经痛、头皮紧张感等,而且后枕部会遗留一条线性瘢痕。
FUE技术是在供区内散在均匀地单个提取毛囊,术后不会遗留明显地瘢痕,头发稍长一点能够非常有效地遮蔽取发痕迹。技术成熟的毛发移植医生,单台手术最多能够取到5000~6000单位左右,对于大面积脱发且供区资源良好的患者,是非常好的选择。随着技术的进步,不剃发FUE技术也逐渐成熟,量小的植发手术可以应用不剃发FUE。“ 至于选择哪种技术,要看患者的个体情况来判断。”
与药物治疗和身体状态调节相比,植发手术有两个明显的优势。
一是治疗效果立竿见影。因为药物治疗和身体状态调节往往需要较长的时间来观察,效果缓慢且具有不确定性,而在做完植发手术后,一般在半年到一年左右的时间就可以看到效果。
二是能精准地使脱发区域长出头发。由于植发手术是将健康的毛囊种植到脱发区域,实现了头发的再生长,效果也更加精准。
正是基于此,植发成为了越来越多人的选择。
动辄几万块的植发费用,究竟花在了哪?这首先得从植发的原理说起。由于人们头部每一个毛囊都是独立的并能够进行正常生长,于是可以将身体其他部位的健康毛囊移植到脱发部位来解决秃顶问题。也由此,市面上的植发手术多是按照种植多少毛囊单位来进行计费。
根据公开的数据,目前植发的价格为每单位十元起,价格看上去并不算高。但由于一般植发手术需要提取的毛囊单位数量大多都是以千计,一场手术算下来便需要上万元。
客单价高,利润高吗?不同的植发企业,利润率水平会略有差异。好头发创始人徐峰接受媒体采访时表示,公立医院的植发科室的利润率最高,大概在60%到70%;私人医院其次,利润率大概在35%到40%;大型连锁机构靠后,利润率大概仅有20%左右。而这巨大的差异背后,主要是受店面数量和营销成本的影响。
对于植发机构,成本主要会花在哪些方面?从人力成本来看,一名患者一般需要移植上千个毛囊单位,整个手术过程中需要多名医护人员相互配合,用时少则四五个小时,多则十几个小时。也就是说,一个医生一天撑满最多也只能做两台手术。这导致的结果是医生的产能相对有限。不仅如此,要完成一次植发手术需要有四五个人的团队。
从基础建设成本看,租金和设备的支出也是一笔不小的费用。受制于高昂的客单价,植发机构的门诊主要位于一二线城市,一般占地面积都是上千平米,租金费用较高。加上医疗设备的价格一般也上万,甚至几十万,基建的综合成本较高。
从获客成本来说,随着流量变得越来越贵,获客渠道也变得多元。除了线下广告,线上营销也成为了众多机构的选择。国内某大型连锁植发机构负责人告诉动脉网,行业的综合获客成本平均在2000多元一个人。
行业相关人士透露,营销费用大致占比在30%到35%,人力支出大致在25%到30%,房租和设备等基建支出大致占比15%,其他费用则大致在15%到25%。
综合来看,对于植发机构来说,营销费用和医护人员的人力成本是最靠前的两项成本支出。
多个因素叠加导致的结果是植发行业容易大打价格战,从而拉低企业利润,甚至诱发恶性竞争,导致医疗质量下降,引起患者信任危机,最后形成行业发展的恶性循环。
行业相关人士告诉动脉网,植发相关设备的价格差异很大,光提取头发的设备,价格也是从几千块到几十万都有。于是,当利润不断压低,有些植发机构可能就会在设备等硬性条件上来压低成本。而最后受害的是患者,以及整个行业。
那植发还是一门好生意吗?
根据一组行业内半公开的数据,2018年全国植发手术大约做了50万台,手术金额超过100亿元。从这个数据来看,植发行业的想象力依然十分可观。问题在于,如何切实解决顾客无发少发的痛点,并在植发过程中给到优质医疗体验成为了行业必须要达成的共识。在这一基础上,如何将盘子做大,并获得更大的市场增长就成了行业需要考虑的首要问题。
“由于植发行业的高人力和高营销投入,因此非常适合进行连锁化经营。”浩悦资本副总裁郭一信告诉动脉网,植发机构的项目相对容易标准化,因此通过连锁化来摊薄营销投入,以及通过批量购买来降低设备价格是不错的选择。
不仅如此,由于植发手术的学习门槛与其他医美项目相比也更加容易,人力的可复制性也要更强一些。正是基于此,植发连锁机构受到了众多资本的青睐。反过来看,由于植发行业具有可观的现金流,因此对VC/PE有着天然的吸引力。
“机构与资本互相成就。”郭一信表示。
植发机构四类玩家,全国民营连锁或成主流?
根据亿欧网的报道,包括碧莲盛、雍禾植发、大麦、新生植发等在内的大型连锁植发机构,大约占据中国植发市场份额的35%。散布在各地的地方性非连锁专科植发机构因其庞大的数量大约占据逾30%的市场份额。综合类医美机构也的植发科室大约占据25%的市场份额。公立医院的植发科则大约占据剩余10%的市场份额。
其实,植发行业已经在我国发展了二十多年,而引起人们广泛关注并讨论则是在“中国超过巴西成全球第二大医美市场”的2017年。公开资料显示,碧莲盛、雍禾植发也从那年开始,相继获得过逾亿元大额融资。
也是从当年开始,在获得资本助力后的植发行业“战役”频仍,广告布满大街小巷,植发市场面临一场大洗牌。其中,中小型植发机构岌岌可危。而对于大型植发机构来说,则朝着战略升级、技术引进、营销方式迭代等方式不断转变。
冰面之上“厮杀正酣”,冰面之下则是植发行业不得不回避的“丛林法则”:强者恒强。虽然公立医院植发科有“公立”背书,医生都符合从业资格,且医疗质量上有安全保障,但由于禁止营销,且整体服务相对较差,人们选择的少,资本也不会踏入此地,因此对整个市场的“进攻”意愿不强。
再看另外三种类型,地方性非连锁专科植发机构由于设立门槛低,因此运营灵活,但问题是医疗服务质量参差不齐,安全保障度低,患者的信任感差。综合类医美机构也的植发科室在医生资源上相对充足,但由于是非专业植发机构,给到患者的印象也不那么专业(相较于专业植发机构的第一印象),且价格偏高。全国民营连锁植发机构的安全保障度较高,服务态度好,但设立门槛高,投资规模大,且回报周期长,因此需要大量的资本注入。
正是基于以上情况,获得资本助力的全国民营连锁植发机构开始发力,不断扩展市场,做大份额,并逐渐开始领跑行业。截止目前,碧莲盛已在北京、上海、广州、深圳、重庆等32个大城市开设专科植发医院;雍禾植发在全国20 余个省市开设了40余家直营连锁机构;新生植发在30多个城市成立了新生毛发种植基地,并与比利时、韩国、新加坡等国知名植发机构成立跨国战略联盟;大麦则在20城开设了分院。
在发展过程中,四家植发机构都跑出了各自的亮点。
碧莲盛采取稳扎稳打,走技术驱动市场战略。在开店策略上,采用了“一城一店”直营连锁模式,并坚持用户口碑才是最好的品牌,把资源精力都投入到满足用户需求上,通过标准化、规范化、诚信化服务运营体系,不断强化在市场的核心竞争力。
雍禾植发制订了《植发技术的研发与技术服务》质量标准体系,并一举通过国际标准化组织认证。这套标准体系,对术前检测、发型设计、手术流程、术后恢复等做出了极其详尽的规范。治疗上,雍禾植发采取“透明医疗”方式,在手术室外,患者亲属可以通过屏幕观看手术全程直播;手术完成后,视频立刻被制成光盘交给患者,整个过程绝对确保私密。
为了建立完整防脱生发闭环,巩固核心竞争力,新生植发于2015年提出并建立了“全方位毛发养护管理体系”,通过各类毛发养护仪器设备、养护产品,打造全方位的毛发养护及头皮健康管理服务,将自己的定位从单纯的植发医院调整为提供“植发-养发-护发”一体化服务的机构。
大麦的战略布局则是在国际化上,为此将原名科发源改为了大麦,旨在让国外顾客能方便识别。去年开始,大麦计划将在3年内在海外新增20家以上的大麦微针植发机构,并在全球合作10余家一流科研类机构和组织等。
对于我国植发行业来说,除了头部植发机构的尝试与突破,在海外,又是否有好的经验可借鉴?
图片来源:Bosley集团官网
为了使人们从心理上接受植发,缩短决策时间,Bosley为患者提供了免费的《头发修复完全指南》。这本指南书涵盖了脱发患者关心的脱发原理和头发修复方案等相关问题。特别的是,书内展示了Bosley患者治疗前后真实的对比照,使患者能找到与自己相似的脱发情形,并看到自己头发可能变成的样子,从而强化心理预期。
医疗质量是第一要素,Bosley集团拥有头发移植领域内最好的外科医生,很多在头发再生行业有10年及以上的经验。他们接受过深度培训,精通Bosley独特的技艺,也因杰出表现获得过许多荣誉和奖章。
除了在医生经验、毛囊成活率、术后恢复等医疗质量上下功夫,Bosley还非常注重给到患者富有美学设计的植发方案。而这,考验的是植发机构对患者年龄、面部结构、现有发际线、头发质量等各方面因素的综合判断和实践操作能力。
在营销上,Bosley集团更多地把钱花在舒适的办公环境上,而不是进行大量的营销投入。也由此,Bosley的门店看起来不像是冰冷冷的手术室,更像是对患者进行美学设计的艺术中心。此外,患者在接受手术的过程中,可以通过看电视来放松心情。
在品牌搭建上,Bosley集团非常注意公益性质的活动,比如连续性通过Good Works社区参与捐赠乳腺癌研究基金会(BCRF)的活动,某种程度上提高了品牌好感度。
综合看来,Bosley的经营之道在于依靠丰富的经验,打造值得信任的品牌,制定完整的解决方案,拥有头发移植领域前沿的科技和熟练的医生,注重客户体验等。
第一座大山是短缺的专业医护人员。目前植发行业从业人员水平参差不齐,专业植发人员较为稀缺。有关植发机构医生通过短期培训便上岗的新闻时有报道,对行业的口碑带来了负面影响。
第二座大山是营销手段过于简单粗暴。为了能够吸引到患者来做植发,目前植发机构的营销手段还主要集中在对高流量的地方进行硬广宣传。其中,夸大治疗效果、采用“低价”为亮点等营销方式使得其他企业群起效仿,行业生态陷入被动局面。
第三座大山则是头部效应明显,中小型玩家的生存空间堪忧。由于头部玩家在资源、资金、人才等方面的规模优势,使其具备了不断拓展边界的能力。而对于中小型植发机构以及后入场的玩家来讲,逐渐变小的蛋糕使得可分得的利润被压缩。为了能够扩大市场份额,中小型植发机构被迫陷入价格战。
如何解决以上问题?目前行业出现的两个大趋势或许是应对之策。一是品牌化,二是产业延伸。
首先,头部植发机构已经发展十余年,积累了足够多的行业经验,也逐渐形成了自己的品牌,用户的认知度非常高。但同样,基于已有的品牌认知,头部植发机构也相对应的拥有了属于自己的顾客群体划分。
对于新入场的玩家或者中小型玩家来说,如何定位自己的品牌,并形成差异化的认知,以及拥有自己的特色服务,是能否在巨头之下求生存的关键所在。当植发机构逐渐拥有了自己的核心优势,这个时候考虑资本的助力来做大做强也成了水到渠成的事。
第二,由于植发是一件低频的行为,需要不断通过营销方式拉新,导致植发机构需要花大力气不断在做增量上。因此,如何将以前的存量顾客盘活就成了植发机构需要思考的问题。目前,头部的植发连锁都或多或少在尝试通过延展其他业务来使老顾客进行消费,以及做大整个盈利的盘子。
随着人们对健康的重视,以及对外在颜值的关注,植发行业的发展还将处于上升期。只是需要注意的是,行业需向更积极的方向发展,不断为患者带来更优质的植发体验和效果。
毕竟,对于绝大多数人来说,哪怕没有了少年时的模样,但还是希望能通过植发拥有少年时的发量。
来自:动脉网
更多阅读:







