从小型汽车到SUV,汽车市场上车型之丰富前所未有。消费者可以买到柴油车、汽油车、天然气车,以及纯电动或混合动力车。每一位消费者似乎都可以买到心仪的汽车。但为何全球汽车销量在2018年下降了0.5%?这是自2009年金融危机爆发以来首次出现的下滑。即便是在中国⸺全球最大的汽车市场,且多年来一直推动汽车行业增长⸺其市场销量也在下滑。据统计,2018年中国汽车市场销量下降了3%。
是什么发生了改变?传统整车厂独掌汽车行业话语权的时代已经过去。四大趋势正在重塑该行业:电动化、自动化、网联化和共享化。每一个趋势本身都无比强劲,当它们互相结合时,将产生颠覆性影响。但引发这些转变的另一个重要原因在于,消费者本身及其需求发生了改变。
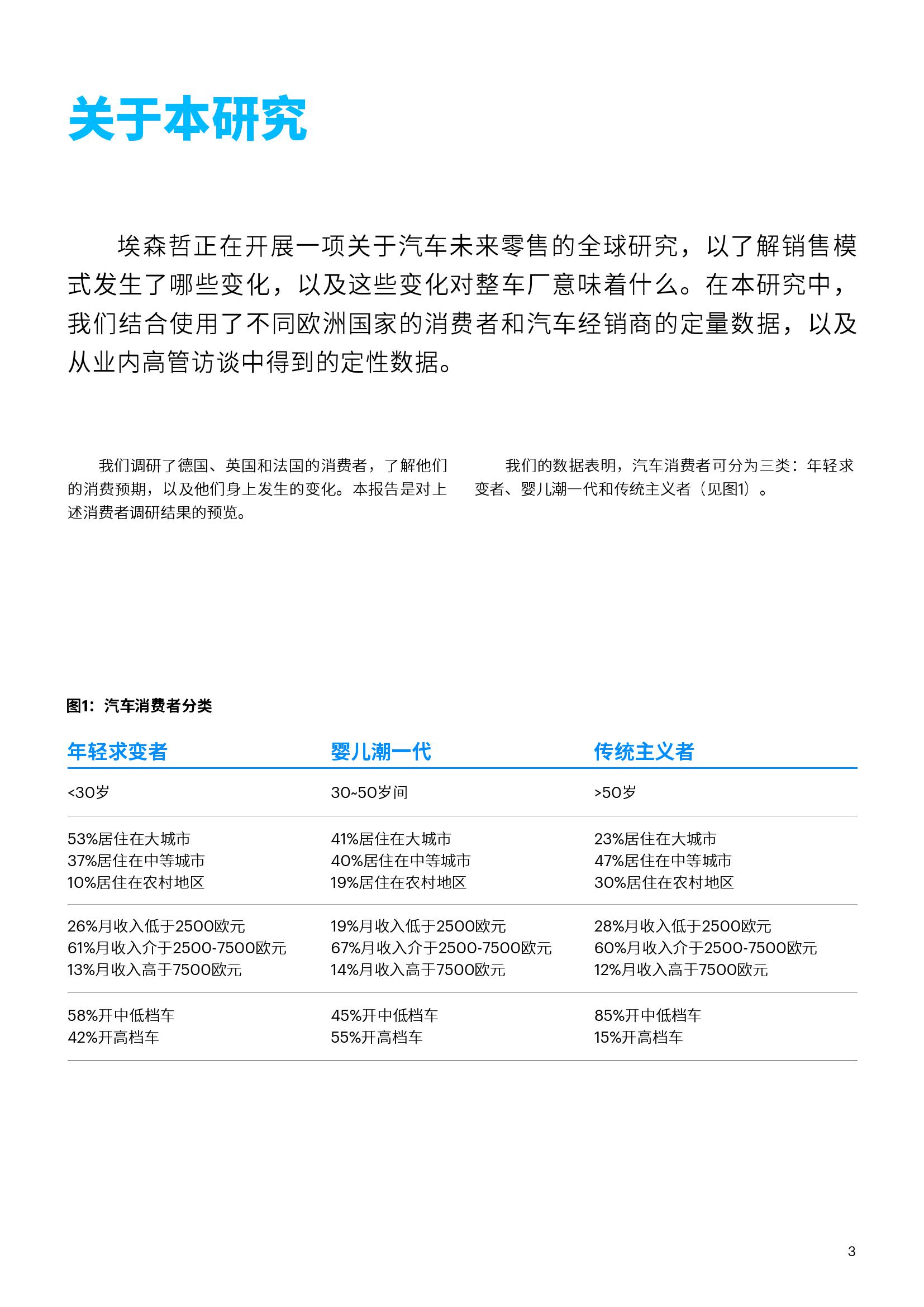
埃森哲正在开展一项关于汽车未来零售的全球研究,以了解销售模式发生了哪些变化,以及这些变化对整车厂意味着什么。
PDF版本将分享到199IT交流群,支持我们发展可加入!

更多阅读:













