“一个不喷香水的女人是没有未来的。”这句话出自时尚教主可可·香奈儿之口,被业界认为是对“女性经济”最早的宣言。
香奈儿本人之所以能够在商业上获得巨大成功,是因为她把握住了“女性经济”崛起的时代机遇。
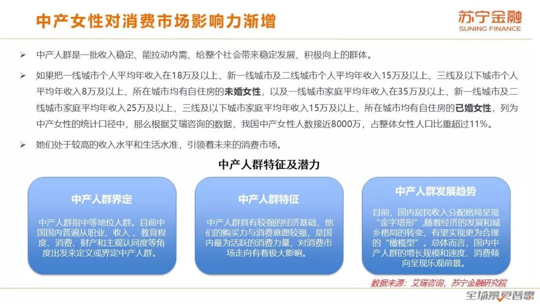
事实上,女性一直都是消费市场上的中坚力量。她们基数庞大,感情丰富,偏爱一切与“美”相关的事物,追求时尚和潮流;而收入水平的不断增加与社会地位的持续上升,又让她们越来越热衷于按照自己的个性去消费和生活。这些,都促成了“女性经济”市场的繁荣。
有意思的是,很多女性发现自己买了太多东西的时候,出于“愧疚感”也会给家人买点东西以求心安——就连愧疚感都能成为女性消费的驱动力,更是印证了“得女性者得天下”的至理名言。
于是,我们需要读懂女性群体,洞悉她们的消费偏好与习惯,进而更加有的放矢地布局未来。今日,苏宁金融研究院发布《女性群体消费趋势研究报告》(下简称《报告》),旨在深度剖析女性的消费画像,并对各个领域潜在的商机进行预判。
《报告》共分为四个部分:
(1)女性能买半边天:通过梳理女性群体的人口规模与消费特征来初步了解这个群体;
(2)不一样的脑回路:探究女性群体在消费时,脑子里到底在想些什么;
(3)能赚敢花底气足:解码女性消费崛起背后的三大驱动力;
(4)踩准风口奔前程:系统阐述女性消费市场的10大热点领域。
剧透到此为止,更多精彩内容请看《报告》全文。
更多阅读:






























