《报告》认为,欧盟过度规制问题日益突出,对中国企业在欧盟投资和经营造成较大的负面影响。调查显示,在欧中国企业认为欧盟营商环境较差的比例达到27.6%,比持正面评价的企业比例(20.9%)高出6.7个百分点。
欧盟及部分成员国在市场准入、市场拓展、日常监管方面均存在过度规制的现象,繁复的规则制度、模糊不清的法律条文、政府部门各自解释、对外资隐性歧视等情况并没有得到改善,导致欧盟对外资的吸引力下降。调查显示,2019年受访中国企业中选择欧盟为首要投资目的地的比例仅为24%,远低于2018年的78.63%。
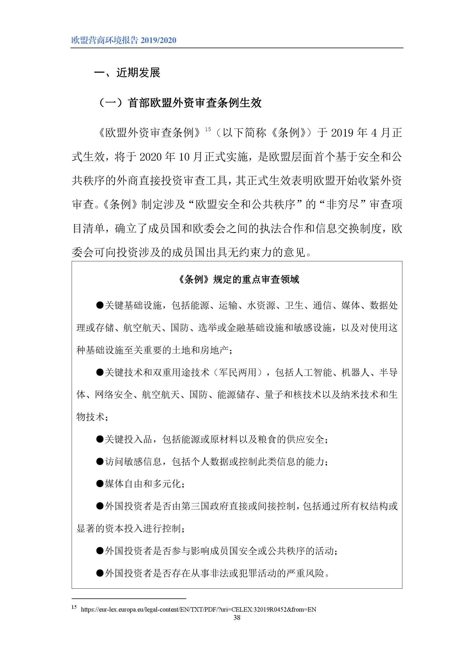
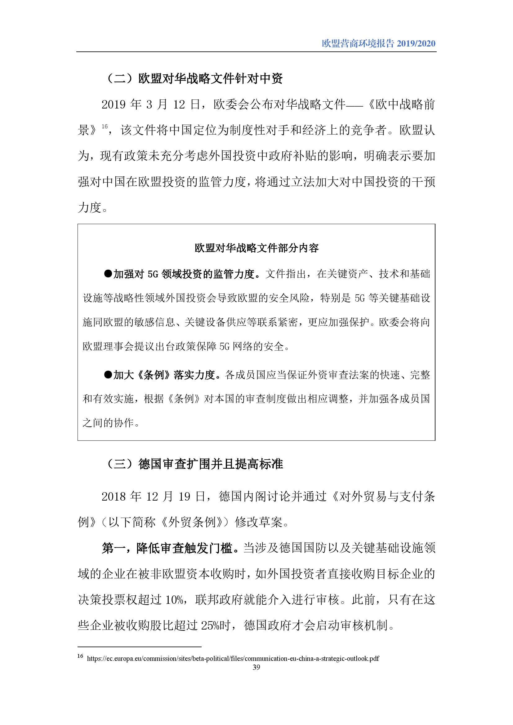
专家指出,欧盟在市场准入方面过度规制,导致中国企业面临更多更高的隐性壁垒。首先,中国企业在收购欧盟企业时要面临愈发有针对性的投资审查,有58.7%的受访企业认为欧盟投资审查壁垒过高。欧盟及其部分成员国不断加大外资审查的力度,德国、意大利等国延长审查期限,扩大审查领域,匈牙利制定首部外资安全审查法律。调查显示,在经历过欧盟外资审查的受访中国企业中,有48.8%的企业遭受过歧视性待遇,有78.8%的企业认为外资审查为企业带来了实质性损害,极大地提高了企业并购的时间成本与资金成本。其次,中国产品在进入欧盟市场时要面对频繁变化的标准壁垒。欧盟产品标准不稳定,更新速度过快,打乱了企业研发、生产与上市的节奏,并且在制定标准时极少考虑中国企业意见。调查显示,有88.3%的受访企业表示没有机会参加欧盟标准的制定。
专家认为,欧盟在市场拓展方面过度规制,导致中国企业遭受不公平待遇。调查显示,在参与过公共采购的受访企业中,有61.5%的企业认为欧盟公共采购程序不够透明,有76.9%的企业认为欧盟公共采购法规和招标文件存在模糊规定。中国企业在欧盟市场很难获得平等的公共采购机会,部分欧盟成员国政府会通过编制模糊的招标文件、制定不透明的采购程序、设置歧视性的采购条款等方式,将中国企业排除在外。尤其是在5G领域,欧盟及其成员国通过“量身”制定的招标条款,令中国5G企业丧失公共采购资格;欧盟及其成员国还炒作“国家网络安全”概念,渲染“中国技术威胁论”,令中国5G企业在欧盟开拓市场步步维艰。
PDF版本将分享到199IT知识星球,扫描下面二维码即可!
更多阅读:


















































