2022年以来,中欧关系保持总体稳定,双方高层交往频密,就国际问题保持了密切沟通,给双方企业带来了相对稳定的合作环境。中欧双边经贸投资合作势头良好。2022年中欧双边货物贸易总额达8473亿美元,同比增长2.4%,中国与欧盟互为第二大贸易伙伴;中国企业对欧盟投资流量达70亿美元,在欧盟投资存量达1029亿美元。中欧合作空间大、机遇多,中国与欧盟委员会共同编制《可持续金融共同分类目录》更新版,共建绿色金融合作机制;中欧大项目合作取得积极进展;中法两国一致同意加快落实第三方市场合作第四轮示范项目清单;中欧地理标志合作取得务实成果,双方累计实现244个地理标志产品的互认互保。
在欧中资企业认为,欧盟市场仍具有吸引力,但2022年欧盟营商环境退坡,对外资企业造成较大挑战,具体表现在四个方面。
1、欧盟不断增加新的政策工具,市场准入壁垒增多增高,企业面临市场准入和本土化经营的双重挑战
2022年欧盟不断出台新的审查工具,覆盖外资审查、外国补贴审查、公共采购审查、反规避调查、网络安全审查等多个领域,涉及欧盟的货物贸易、服务贸易、投资、公共采购、网络空间等多种经济活动,不仅包括事前审查、事后调查和制裁机制,甚至突破“不溯及既往”的法律原则,用新法倒查已经完成的投资或并购,导致外资企业在欧盟市场上的投资机会减少,本土化经营的不确定性上升。调查显示,45.64%的受访企业认为欧盟市场准入壁垒提高,40%的受访企业因为欧盟的外资审查改变了投资计划。
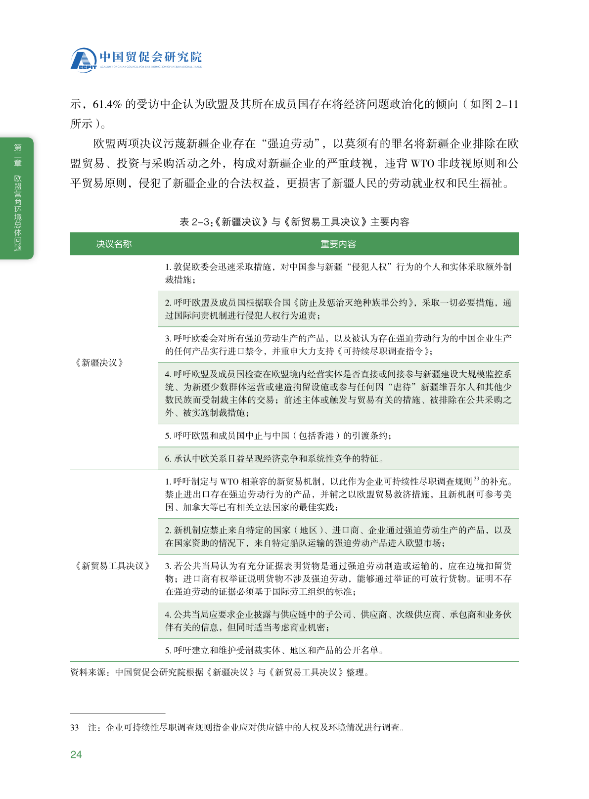
2、欧盟用行政手段限制市场行为,对中国新疆地区的企业和产品构成歧视,存在经济问题政治化倾向
2022年以来,欧洲议会先后通过了两项涉疆决议、一项“强迫劳动禁令”和《企业可持续尽职调查指令》,要求在欧企业披露其供应链中的子公司、供应商、次级供应商、承包商及业务伙伴等信息,以识别并减少所谓“负面人权影响”,将涉疆产品排挤出欧盟市场,是在用政治手段干扰正常的市场经济行为。调查显示,61.4%的受访企业认为欧盟及其所在成员国存在将经济问题政治化的倾向。对中国新疆地区产品和产业链构成歧视,违反世界贸易组织非歧视原则。
3、欧盟过度规制持续加码,企业合规成本大幅上升
欧盟在多个领域出台的保护主义政策工具,对外资企业提出了过度的合规要求,提高了外资企业进入欧盟市场的事前、事中、事后全过程的合规成本。调查显示,《企业可持续尽职调查指令》公布后,47.14%的企业认为其合规成本增加;59.82%的受访企业认为《外国补贴扭曲内部市场条例》提高了其合规成本;65.22%受访企业认为欧盟《一般数据保护条例》的实施提高了涉欧业务合规成本。欧盟提出的基于供应链的合规要求,远超出了企业所能掌控的范围和应该承担的社会责任,增加中欧企业之间合作的不确定性。调查显示,34.21%的受访企业表示与欧盟企业合作存在较大的不确定性。
4、欧盟营商环境持续退坡,对中资企业歧视性执法,中资企业对欧盟未来营商环境预期不乐观
2022年以来,欧盟制定保护主义政策工具箱,提高外资企业在欧盟投资、并购、参与公共采购的难度,甚至干扰外资企业与欧盟企业的供应链合作。欧盟营商环境的退坡导致外资企业正常生产经营活动受限。调查显示,33.04%的受访企业认为欧盟营商环境恶化,该比例较去年增加5.86个百分点。根据2022年9月欧盟委员会发布的《外商直接投资审查报告》测算,中国企业投资项目审查的未通过率为14.95%,远高于欧盟及其他西方国家,也高于10.37%的平均未通过率。受访企业认为营商环境最好的五个欧盟成员分别是德国、法国、意大利、荷兰和西班牙。
针对欧盟营商环境中出现的四大问题,在欧中资企业提出了十大建议。主要包括建议欧盟坚定战略自主,形成对华独立认知;尽快恢复《中欧全面投资协定》的批准程序,推动协定早日签署;建议欧盟维护互惠、透明度、市场准入、公平竞争、以及非歧视等世界贸易组织基本原则;以及就外资审查、外国补贴条例、国际采购工具、人权与尽职调查规则等方面展开双边对话与磋商,排除干扰因素,共同推动中欧关系行稳致远等等。
良好的营商环境是广大外资企业的共同期待,也将对中资企业产生更大吸引力。调查显示,如果欧盟放宽外资审查,28.7%的受访中资企业将扩大在欧投资;如果《中欧全面投资协定》签署并实施生效,40.87%的受访中资企业将加大对欧投资。我们期待欧盟持续改善营商环境,外资企业在促进欧盟经济增长、促进就业方面发挥更大作用,为中欧合作创造更广阔的空间。
更多阅读:








































