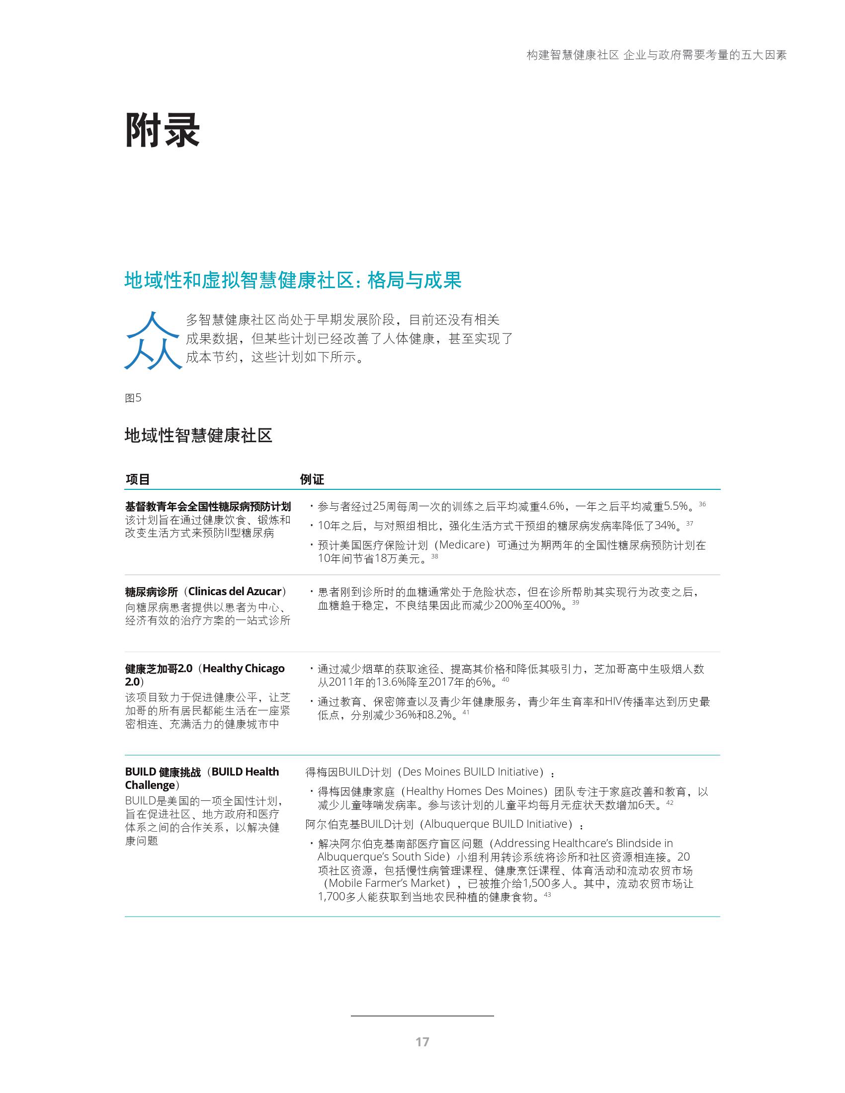
智慧健康社区是主要运行于传统医疗体系之外的机构,致力于在社区中推动疾病预防。尽管智慧健康社区的基本要素已存在已久,而随着技术的进步以及人们对健康行为有了全新理解,新一代智慧健康社区正在逐步成型,并且变得更加成熟、互联,也更具影响力。
德勤中国生命科学与医疗行业主管合伙人简思华表示:“中国正在大力推进‘健康中国2030’战略规划。中国城市与农村地区的医疗服务水平存在巨大差距,但智慧健康社区概念以及技术的进步逐步缩小这一差距。例如,通过数字化界面,农村和偏远地区能够更为简单便捷地参与疾病管理项目。在实施疾病预防、早期疾病检测及治疗的精准医疗等领域中,中国医疗企业可以获取海量数据,把握发展机遇,引领全球市场。”
大多数健康问题是由社会经济状况、饮食与运动习惯、居住环境等医疗系统以外的因素引起的,因此智慧健康社区的重要性逐步上升。全球十大主要死因中,有五项与不健康行为有关。以社区为主导的人际关系网络影响着大众的饮食习惯、体育活动、肥胖率、焦虑程度和总体幸福感。
互联网和移动技术催生出社交媒体网络等各类极具影响力的虚拟社区,推动智慧健康社区扩大规模,同时也更为个性化。社区内实现数据共享,有助于个人疾病检测及预防,了解大众健康状况趋势。
PDF版本将分享到199IT交流群,支持我们发展可加入!

更多阅读:





























