人工智能进入了飞速增长的阶段,在各商业领域中的应用得到不断拓展。伴随市场态度逐渐从“过热”转变到“务实”,人工智能企业如何在这万亿美元的市场中立于不败之地?本报告为人工智能企业提出了一系列发展建议:
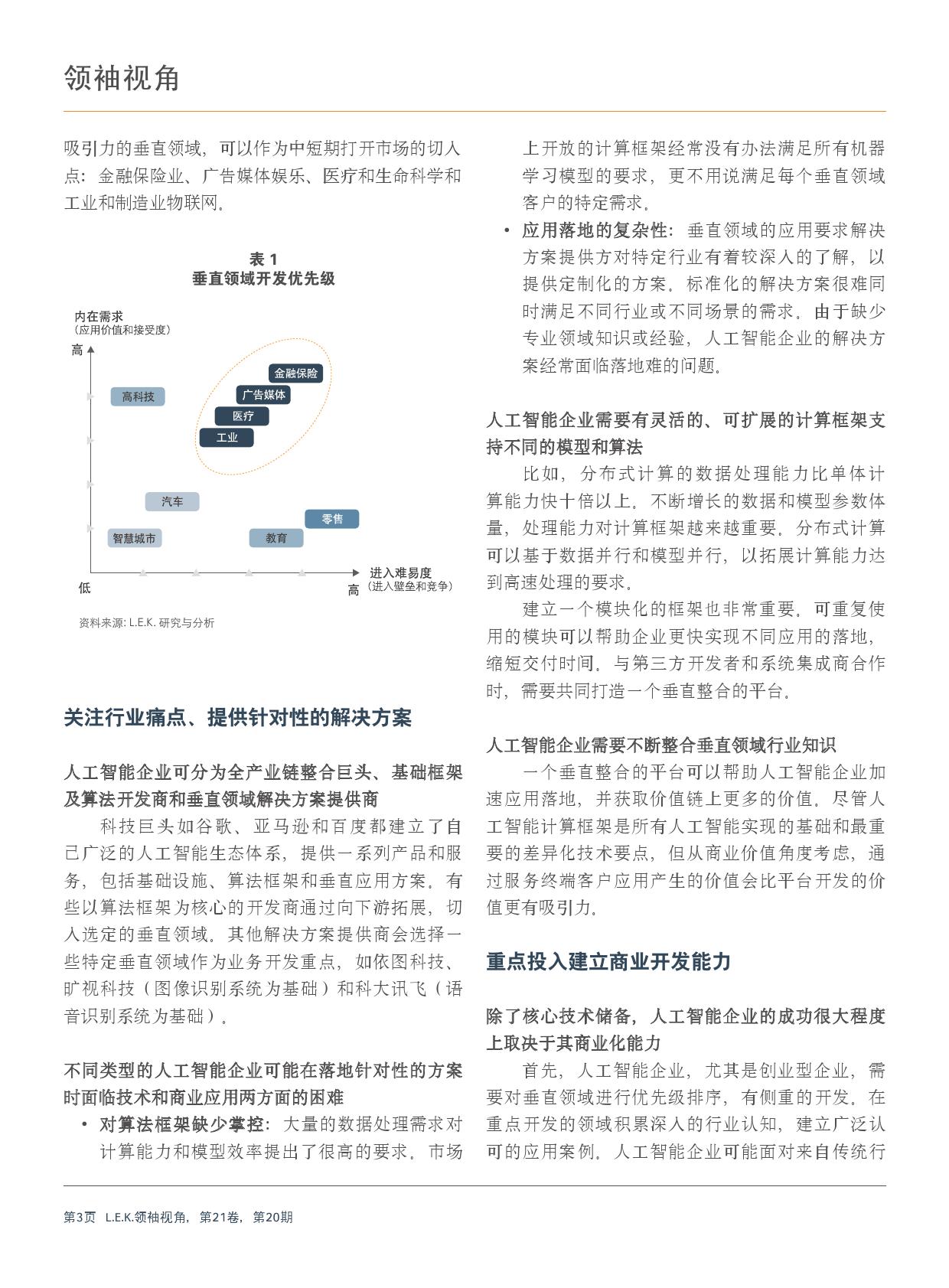
- 合理制定优先级 ― 报告通过两个维度分析各垂直领域人工智能的应用:行业的内在需求和进入难度。
- 人工智能企业可分为全产业链整合巨头,基础框架及算法开发商和垂直领域解决方案提供商,不同类型的人工智能企业需关注行业痛点、提供针对性的解决方案
- 重点投入建立商业开发能力,包括
o 积累深入的行业认知,建立广泛认可的应用案例
o 分析价值链价值分配,并挑选合适的客户群体
o 需要教育客户,强调人工智能对企业发展的重要性
更多阅读:





