香港金融科技协会(FTAHK)最新发布一份《2019年大湾区金融科技报告》。这是香港金融科技协会大湾区委员会在香港 – 澳门 – 广东大湾区创建了首个金融科技报告。目前,大湾区是全球商业、创新和技术的全球枢纽,但对外部世界仍然相对不透明。本分析覆盖大湾区、其城市群和与金融科技有关的政策,包括中国的蓝图。其目的是倡导、合作、教化该区,使该区区别于其它主要经济区,并对未来的产业发展提出建议。
在金融和技术领域,粤港澳大湾区有潜力引领世界。
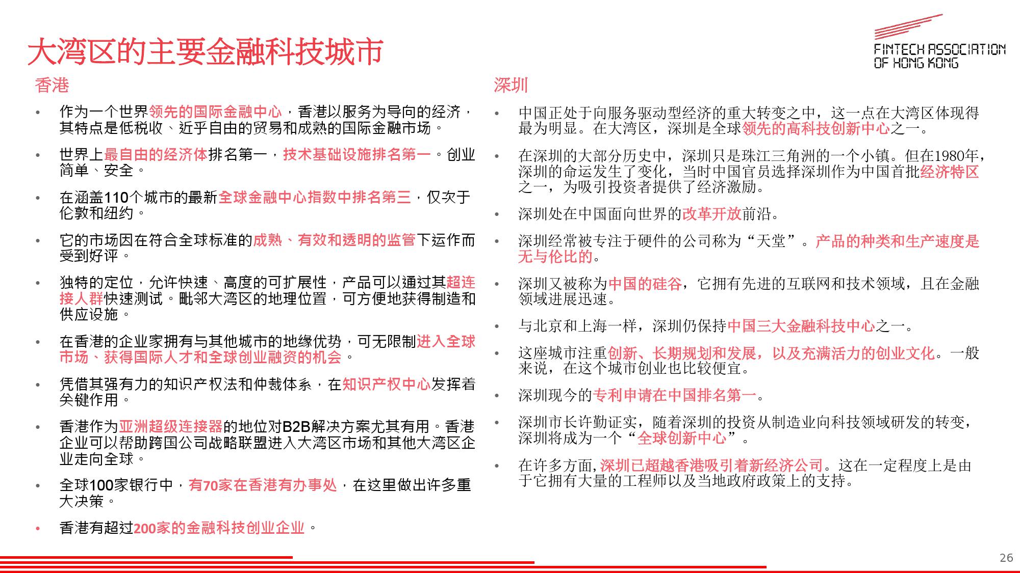
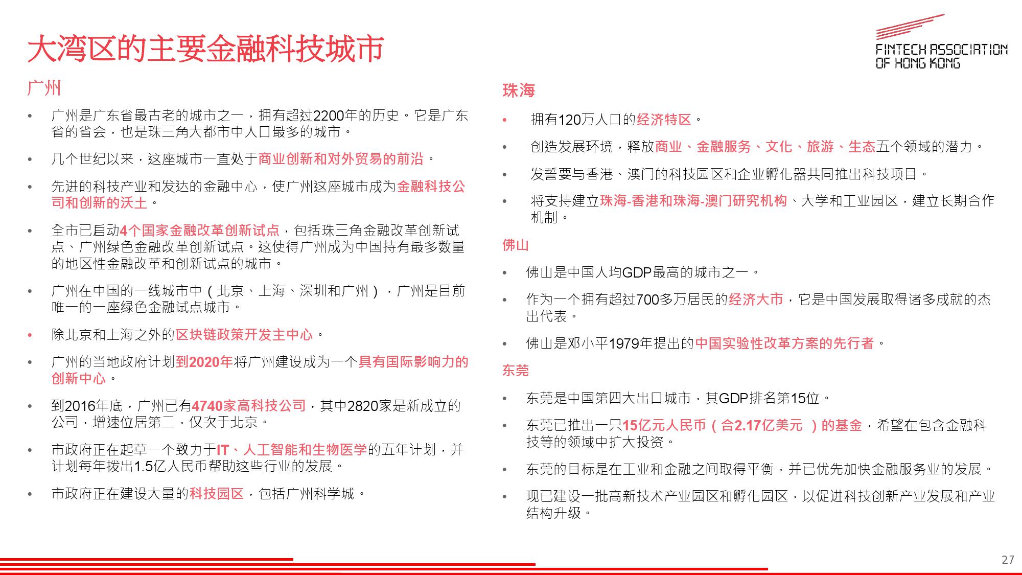
这一独特的地理区域由珠江三角洲的十一个主要城市组成,是中国对外开放政策的前沿地区。大湾区目前的经济规模超过了澳大利亚,到2030年,它将超过东京、纽约和旧金山,成为世界上最重要的大都市湾区。
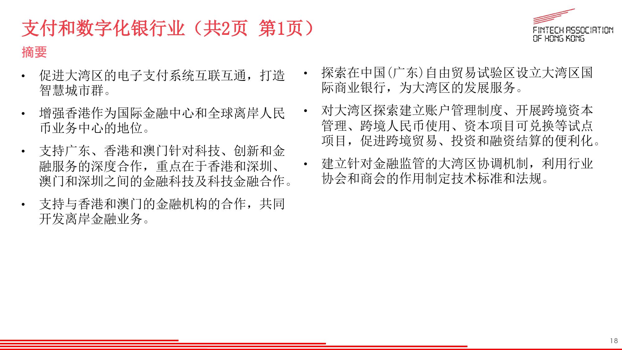
这是一个潜力无与伦比的地区,是移动支付、区块链、大数据和人工智能等金融科技创新的温床。该地区拥有香港的国际金融体系、中国丰富的人力资本资源和蓬勃发展的消费市场,以及金融科技协会和财团、世界领先的大学、研究机构和世界级的基础设施。《粤港澳大湾区发展规划纲要(大湾区蓝图)》旨在促进大湾区各地区之间更紧密的合作。
这将需要该地区针对不同的政治制度、税收和法律框架、人员和货物的流动提出解决方案,并帮助增加金融科技公司的运营便利性。如果实施得当,那么机会将会是巨大的。在大湾区整个地区的跨境倡议、合作和整合,对于推动该地区成为全球金融科技的“动车室”,以及香港未来的整体成功,是至关重要的。
PDF版本将分享到199IT交流群,支持我们发展可加入!

更多阅读:




























































