中关村互动营销实验室今日发布的《2018 中国互联网广告发展报告》(以下简称报告)显示,2018 年我国互联网广告总收入达到 3,694 亿元人民币,较上一年增长了 24.2%,占 GDP 比重约为 4.2‰,较去年上升0.6‰。这显示了互联网创新营销不仅为广告主找到了更有利于增长的发展模式,还引领着新消费需求的崛起。
报告显示,以今日头条、小米、美团为代表的新生力量,已经成为拉升互联网广告持续增长的新动能。它们的加入,也进一步推升了互联网广告的集中度,2018年收入前十的互联网平台在全行业市场份额占比由90.92%升至92.67%;受新媒体巨头崛起的影响,BAT市场份额正逐渐被蚕食,2018年BAT三家在中国互联网广告收入中占比为69%,相较于2017年的集中化程度下降2%。
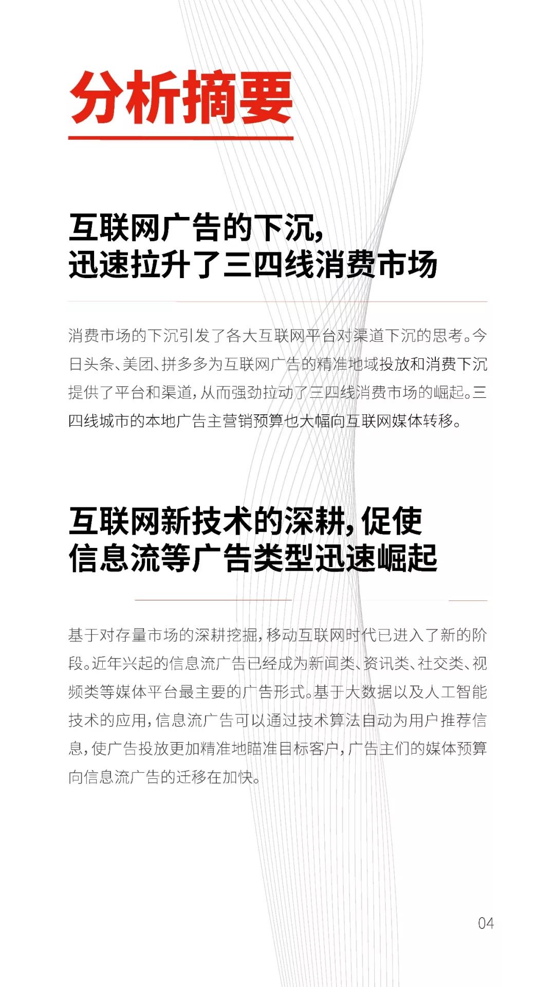
此外,流量向移动端转移仍还在加剧,移动端广告收入占比较去年上升 6 个百分点,增加至 68%。随着5G的普及,这种转移还将持续。
随着企业对高品质流量和广告转化效果的追逐,越发愿意把钱投资在高质量、精准流量上。因此,应用平台正在成为最主流的广告平台。其中,按媒体平台划分,电商与搜索类收入占比超过 50%;按广告形式划分,展示、电商与搜索类收入占比超过 80%。
快消、食品饮料仍然是网络广告投放最主要的品类,占比之和达到49.31%。交通、网络通讯及房地类紧随其后,分别占据了三、四、五的位置,这充分体现出消费升级及新零售环境下的时代特点;医药保健品类呈现负增长,占比降至 2.69%。
报告指出,随着《网络安全法》及欧盟《通用数据保护条例》(GDPR)的实施,网络数据安全防范,已引起全行业的高度重视和共识;限娱令的出台则对新兴内容提出了更高的要求。互联网监管政策的深化和落实,不仅对规范和净化整个互联网广告市场发挥了重要作用,也引发了互联网经营结构的较大调整。加强自律,维护良好的互联网广告市场环境,是每个互联网经营者义不容辞的责任。
《2018 中国互联网广告发展报告》由中关村互动营销实验室主持,普华永道执行,秒针系统、百度公司等提供数据与观点支持,自2016年起于每年一月中旬发布,旨在能够为全行业各领域提供一个可预见的方向。这受益于我们团队伴随互联网广告成长全过程的经历和十余年致力互动广告数据统计研究的积累。该报告参考了国际通行的统计分类标准,并融合了上市公司历年财务报表数据与测量大数据,并经过多方数据相互校验和与行业的深入接触,最终成文。
以下为报告全文:
更多阅读:


















