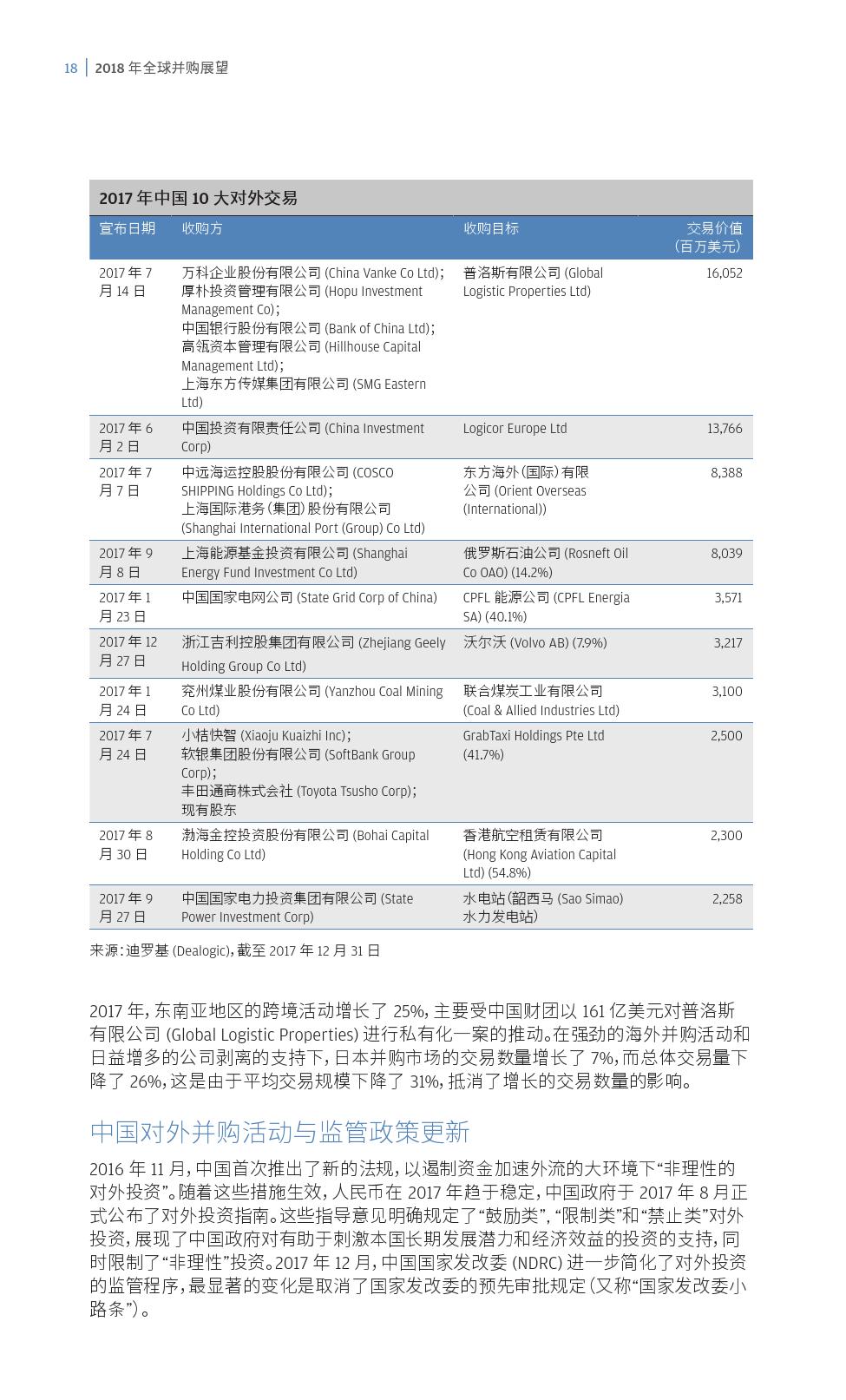
摩根大通《2019年全球并购展望》报告称,2018年全球并购市场交易量4.1万亿美元,中国依旧活跃于全球并购市场。
报告显示,总体看,2018年全球并购市场依然势头强劲,公布的交易量达4.1万亿美元,为有史以来第三高水平。交易活动主要受规模超过100亿美元的大型交易驱动。2018年前六个月公布的大型交易达30笔,为有史以来同期最高水平,与之相较的2017年上半年为14笔。
报告进一步称,尽管大型交易是2018年并购市场的重要驱动因素,规模高于2.5亿美元的交易数量也较2017年增加7%,各类型交易均表现活跃。无论本国交易还是跨境交易,战略投资交易还是私募股权交易,并购市场的表现都很活跃。
值得关注的是,科技(17%)与医疗健康(12%)占2018年全球交易量的三分之一左右。私募股权基金依然持有大量资金,并在2018年积极配置,支持的买方交易量同比增长9%。
报告还提到,2018年,在中美贸易摩擦和CFIUS(美国外资投资委员会)加大审查力度的背景下,中国出境并购量继2016年“超级峰值”以来连续第二年同比下跌(23%)。尽管如此,目前中国出境并购的总交易价值仍然较2016年峰值前水平高出三分之一左右。
报告表示,在人民币企稳、跨境合作大趋势不可逆转的背景下,预计2019年中国出境并购可能呈现如下趋势:中资收购方持续积极活跃于战略性出境并购活动;中国国企整合仍将活跃,为中国未来在战略性领域的国际扩展做好准备等。
PDF版本将分享到199IT交流群,支持我们发展可加入!

更多阅读:





































