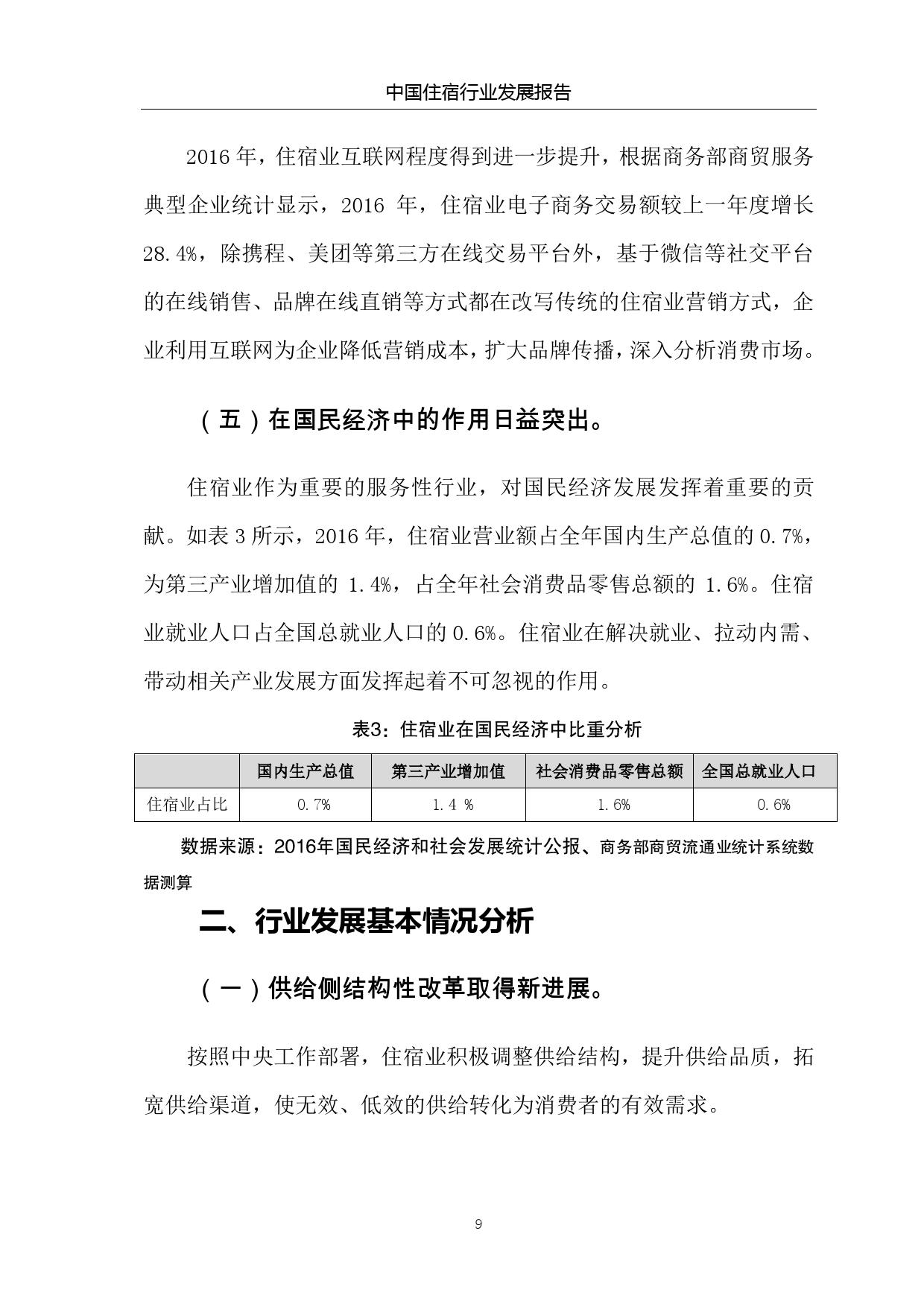
商务部:2017中国住宿行业发展报告 本报告主要依据2016年商务部商贸服务典型企业统计数据进行测算,鉴于典型企业统计方法的局限性,考虑到行业非法人经营单位、从业人员的流动性和不宜统计等因素,相关统计数据可能存在偏差。本报告由中国饭店协会起草,力求准确反映2016年住宿业发展现状、存在问题,并结合行业发展趋势,提出相关政策建议。 PDF版本将分享到199IT交流群,支持我们发展可加入! 更多阅读:CCG:2017中国留学发展报告商务部:2017年全年全国吸收外资情况商务部:2017-2018年中国百货零售业发展报告(中文版)商务部:2019中国电子商务报告(182页)商务部:2018中国电子商务报告商务部:2017-2018年中国零售行业发展报告商务部:2016-2017年中国零售行业发展报告商务部:2017年中国电视购物行业发展报告商务部:2017年Q3中国购物中心发展指数商务部:2020年1-5月我国汽车出口37.3万辆商务部:中国数字服务贸易发展报告 2018在中国,只抓一个权健是不够的国际唱片业协会:2017全球音乐报告美国电影协会:2017年电影市场报告GSMA:2017移动经济产业报告