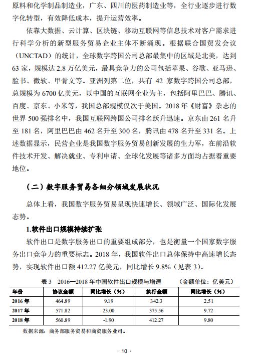
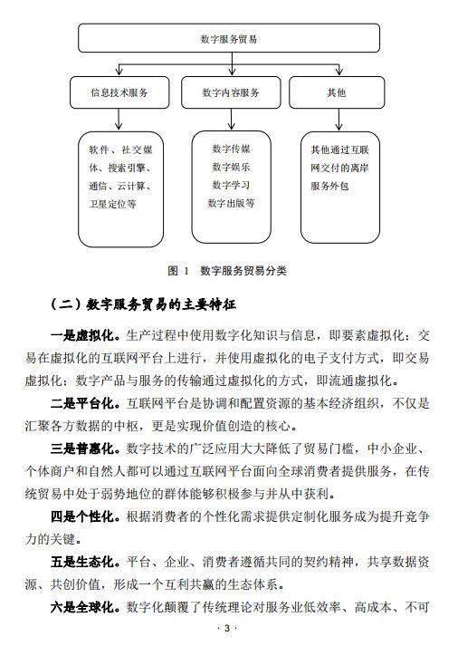
商务部:中国数字服务贸易发展报告 2018 更多阅读:商务部:2017-2018年中国零售行业发展报告商务部:2016-2017年中国零售行业发展报告商务部:2017年中国电视购物行业发展报告商务部:2017年全年全国吸收外资情况商务部:消费升级背景下零食行业发展报告商务部:2016-2017年中国融资租赁业发展报告商务部:2020年1-5月我国汽车出口37.3万辆北京师范大学:2015中国劳动力市场发展报告商务部:2019年4月份中国消费市场运行情况商务部:2014年Q1中国服务进出口总额1388亿美元 同比增长15.6%CCG:2017中国留学发展报告CCAGM&冯氏集团:2019-2020年中国百货零售业发展报告中国百货商业协会:2018-2019年度中国百货零售业发展报告商务部:2017中国电子商务发展报告中国旅游研究院:2020中国出境旅游发展报告