随着零售行业的转型,消费者已经成为整个行业生态的中心。为了更好地满足消费者需求,零售市场中出现了广泛的融合和创新。德勤与阿里研究院在今天举行的“新智能、新场景 – GIIS 2018 零售创新峰会”上,联合发布《科技重塑零售业六大变革趋势》报告(下称“报告”),指出科技、数据和分析能力的进步,正赋予零售市场的参与者更多与消费者进行互动的机会和手段,也使得这些参与者拥有更多的选择来进行价值链的重塑。
报告基于目前科技在市场上的应用与发展情况,归纳出科技对零售业的重塑所呈现出的六大主要变革趋势,即全面数据化、智能普惠化、深度一体化、应用普及化、促进降本增效、加速融合创新。德勤中国消费品及零售行业领导合伙人张天兵表示:“科技、数据和分析能力已经成为未来零售演进中不可或缺的部分,在以消费者为中心的生态体系中,科技进步使得市场参与者能够借助更加多元和高效的手段触达、洞察并对话消费者,同时也使得这些企业能够更加有效地优化运营和管理,进行资源的有效配置和运用,使得企业能够用最优的商品,及时、准确地满足消费者需求。”
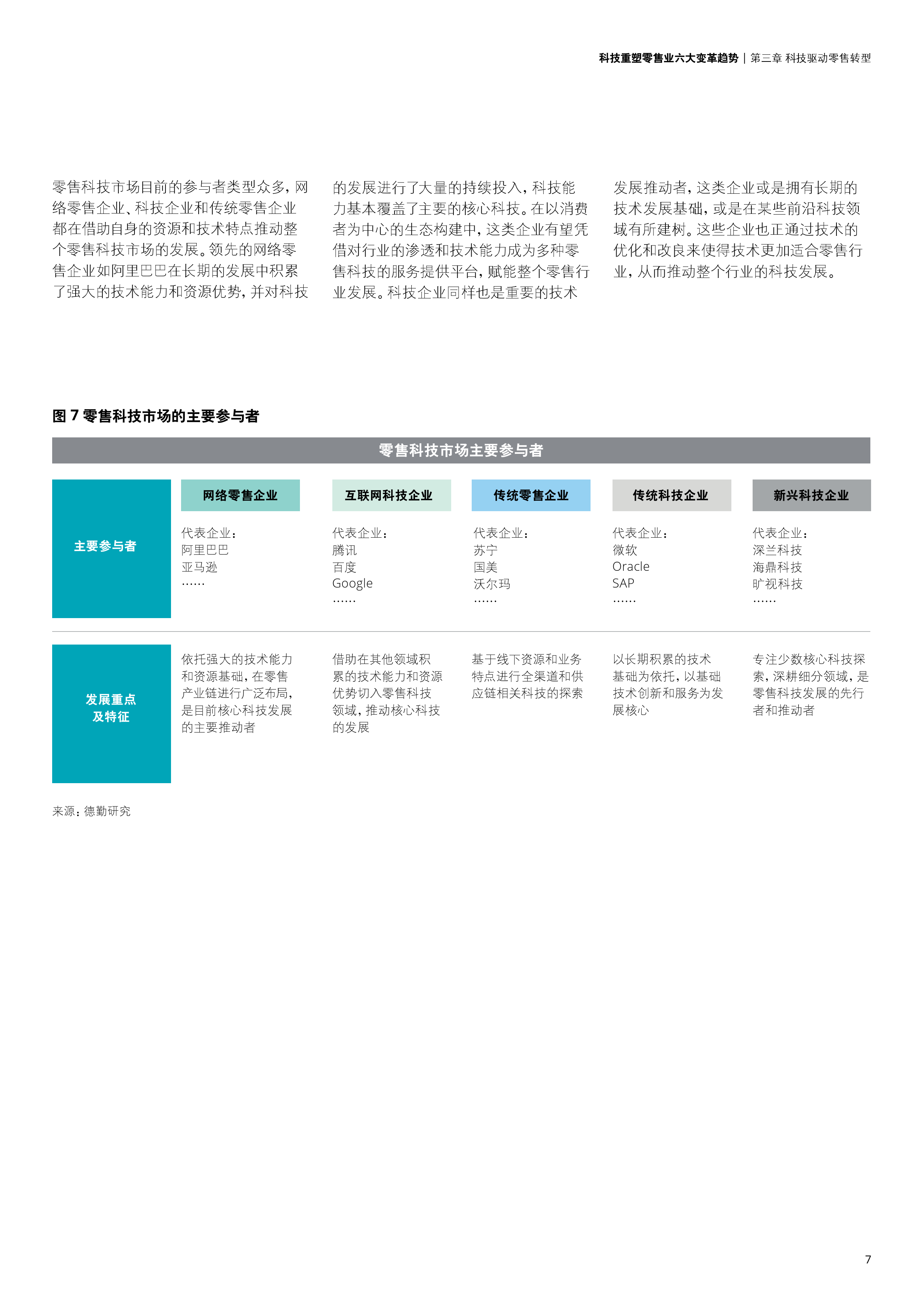
报告指出,科技作为零售行业数字化转型的基础,计算能力、算法、数据等核心因素在过去几年经历了快速的发展,并推动了云计算、大数据、人工智能等多项主要技术的不断演进和迭代,使得多个行业的创新和变革能够围绕用户需求和应用场景进行多项技术的融合应用,新技术体系正以技术群落的态势加速创新,并且广泛和深入地对整个商业社会产生影响,从而重新定义未来商业模式。而中国零售企业数字化建设尚处于起步与实践阶段,也成为零售相关的科技应用以及科技创新的潜在推动力,提供了广阔的发展空间。
由于消费者对移动端的高度依赖,现实生活和数字生活已经融为一体。在独特的数字化环境下,从消费者产生需求开始,就已经受到多种线上服务和线上渠道的影响。随着购买行为的深入,消费路径变得更加多元化,线上与线下的互动和协同也更加密切。在数字化的大环境下,为了在每一个节点更好地触达并服务消费者,市场参与者需要借助新的工具和方法来把握消费者动向和消费需求,其中包括数字化客户关系管理、渠道融合以及供应链优化升级。
数字化的客户关系管理需包括从数字营销到忠诚度管理的全生命周期管理。针对客户关系管理的不同环节,零售科技市场出现了一列针对性的科技应用,不仅涵盖了基本的软件应用,也包含了大量基于核心技术的集成性应用,如基于大数据的用户画像分析和精准营销等,以解决方案的形式针对性地服务于零售市场的零售商和品牌商的多种需求。值得注意的是,目前有部分互联网企业在构建行业生态的过程中,亦已积极进行资源的整合和运用,例如阿里巴巴和腾讯等,这些企业都希望通过数据的开放、连接和运用,建立起数据流转和应用的体系,赋能用户管理。
而在渠道融合方面,不仅需要数据流的打通和实时的流动,更需要解决的是实体环境中数据的采集和整理。以门店数字化为例,作为线上线下渠道融合的重要一步,已经成为零售科技的重要应用之一。为商品搭载RFID、在门店中铺设基于物联网技术的感应设备、通过机器视觉来进行消费者行为捕捉、利用智能终端与消费者建立互动等,都是目前市场参与者进行的尝试方向,一方面提升了线下数据的可得性和丰富度,同时也能够在特定环节提升消费者的购物体验。
供应链管理是零售行业转型最重要的课题之一,能够适应未来新的零售生态的企业供应链管理模式,应以消费者为中心,以数据为驱动,突破传统零售渠道和零售业态的壁垒,为内部用户和外部消费者提供跨渠道的服务和体验,借助深度一体化的零售科技进行端到端的数据采集和应用,以及数据的共享和融合,实现供应链的优化和重构,消费者需求快速传递到制造端,实现供给侧和需求侧的高效匹配。
在零售行业持续的转型中,市场参与者不仅需要借助数据和科技手段来重塑消费者的消费体验,还需要对整体的管理运营进行深层次的优化和提升,技术的革新也在助推新的物种不断涌现。阿里巴巴集团副总裁、阿里研究院院长高红冰亦表示:“随着零售行业转型的不断推进, 技术变革的加速度发展,我们也看到越来越多的新型零售物种快速落地,凭借着数字化的经营理念和零售科技的广泛应用,实现了线上线下的全渠道布局、零售与餐饮的跨界融合以及供应链资源的持续整合,成为市场的有力竞争者。”
张天兵总结道:“在经历了前期的高投入和不断的试错后,未来零售科技的发展将更具针对性,也会有更多的一体化方案落地,科技对于零售行业的赋能将进一步加速。作为未来零售中持续创新和转型的基础,企业应当以开放的心态去面对技术革新,借助技术的进步实现企业的战略转型。”

PDF版本将分享到199IT交流群,支持我们发展即可加入!
更多阅读:

